Найти в Дзене
RADIO INFO

Очень простой и качественный DSP FM- АМ радиоприемник на микросхеме KT0936M, но есть проблемы

Добрый день дорогие друзья. В конце прошлого года я заинтересовался китайской (возможно корейской) микросхемой DSP FM- АМ радиоприемника KT0936M или более новой KT0936MB9 KT0936M — это 3-е поколение проприетарной полностью интегрированной монофонической FM / MW / SW-приемной микросхемы KT Micro, поддерживающей механическую настройку со встроенным MCU. Полное отсутствие катушек индуктивности и конденсатора переменной емкости. Переключение диапазонов с помощью резистивного делителя напряжения.
Элемент настройки — переменный резистор. Схема из даташита KT0936M Схема из даташита KT0936MB9 Как видите схемы практически не отличаются и на этих микросхемах можно очень легко построить качественный многодиапазонный DSP FM- АМ радиоприемник. На базе этих микросхем китайцы выпускают недорогие и качественные радиоприемники. Радиоприемник Retekess V117 Радиоприемник с русским названием Эфир 03 И много других радиоприемн

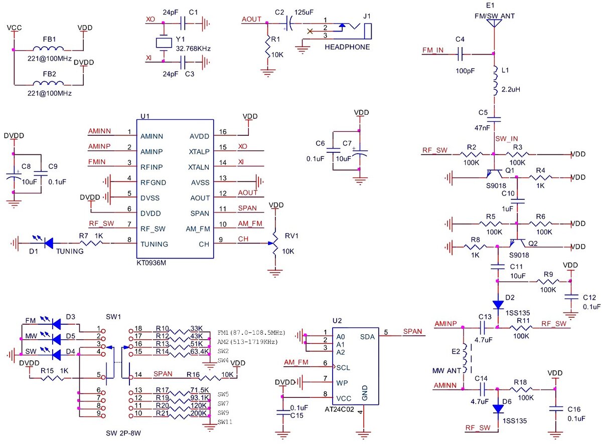
Добрый день дорогие друзья.

В конце прошлого года я заинтересовался китайской (возможно корейской) микросхемой DSP FM- АМ радиоприемника KT0936M или более новой KT0936MB9

KT0936M — это 3-е поколение проприетарной полностью интегрированной монофонической FM / MW / SW-приемной микросхемы KT Micro, поддерживающей механическую настройку со встроенным MCU. Полное отсутствие катушек индуктивности и конденсатора переменной емкости. Переключение диапазонов с помощью резистивного делителя напряжения.
Элемент настройки — переменный резистор.

Схема из даташита KT0936M

-2

Схема из даташита KT0936MB9

-3

Как видите схемы практически не отличаются и на этих микросхемах можно очень легко построить качественный многодиапазонный DSP FM- АМ радиоприемник.

На базе этих микросхем китайцы выпускают недорогие и качественные радиоприемники. Радиоприемник Retekess V117

-4

Радиоприемник с русским названием Эфир 03

-5

И много других радиоприемников

Естественно микросхемы KT0936M и KT0936MB9 вызвали к себе повышенный интерес у радиолюбителей и появились первые радиолюбительские конструкции на этих микросхемах, в основном FM радиоприемники. Самые интересные конструкции для повторения радиолюбителями предложил известный на YouTube блогер «Человек с паяльником». Вот схема его очень простого FM радиоприемника на микросхеме KT0936MB9

-6

Он разработал также и печатные платы для этого приемника вот их фото.

Со стороны дорожек

-7

Со стороны деталей

-8

Эти платы он заказал в Китае и собрал на них приемник по приведенной выше схеме.

Если Вы захотите повторить этот приемник, можете зайти на его YouTube канал, там он выложил эти платы в формате в формате Lay6, и Вы легко сможете их изготовить. Единственное что мне не нравится на его канале, это отключенные комментарии.

Кроме блогера «Человек с паяльником», радиоприемники на микросхемах KT0936M и планки FM диапазона для переделки старых советских радиоприемников, описывают такие известные у радиолюбителей блогеры как Талгат, Радиотехник Александр, Жора Минский и многие другие. Конечно же, мне тоже захотелось, что ни будь собрать на этих микросхемах, например радиоприемник на авиационный диапазон. И как Вы догадываетесь первое, что я собрался сделать, это купить микросхемы KT0936M или KT0936MB9. Но не тут то было, и не по потому что они отсутствуют в продаже, а потому что продаются в основном бракованные и фальсифицированные. Практически во всех магазинах на AliExpress (ссылки я ни когда не привожу, при желании найдете через поиск) торгующими микросхемами KT0936M или KT0936MB9 о них можно увидеть такой отзыв.

-9

Еще один похожий отзыв

-10

А вот отзыв уже упомянутого мной Жоры Минского.

-11

И он показывает на фото признаки бракованных микросхем.

-12

Вот такие дела с покупками микросхем KT0936M или KT0936MB9.

Хочу обратится к своим читателям, может кто из Вас подскажет, где можно купить нормальные микросхемы KT0936M или KT0936MB9, я и многие другие посетители моего канала будут Вам за это очень благодарны.

В ближайшем будущем моем канале выйдет публикация с подробным обзором как и на чем наши китайские товарищи обманывают нашего брата радиолюбителя.

На этом у меня сегодня все.

Подписывайтесь и следите за новыми публикациями на моем канале, будет много интересного, заслуживающего Вашего внимания.

Рекомендую еще посмотреть на моем канале публикации, которые могут быть Вам интересны.

Ставьте лайки, комментируйте и подписывайтесь на мой канал.