Добавить в корзинуПозвонить
Найти в Дзене
Где ЗиП?

Деталировка двигателя 166FMM CB250. Крышки картера

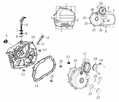
Продолжим рассматривать двигатель 166FMM. В этой статье рассмотрим из каких запчастей состоят крышки в сборе картера. Схема Крышка картера двигателя 166FMM Наименование и количество деталей Где ЗиП? Приобрести необходимые запчасти для ремонта двигателя 166FMM вы можете по ссылке https://www.avito.ru/i37419024/himki/zapchasti_i_aksessuary?q=166FMM
Оглавление

Продолжим рассматривать двигатель 166FMM. В этой статье рассмотрим из каких запчастей состоят крышки в сборе картера.

Схема Крышка картера двигателя 166FMM

Если у вас установлен балансир то эта схема не подойдет
Если у вас установлен балансир то эта схема не подойдет

Наименование и количество деталей

Болт М6х50
Болт М6х50
Крышка ведущей звезды 165FMM 166FMM
Крышка ведущей звезды 165FMM 166FMM
Прокладка правой крышки картера 165FMM 166FMM
Прокладка правой крышки картера 165FMM 166FMM
Крышка генератора 166FMM
Крышка генератора 166FMM
Пробка малая
Пробка малая

Где ЗиП?

Приобрести необходимые запчасти для ремонта двигателя 166FMM вы можете по ссылке https://www.avito.ru/i37419024/himki/zapchasti_i_aksessuary?q=166FMM