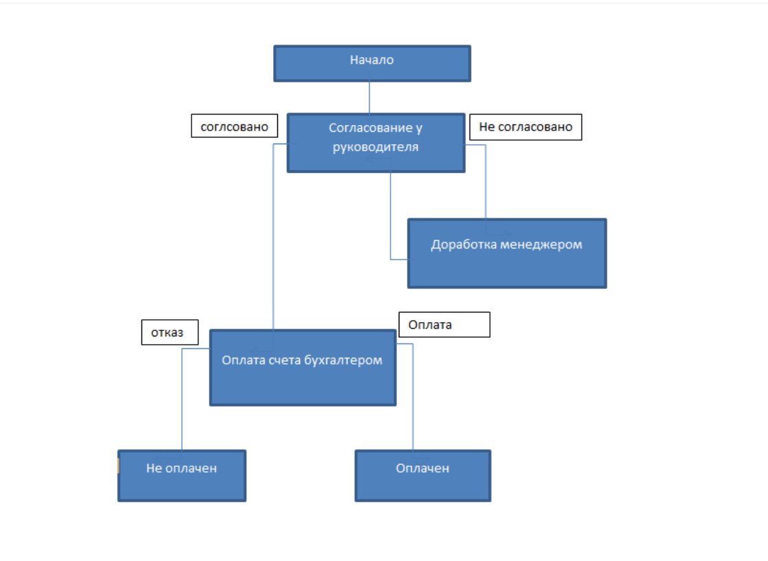
Что такое бизнес-процессы в Битрикс24? Это алгоритм, который выполняет определенные действия, для достижения нужного результата. Это может быть процесс автоматического создания договора по сделке, заявление на отпуск, согласование счетов и др., то есть процессы, которые обычно протекают в компаниях. Часто встречающийся процесс в компании это согласование и оплата счетов. Для автоматизации данного бизнес процесса нужно узнать, какие статусы он проходит в вашей компании. Например: Дальше бизнес-процесс рисуется на бумаге или в редакторе. Виды БП. Бизнес-процессы могут запускаться в вашей Живой ленте, в CRM, на диске. Самые востребованные это БП( так будем сокращать бизнес-процессы в дальнейшем) в сделках. И после их настройки многие забывают о таких же важных для компании процессах как согласование счета, заявление на отпуск и др. Их до сих пор многие не автоматизируют. Поэтому сейчас мы посмотрим БП, который запускается из Живой ленты сотрудником. По сложности выделяют два вида БП: Посл
