Добавить в корзинуПозвонить
Найти в Дзене
Меандр Радиолюбитель

IR2153, блок питания.

Как бы не было стыдно в этом признаться, но это изделие у меня первое с применением CMD монтажа. (не понимаю, как часами напролет можно подковывать блох).
Всем доброго, у меня на канале не мало блоков питания и ИИП в том числе. Так вот: под каждой статьёй приходит/ят, читатели с рекомендациями типа - "не городи колхоз, а собери на IRке!". Ок, собрал. Поделка была задумана очень компактной, в дальнейшем, после досконального её изучения, пойдет она жить в корпус шуруповёртного аккумулятора в качестве питальника последнего.
Поскребя по сусекам, нашёл несколько штук драйверов IR2153 в корпусах SOIC. Когда-то по случаю купил десяток за недорого. Как раз для организации на них разнообразных блоков питания. Пока они ехали пароходами, плыли поездами и неслись голубиной почтой Китая и РФ, я очень усердно и скажу я вам, эффективно и успешно попалил 5шт этих драйверов в DIP корпусах, купленных в каком-то российском магазине.
Опыт был печальным и на момент получения посылки с SOIC микробами, ид

Как бы не было стыдно в этом признаться, но это изделие у меня первое с применением CMD монтажа. (не понимаю, как часами напролет можно подковывать блох).
Всем доброго, у меня на канале не мало блоков питания и ИИП в том числе. Так вот: под каждой статьёй приходит/ят, читатели с рекомендациями типа - "не городи колхоз, а собери на IRке!". Ок, собрал.

Поделка была задумана очень компактной, в дальнейшем, после досконального её изучения, пойдет она жить в корпус шуруповёртного аккумулятора в качестве питальника последнего.
Поскребя по сусекам, нашёл несколько штук драйверов IR2153 в корпусах SOIC. Когда-то по случаю купил десяток за недорого. Как раз для организации на них разнообразных блоков питания. Пока они ехали пароходами, плыли поездами и неслись голубиной почтой Китая и РФ, я очень усердно и скажу я вам, эффективно и успешно попалил 5шт этих драйверов в DIP корпусах, купленных в каком-то российском магазине.
Опыт был печальным и на момент получения посылки с SOIC микробами, идеей их применения я перегорел. Валялись они в закромах года три или больше. Ну, а поскольку в данный момент времени я нахожусь в "суперпозиции" "на вахте и нет одновременно", решил не затеивать электронную нагрузку, а состряпать, что-то попроще, тем более читатель давно намекает, что пора осветить и эту легендарную схему.

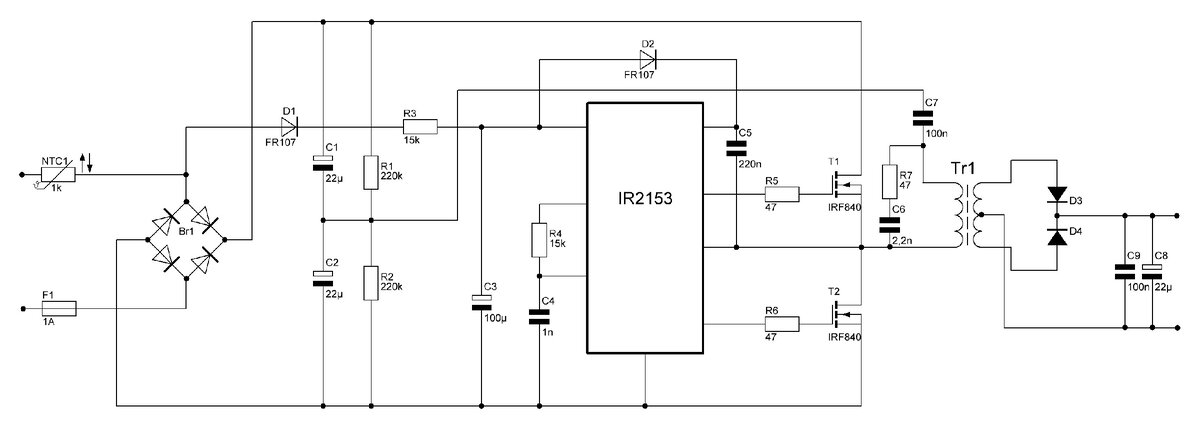
Схему в сети даже не искал, она по прошествии лет, из памяти ни как не выветривается. Нарисовал практически по памяти. (сверился с интернетом - все верно).

-2

Первую печатку развёл не правильно, даже распечатал, но перенести на текстолит не успел. Все дело в том, что микросхему для поверхностного монтажа развел как и положено с односторонним текстолитом на сторону проводников (дорожек), а вот зеркально развернуть забыл! (да стыдно и непростительно, согласен).
Вторая печать уже правильная - на скрине ниже все в порядке и именно на ней и собран описаанный БП (ЭТ).

-3

Плата по моему даже меньшее предлагаемых в интернетах. Размеры её 80х50мм. В корпус аккумулятора помещается с запасами.
Первый запуск произвел как и положено через лампу 60Вт. БП запустился сразу но лампа слегка светилась. Транзисторы холодные, а вот трансформатор греется. В первоначальном варианте планировал тор из феррита марки МН2000 и диаметром 28мм. Скорее всего имеет место быть замкнутый виток, разбираться не стал. Со вторым вариантом мудрить не стал и взял трансформатор от АТХ блока питания. Задействована 5В обмотка. Выдает после выпрямителя 12,4В на ХХ и 11,9В под нагрузкой 3А. Сильнее грузить пока боюсь, уж извините, но воспоминания о фейерверках еще свежи...... Шурик (12В) крутит бодро и даже с приторможенным патроном, напряжение не падает ниже 11В.
Под нагрузкой транзисторы не греются совсем, а вот диодная сборка довольно ощутимо. Ну оно и не удивительно, радиатор слишком мал и сборку в прототип воткнул 16А (8х8) в корпусе ТО220. Полноценные тесты будут после вахты. Если все пройдет успешно, то быть изделию в шуруповёрте!
Теперь о "страданиях" Уж не знаю, правильно я делал монтаж СМД микросхемы или нет, но как-то получилось.
Сперва покрыл контактные площадки тонким слоем припоя.

-4
-5

После чего приложил микросхему, прижал её отверткой и каждую ножку нагрел паяльником.

-6

После проверки качества "пропайки", отмыл всю грязь ацетоном.

-7

Вероятно с паяльной станцией было бы проще и красивее. С первого раза, ожидаемо не получилось, слишком мелко, а как приладить к столу большую лупу, быстро не придумал, пришлось ломать глаза без увеличителя. Однако - не могу не согласиться с тем, что монтаж таких компонентов технически удобнее чем монтаж выводных компонентов. Просто нужно придумать какой-то штатив для лупы, или уже купить заводскую приспособу с подсветкой.

-8

Пишите, что думаете о таком БП, делитесь опытом и впечатлениями о его работе.
Спасибо за внимание и.... До скорого наверное не получится, завтра-послезавтра умчусь на работу.