Добавить в корзину
Позвонить
Найти в Дзене
Войти
Про100. Математика.ОГЭ.ЕГЭ.
93 подписчика
Подписаться
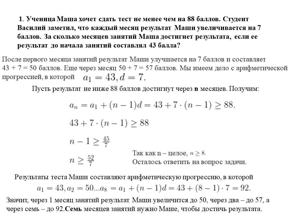
Арифметическая прогрессия в задачах ОГЭ
30 января 2022
30 янв 2022
44
...
Читать далее
2
874310038.895.1778434610214.31909