Добавить в корзинуПозвонить
Найти в Дзене
ligerigames

Как сделать систему частиц в blender 3d.

Сегодня мы сделаем сделаем фонтан из которого будет струёй выливаться вода. сначала делаем фонтан. теперь создаём plane, уменьшаем и ставим его в место от куда будут идти частицы. теперь даём фонтану колизию. теперь выбираем наш plane из которого и буду идти частицы, после заходим в particle properties и создаём систему партиклов. далее ставим все настройки как у меня: Далее создаём сферу или делаем подобие капли. После надо опять зайти в plane систему частиц и во вкладке рендер выбрать эту сферу. Далее надо включит анимацию и вот что получилось: На этом всё надеюсь вам понравилось.

Сегодня мы сделаем сделаем фонтан из которого будет струёй выливаться вода.

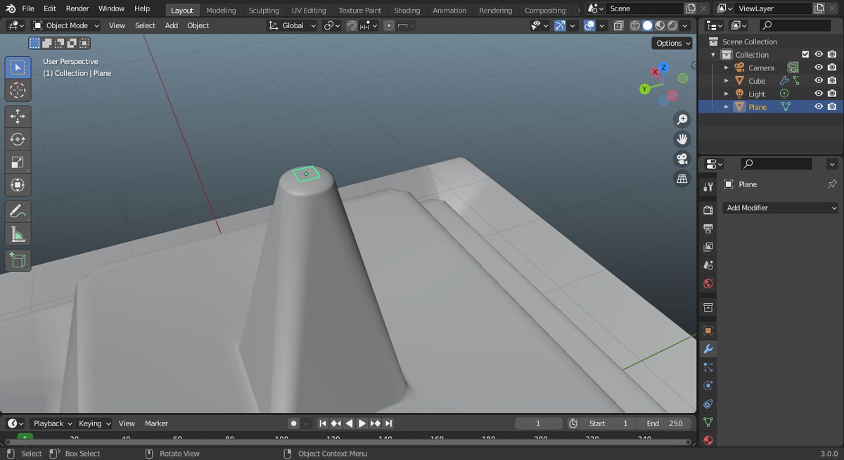
сначала делаем фонтан.

вот что у меня получилось
вот что у меня получилось

теперь создаём plane, уменьшаем и ставим его в место от куда будут идти частицы.

вот так
вот так

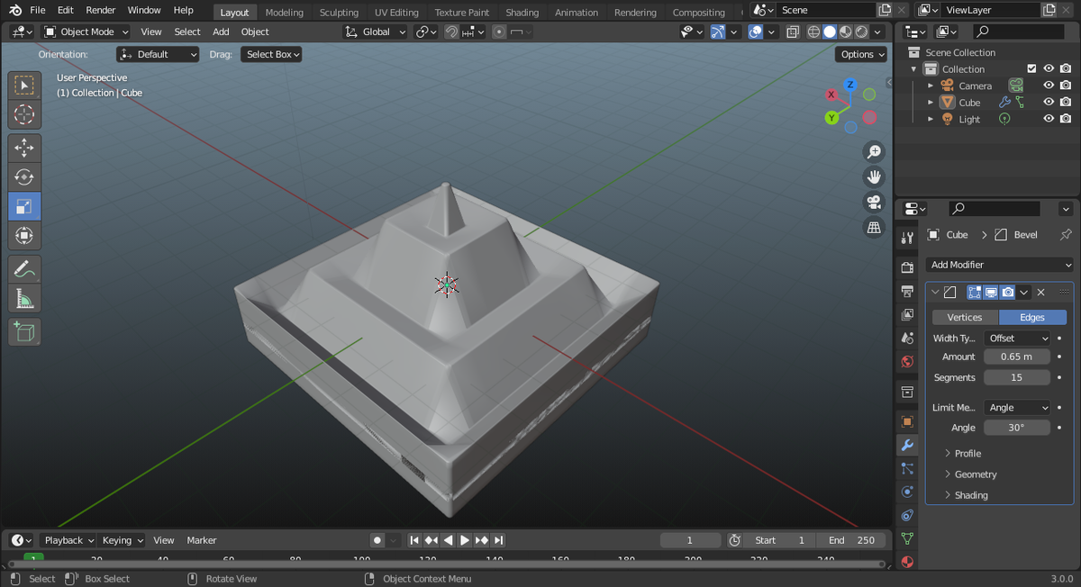
теперь даём фонтану колизию.

-3

теперь выбираем наш plane из которого и буду идти частицы, после заходим в particle properties и создаём систему партиклов.

-4

далее ставим все настройки как у меня:

-5
-6

Далее создаём сферу или делаем подобие капли.

-7

После надо опять зайти в plane систему частиц и во вкладке рендер выбрать эту сферу.

-8

Далее надо включит анимацию и вот что получилось:

-9

На этом всё надеюсь вам понравилось.