Добавить в корзинуПозвонить
Найти в Дзене
Илья 'Nem0' Стельмах

Импульсный источник питания для УМЗЧ на базе IR2156

Пролог. В настоящей статье речь пойдет об импульсном источнике питания (ИИП) для усилителей мощности звуковой частоты (УМЗЧ) на базе популярной микросхемы - IR2156 от International Rectifier (в настоящее время приобретена Infineon Technologies). По не совсем непонятным для меня причинам, несмотря на высокую популярность данной микросхемы в радиолюбительских кругах и даже профессионалов, серийно изготавливающих и выпускающих ИИП для УМЗЧ на ее базе, в открытом доступе мне так и не удалось найти ни одной полноценной статьи об IR2156, ни одного законченного, доведенного до ума устройства собранного на ее базе. Все что удалось найти лишь сомнительного качества наработки неизвестных умельцев и фотографии готовых заводских устройств. В принципе, ситуация такая же, что и была в свое время с микросхемой IR2161. Поэтому в очередной раз пришлось брать все в свои руки, чтобы заполнить и этот пробел в рядах импульсных источников питания. Данная статья будет полезна как новичкам, так и уже имеющи
Общий вид собранной платы импульсного источника питания на базе IR2156
Общий вид собранной платы импульсного источника питания на базе IR2156

Пролог. В настоящей статье речь пойдет об импульсном источнике питания (ИИП) для усилителей мощности звуковой частоты (УМЗЧ) на базе популярной микросхемы - IR2156 от International Rectifier (в настоящее время приобретена Infineon Technologies).

По не совсем непонятным для меня причинам, несмотря на высокую популярность данной микросхемы в радиолюбительских кругах и даже профессионалов, серийно изготавливающих и выпускающих ИИП для УМЗЧ на ее базе, в открытом доступе мне так и не удалось найти ни одной полноценной статьи об IR2156, ни одного законченного, доведенного до ума устройства собранного на ее базе. Все что удалось найти лишь сомнительного качества наработки неизвестных умельцев и фотографии готовых заводских устройств. В принципе, ситуация такая же, что и была в свое время с микросхемой IR2161. Поэтому в очередной раз пришлось брать все в свои руки, чтобы заполнить и этот пробел в рядах импульсных источников питания.

Данная статья будет полезна как новичкам, так и уже имеющим опыт в построение ИИП, и даже тем, кто уже ранее имел опыт общения с IR2156. Из этой статьи каждый сможет почерпнуть для себя что-то полезное. Описываемый блок питания прост в повторении, поэтому его можно рекомендовать даже новичкам, возможно для кого-то он станет первым импульсным источником питания собранным самостоятельно.

Краткая справка о IR2156. Данная микросхема - контроллер полумостового преобразователя со встроенным высоковольтным драйвером и программируемым генератором (осциллятором). Позиционируется производителем как контроллер управления балластом люминесцентных ламп. Тем не менее, данный факт никаким образом не останавливает целые фирмы и отдельных самодельщиков, которые серийно производят и реализуют усилители с импульсными источниками питания, а также отдельные импульсные источники питания на базе той самой IR2156. Что не удивительно, ведь IR2156 благодаря своему набору возможностей, идеально подходит для создания на ее базе импульсного источника питания для УМЗЧ (и не только).

Список возможностей микросхемы:

• Микротоковый старт. Для запуска микросхемы необходимо всего около 200 мкА, а значит, нет необходимости в дополнительном источнике питания для ее работы (контроллер запускается через высокоомные резисторы, а далее блок питания питает себя сам через цепь самопитания);

• Встроенный высоковольтный драйвер. Микросхема (в отличие от например - TL494 и SG3525), имеет встроенный высоковольтный драйвер, поэтому нет необходимости использовать еще одну дополнительную микросхему-драйвер или развязывающий затворный трансформатор;

• Программируемый генератор. Контроллер, с помощью внешних элементов, позволяет установить необходимую рабочую частоту, частоту и время работы в режиме предварительного прогрева (в режиме софт-старта), а также величину мертвого времени;

• Preheat (предварительный прогрев). В ламповых балластах данная функция необходима для предварительного прогрева электродов лампы низким напряжением перед ее поджигом (необходимо для снижения напряжения поджига и продления ресурса лампы). В нашем случае, предварительный прогрев будет выполнять функцию ограничения пускового тока, проще говоря - функцию софт-старта. Поэтому применительно к обсуждаемому здесь устройству, именовать данную функцию будем - софт-старт;

• Защита от перегрузки и короткого замыкания. В случае перегрузки или короткого замыкания на выходе источника питания, работа генератора микросхемы (а за ним и всего источника питания), мгновенно прекращается. Генератор и драйвер микросхемы переходят в неактивное состояние и находятся в нем до тех пор, пока не будет произведен сброс напряжения питания микросхемы;

• Защита от пониженного входного сетевого напряжения. Данная функция микросхемы защищает устройство от пониженного входного сетевого напряжения. Защита активируется, когда входное сетевое напряжение, следовательно, и зависящее от него напряжение на питающей высоковольтной шине постоянного тока, снизиться ниже заданного порогового значения;

• Дополнительный вывод, останавливающий микросхему. IR2156 имеет дополнительный защитный вывод - SD, который останавливает генератор микросхемы и переводит ее в режим UVLO всякий раз, когда напряжение на выводе SD превышает пороговое значение. Благодаря этому, разработчик имеет возможность встроить в источник питания дополнительные защитные функции, например - защиту от перегрева или отключение источника питания УМЗЧ при появлении постоянной составляющей на его выходе.

Сравнительная таблица популярных микросхем для ИИП. В следующую таблицу, для сравнительного анализа, были сведены основные возможности IR2156 и других популярных микросхем применяемых для построения на их базе импульсных источников питания:

Сравнительная таблица возможностей некоторых популярных контроллеров
Сравнительная таблица возможностей некоторых популярных контроллеров

Как хорошо видно из таблицы, микросхема IR2156 по всем параметрам превосходит всех своих соперников. Единственное чего не умеет IR2156 - стабилизировать выходное напряжение источника питания. Но применительно к блокам питания УМЗЧ, данный факт нельзя назвать большим минусом так как, абсолютное большинство УМЗЧ не нуждаются в стабилизированном напряжении питания, а некоторым наоборот - стабилизированное напряжение питания только мешает: приводит к росту интермодуляционных искажений и/или "эффекту накачки" в усилителях класса D.

Назначение выводов микросхемы:
1 (N.C.): вывод не используется. Электрически не соединен с внутренними цепями микросхемы.
2 (VCC): вывод питания микросхемы (логических схем и низковольтного драйвера).
3 (VDC): вывод контроля за напряжением высоковольтной шины постоянного тока.
4 (RT): вывод для подключения резистора задающего рабочую частоту.
5 (RPH): вывод для подключения резистора задающего частоту предварительного прогрева (софт-старта).
6 (CT): вывод для подключения конденсатора задающего мертвое время.
7 (CPH): вывод для подключения конденсатора задающего время работы в режиме предварительного прогрева (софт-старта).
8 (COM): вывод сигнальной и силовой земли микросхемы.
9 (SD): вывод останавливающий микросхему по заданным внешним условиям.
10 (CS): вывод контроля тока перегрузки и короткого замыкания.
11 (LO): выход драйвера нижнего уровня.
12 (VS): плавающая земля драйвера верхнего уровня.
13 (HO): выход драйвер верхнего уровня.
14 (VB): вывод плавающего питания высоковольтного драйвера.

Расположение и назначение выводов микросхемы IR2156
Расположение и назначение выводов микросхемы IR2156

Некоторые важные параметры IR2156:

  • Положительное пороговое значение напряжения питания микросхемы (напряжение при котором она переходит из выключенного состояния во включенное) = 10,5...12,5 В;
  • Отрицательное пороговое значение напряжения питания микросхемы (напряжение при котором она переходит из включенного состояния в выключенное) = 8,5...10,5 В;
  • Напряжение встроенного стабилитрона = 14,5...16,5 В;
  • Потребляемый микросхемой ток в режиме UVLO = не более 500 мкА;
  • Потребляемый микросхемой ток в рабочем режиме = не более 10 мА;
  • Максимально допустимый вытекающий/втекающий ток драйвера = +500/-500 мА;
  • Минимально допустимая емкость внешнего конденсатора Ct = 220 пФ;
  • Пороговое напряжение вывода SD = 5,1 В;
  • Пороговое напряжение вывода CS = 1,10...1,44 В;
  • Задержка срабатывания токовой защиты = 160 нсек.

Подделки. В силу высокой популярности микросхемы IR2156, в продаже находится множество ее подделок, поэтому рекомендую покупать микросхемы только в проверенных магазина и воздержаться от покупки микросхем на Aliexpress. Обращайте внимание на маркировку микросхем, но и правильная маркировка не гарантия оригинальности, но помогает отсеять как минимум 2/3 подделок. Работоспособность описываемого далее устройство с поддельной микросхемой не гарантируется (скорее гарантируется обратное).

Внешний вид оригинальной микросхемы IR2156
Внешний вид оригинальной микросхемы IR2156

Режимы работы микросхемы. Далее будут рассмотрены существующие режимы работы IR2156.

Алгоритм работы микросхемы IR2156
Алгоритм работы микросхемы IR2156

UVLO Mode (Under-voltage Lock-Out Mode) - режим блокировки при пониженном напряжении питания. Состояние в котором находится микросхема, когда ее напряжение питания ниже положительного или отрицательного порогового значения, либо когда напряжение на выводе SD превышает пороговое значение. Находясь в этом режиме микросхема потребляет сверхмалый ток (не более 500 мкА). Режим UVLO необходим для гарантии того, что логические схемы полностью функционируют до того, как генератор и драйвера высокого и низкого уровней активируются.

PREHEAT Mode (режим предварительного прогрева или в нашем случае - софт-старт) - режим, в котором генератор микросхемы работает на повышенной частоте, частоте предварительного прогрева (частоте софт-старта). Эта частота зависит от сопротивлений внешних резистора Rt и Rph, а также конденсатора Ct. В режим предварительного прогрева микросхема переходит сразу же после того, как ее напряжение питания превысит положительное пороговое значение (при условии что напряжение на выводе SD будет менее 4,5 В). Продолжительность работы в данном режиме определяется емкостью конденсатора CPH (или Css в описываемой далее схеме ИИП). Когда CPH будет заряжен до 10 В, микросхема перейдет в следующий режим работы.

Ignition Ramp Mode (режим поджига) - режим работы при котором частота генератора микросхемы, быстро, но плавно снижается с частоты предварительного прогрева до рабочей частоты, минуя частоту поджига (частоту на которой происходит поджиг лампы). Режим поджига активен до тех пор, пока конденсатор CPH не будет заряжен до 13 В. По достижении 13 В на конденсаторе Cph микросхема переходит в рабочий режим.

Run Mode (рабочий режим) - основной режим работы микросхемы. Частота работы генератора микросхемы в этом режиме определяется номиналами внешнего резистора Rt и внешнего конденсатора Ct.

FAULT Mode (режим неисправности) - режим в который переходит микросхема, когда напряжение на выводе CS превышает пороговое значение (при перегрузке или коротком замыкании в нагрузке).

Алгоритм работы. Теперь, после того как мы познакомились со всеми режимами работы по отдельности, пришло время более подробно узнать о том, как все эти режимы между собой взаимодействуют. На иллюстрации показана типичная схема включения IR2156, на ее примере мы разберем алгоритм работы микросхемы.

Типовая схема включения IR2156
Типовая схема включения IR2156

В начальный момент времени, когда напряжение на схему не подается, конденсаторы Cvcc1, Cvcc2, Cvd, Ct, Cph, Cbs - полностью разряжены. Ct и Cph внутренними ключами микросхемы подключены к земле для деактивации генератора и сброса времени предварительного прогрева соответственно. После подачи питания на схему, конденсаторы Cvcc1 и Cvcc2 начинают заряжаться током протекающим через резистор Rsupply. Величина зарядного тока равна току через Rsupply минус ток режима UVLO микросхемы. Номинал резистора Rsupply выбирается из расчета обеспечения двукратного максимального пускового тока при пониженном входном сетевом напряжении. В режиме UVLO микросхема потребляет около 200 мкА. При этом на выходах HO и LO микросхемы импульсы отсутствуют, драйвер не активен, ключевые транзисторы полностью заперты (их затворы притянуты к землям).

Часть схемы включения микросхемы IR2156, иллюстрирующая режим UVLO
Часть схемы включения микросхемы IR2156, иллюстрирующая режим UVLO

Конденсаторы Cvcc1 и Cvcc2 продолжают заряжаться и как только напряжение на них превысит положительное пороговое значение напряжения питания микросхемы (при условии что на выводе SD напряжение менее 4,5 В), микросхема переходит в режим PREHEAT Mode (предварительный прогрев). При этом внутренний ключ микросхемы отсоединяет конденсатор Ct от земли, что приводит к активации генератора и драйвера микросхемы. Конденсатор Cph так же отсоединяется от земли и начинает линейно заряжаться от внутреннего источника тока 5 мкА.

Схематичное изображение внутреннего устройства микросхемы IR2156
Схематичное изображение внутреннего устройства микросхемы IR2156

Внутренний генератор IR2156 работает следующим образом. Конденсатор Ct заряжается и разряжается в диапазоне напряжений от 1/3 до 3/5 напряжения питания микросхемы (Vcc). Конденсатор заряжается экспоненциально через параллельно соединенные частотозадающие резистора Rt и Rph (в рабочем режиме только через Rt), внутренне подключенные к шине питания микросхемы с помощью внутреннего ключа S1. Время зарядки Ct от 1/3 до 3/5 соответствует времени импульсов на выходах драйверов HO или LO, что показано на временной диаграмме ниже.

Временная диаграмма сигналов на выводах IR2156
Временная диаграмма сигналов на выводах IR2156

Когда напряжение на Ct превышает 3/5 от напряжения питания, ключ S1 размыкается, тем самым отключая Rt и Rph от шины питания микросхемы (Vcc), замыкает связанный с ним ключ S3, из-за чего Ct начинает разряжаться через внутренний резистор и ключ S3 на землю (вывод COM). Время разряда Ct от 3/5 до 1/3 напряжения питания микросхемы соответствует мертвому времени. Как только Ct разрядится до напряжения ниже чем 1/3 от напряжения питания микросхемы, внутренний ключ S3 размыкается, а связанный с ним ключ S1 - замыкается, снова подключая резисторы Rt и Rph к шине питания микросхемы (Vcc). Как только активируется генератор и драйвер, на выходах драйверов HO и LO, поочередно начинают появляться импульсы с частотой, заданной параллельным соединением резисторов Rt и Rph, а также конденсатором Ct. Первый импульс всегда появляется на выходе драйвера низкого уровня - LO, открывая ключ нижнего уровня. Сделано это для того, чтобы к моменту, когда должен появится импульс на выходе драйвера высокого уровня - HO, зарядить конденсатор питания драйвера верхнего уровня - Cboot (Cbs), который в свою очередь заряжается от источника питания микросхемы через диод Dboot, всякий раз, когда открывается ключ нижнего уровня - M2.

В режиме предварительного прогрева (софт-старта), защита от перегрузки и короткого замыкания не работает. Сделано это для того, чтобы избежать ложных срабатываний защиты из-за повышенного пускового тока. Так же, в режиме предварительного прогрева не активна защита от пониженного входного сетевого напряжения. Обе эти защиты активируются когда конденсатор Cph зарядится до 7,5 В. В момент включения драйвера, потребляемый микросхемой ток резко возрастает и напряжение конденсаторов Cvcc1 и CVvcc2 на мгновение проседает как это показано на следующем изображении.

Зависимость напряжения питания микросхемы IR2156 от времени в момент запуска
Зависимость напряжения питания микросхемы IR2156 от времени в момент запуска

Но так как драйвер уже активен и на выходах HO и LO поочередно появляются импульсы, активируется насос (цепь самопитания микросхемы), которая далее берет на себя роль источника питания микросхемы. Насос собран на элементах Csnub, Dcp1, Dcp2, Rlimit. Генератор микросхемы работает на повышенной частоте предварительного прогрева до тех пор, пока конденсатор Cph не будет заряжен до 10 В, после чего микросхема переходит в следующий режим - режим поджига.

Схематичное изображение внутреннего устройства микросхемы IR2156
Схематичное изображение внутреннего устройства микросхемы IR2156

В режиме поджига, с помощью внутреннего ключа микросхемы S4 происходит плавное отключение от схемы резистора Rph, в следствии чего частота импульсов на выходах HO и LO быстро снижается с частоты предварительного прогрева до рабочей частоты, проходя через частоту поджига, на которой происходит поджиг лампы. В нашем случае, режим поджига является лишь переходным режимом между режимом предварительного прогрева (софт-старта) и рабочим режимом. Длиться режим поджига до тех пор, пока конденсатор Cph не будет заряжен до 13 В, после чего микросхема переходит в рабочий режим.

В рабочем режиме резистор Rph полностью отключен от схему внутренним ключом S4, конденсатор Cph полностью заряжен. Генератор работает с постоянной рабочей частотой заданной резистором Rt и конденсатором Ct. Микросхема находится в этом режиме до тех пор, пока ее напряжения питания не упадет ниже отрицательного порогового значения (при отключении питания или при неисправности), либо пока не произойдет перегрузка или короткое замыкание в нагрузке (когда напряжение на выводе CS превысит пороговое значение). В случае возникновения одного из двух описанных условий, микросхема переходит в режим неисправности. А в случае, если напряжение на выводе SD превысит 5,1 В - переходит в режим UVLO.

При возникновении неисправности, конденсаторы Cph и Ct мгновенно, с помощью внутреннего ключа подключаются к земле и полностью разряжаются для сброса времени предварительного прогрева и выключения генератора соответственно. Генератор и драйвер отключаются, выходы HO и LO фиксируются в состоянии логического нуля (затворы ключевых транзисторов притягиваются к землям). Чтобы выйти из режима неисправности, необходимо чтобы напряжение питания микросхемы снизилось ниже отрицательного порогового значения, либо чтобы напряжение на выводе SD стало выше порогового значения, в этом случае микросхема перейдет в режим UVLO. Но чтобы микросхема возобновила работу, необходимо чтобы ее напряжение питания снова превысило положительное пороговое значение и напряжение на выводе SD при этом было менее 4,5 В.

Отдельно стоит остановится на защите от пониженного сетевого входного напряжения. Защита активируется тогда, когда на выводе VDC напряжение снижается ниже порогового значения. Это пороговое значение задается делителем напряжения, одним элементом которого является внешний резистора Rbus, а другим - внутренний резистор микросхемы Rvdc. Пороговое напряжения кроме того, зависит от напряжения питания микросхемы и разброса параметров самой микросхемы, так как внутренний резистор делителя напряжения Rvdc может иметь огромный разброс сопротивления - от 7,5 до 14 кОм (в зависимости от конкретного экземпляра микросхемы). У испытуемого мною экземпляра IR2156, пороговое напряжения оказалось равно 2 В (при напряжении питания микросхемы 14,2 В). Сразу хочется обратить внимание на то, что данная защита актуальная лишь для резонансных схем на базе IR2156: для ламповых балластов и LC-резонансных преобразователей. Поскольку устройство, речь о котором пойдет далее, не является не тем, не другим, то данная защита для него не актуальна. Тем не менее, было решено не объединять выводе VCC и VDC для полного отключения данной защиты (как это делают в других ИИП на базе IR2156), а все же использовать отдельный делитель напряжения для вывода VDC.

Теперь о том, как работает эта защита. Слишком сильное снижение входного сетевого напряжения в резонансном преобразователе может привести к сдвигу рабочей точки ниже частоты резонанса, что приведет к жесткому переключению и возможно к повреждению ключевых транзисторов. Для предотвращения этого неприятного явления, вывод VDC постоянно контролирует напряжение на высоковольтной шине постоянного тока. Когда напряжение на выводе VDC падает ниже установленного порогового значения, внутренний ключ микросхемы S4 начинает плавно открываться и плавно подключать к схеме резистор Rph, что ведет к увеличению рабочей частоты и сдвигу рабочей точки выше частоты резонанса. Чем ниже постоянное напряжение на выводе VDC относительно порогового значения напряжения - тем сильнее открывается внутренний ключ S4, и тем выше частота генератора. При напряжении на выводе VDC = 0 В, внутренний ключ S4 будет полностью открыт и частота генератора будет равна частоте предварительного прогрева (софт-старта). Когда напряжении на VDC ниже напряжения питания микросхемы, но выше порогового напряжения VDC, данная защита не оказывает никакого влияния на работу микросхемы.

Теперь, когда мы разобрались с самой IR2156, пришло время поговорить о само интересном - об импульсном источнике питания для УМЗЧ на ее базе.

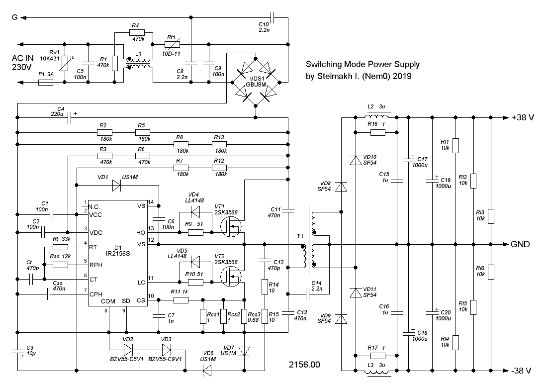
Схема импульсного источника питания для УМЗЧ на базе IR2156:

Принципиальная схема импульсного истояника питания на базе микросхемы IR2156
Принципиальная схема импульсного истояника питания на базе микросхемы IR2156

Начнем рассматривать схему со входа. Сетевое напряжение подключается к паре контактов "AC IN" и поступает на схему через предохранитель F1. В качестве данного предохранителя рекомендуется использоваться предохранитель с номинальным током от 3 до 5 А.

За предохранителем расположен входной ЭМП фильтр (фильтр электромагнитных помех), который выполняет сразу две функции: защиту сети от помех генерируемых импульсным источником питания и защиту импульсного источника от помех проникающих из сети. Собран фильтр на элементах Rv1, C5, L1, C8, C9 и C10.

Варистор Rv1 защищает устройство и сеть от высоковольтных импульсных помех, а также защищает устройство от слишком высокого входного напряжения. В качестве Rv1 рекомендуется устанавливать варистор 07K431, 10K431 или 14K431. В случае, если входное напряжение превысит номинальное напряжение срабатывания варистора (для перечисленных варисторов оно составляет - 275 В AC), то сопротивление варистора мгновенно снизиться до единиц Ом, что приведет к закорачиванию входа и перегоранию предохранителя, тем самым устройство будет защищено от воздействия высокого входного напряжения.

Варистор
Варистор

Конденсаторы C5 и C9 подавляют дифференциальную помеху, а конденсаторы C8 и C10 - синфазную помеху. Первые должны иметь тип X1 или X2 и быть рассчитаны на напряжение 275 - 305 В AC, а вторые - тип Y1 или Y2 и напряжение 275 - 400 В AC

Х и Y конденсаторы
Х и Y конденсаторы

L1 - дроссель подавления ЭМП. Он имеет две обмотки намотанные на общем магнитопроводе и служит для подавления синфазных помех. Данный дроссель может быть как изготовленным самостоятельно, так и заводского изготовления, взятый например из компьютерного блока питания. Важно, чтобы дроссель был рассчитан на рабочий ток не менее 2 А и имел индуктивность каждой из обмоток не менее 2 мГн (лучше больше), иначе эффективность его работы будет низкой. При самостоятельном изготовлении дросселя необходимо правильно выдержать направление намотки (начала обмоток указаны точками на схеме). Диаметр провода для намотки дросселя выбирается из расчета на ток 2 А (идеально подойдет медный обмоточный провод диаметром 0,5 - 0,6 мм). Магнитопровод должен быть выполнен из феррита любой марки. По своей форме может быть кольцевым, Ш-образным или иметь другую форму, главное чтобы магнитопровод был замкнут. Количество витков выбирается исходя из того расчета, чтобы индуктивность каждой из обмоток была от 2 до 10 мГн. Количество витков каждом из обмоток должно быть строго одинаковым, от этого зависит эффективность работы дросселя ЭМП. В авторском варианте ИИП, дроссель подавления ЭМП намотан проводом 0,5 мм на кольцевом магнитопроводе R16x12x8, количество витков каждой из обмоток - 30, индуктивность каждой - 4,8 мГн.

Дроссель подавления ЭМП
Дроссель подавления ЭМП

Так же по входу имеется термистор Rt1 предназначенный для ограничения пускового тока ИИП. В его качестве, в авторском варианте применен термистор 10D-11, имеющий максимально допустимый ток 3А и сопротивление в холодном состоянии 10 Ом. Допускается применение любого другого аналогичного термистора.

Термистор
Термистор

В качестве диодного моста VDS1 используется мост - GBU8M. Так же, допускается использовать другие диодные мосты на ток от четырех ампер и с напряжение от 600 В, например: KBU8M, GBU4M, GBU804, GBU806, GBU808 и другие аналогичные.

Диодный мост
Диодный мост

Резисторы R1 и R4 служат для разрядки конденсаторов входного фильтра при отключении ИИП от сети, а резисторы R2, R5, R8 и R13 - для разрядки основной накопительной емкости высоковольтной шины питания C4. Сопротивление каждого из резисторов R2, R5, R8 и R13, может находится в диапазоне от 150 до 330 кОм (ниже сопротивление - быстрее разряжается С4, но тем выше нагрев резисторов). Для экономии резисторов допускается устанавливать только одну из пар резисторов R2 и R5 или R8 и R13, а резисторы R1 и R4 допускается не устанавливать вовсе.

Схема включения IR2156 - стандартная, из даташита. Назначение всех выводов и почти всех элементов описано выше, поэтому пройдемся кратко.

Резисторы R7 и R12 предназначены для первоначального старта и питания микросхемы в режиме UVLO. Номиналы этих резисторов могут быть от 150 до 220 кОм.

Резисторы R3 и R6 - внешние элементы делителя напряжения, схемы защиты от пониженного входного сетевого напряжения. Данная цепь была задействована автором для ознакомления с принципом работы защиты, и как выяснилось в ходе ознакомления, данная защита в НЕ резонансной схеме - бесполезна. Поэтому в качестве R3 и R6 допускается использовать резисторы с любыми номиналами в диапазоне от 150 до 470 кОм (либо вовсе не устанавливать резисторы R3, R6 и конденсатор C2, но в этом случае необходимо будет закоротить второй и третий выводы микросхемы D1).

Резистор Rt - задает рабочую частоты, Rss - частоту софт-старта, конденсатор Ct - задает мертвое время, а также влияет на рабочую частоту и частоту софт-старта. Конденсатор Css - задает продолжительность работы в режиме софт-старта. Номиналы перечисленных частото- и время- задающих элементов, либо устанавливаются такими, как указано в авторской схеме, либо рассчитываются самостоятельно (подробнее об этом далее).

Резисторы Rcs1, Rcs2, Rcs3 используются типоразмера 2010. Их номиналы зависят от необходимой выходной мощности ИИП (об этом также далее).

Элементы C12, R14, R15, VD6, VD7 - цель самопитания микросхемы (насос). C12 - гасящий конденсатор, задает величину питающего тока микросхемы, а R14 и R15 - ограничивающие резисторы, ограничивают пиковый ток. VD6 и VD7 - выпрямитель. Диоды VD1, VD6 и VD7, должны быть "быстрыми", иметь обратное напряжение не менее 600 В и ток не менее 1 А, например: US1M, ES1J. Конденсаторы C1, C2, Css, C6, C7, должны быть типа X7R и рассчитаны на напряжение не менее 25 В.

Частотозадающий конденсатор Ct должен быть типа NP0 (!!) и рассчитан на напряжение не менее 25 В. Конденсатор насоса - C12, должен быть рассчитан на напряжение не менее 500 В (лучше 630 или 1000 В), тип - X7R, U2J или NP0 (в порядке предпочтения - от худшего к лучшему). С3 - электролитический конденсатор на напряжение не менее 25 В.

Ключевые силовые транзисторы VT1 и VT2, должны быть рассчитаны на долговременный ток стока не менее 10 А и напряжение сток-исток не менее 400 В. Лучше всего отдать предпочтение транзисторам в полностью изолированном корпусе, с напряжением сток-исток от 500 В и выше, например указанным в схеме - 2SK3568 или STP13NK60ZFP. Использовать транзисторы IRF740 не рекомендуется в силу огромного количества их подделок.

Транзистор 2SK3568
Транзистор 2SK3568

Конденсаторы делителя - C11 и C13 должны быть типа CL21 или типа CBB21 (второе лучше), и рассчитаны на напряжение не ниже 400 В. В позиции C14 должен быть установлен исключительно Y-конденсатор на напряжение от 275 В AC.

Конденсатор типа CL21
Конденсатор типа CL21

Стабилитроны VD2 и VD3 задают величину напряжения питания микросхемы IR2156. Суммарное напряжение стабилизации VD2 + VD3 должно быть не более 14,4 В (иначе возможен пробой встроенного стабилитрона микросхемы и выход ее из строя), и не менее 13 В (иначе микросхема постоянно будет находится в режиме UVLO). Повторяю, так как при повторении ИИП на IR2161, до многих с первого раза не дошло и поэтому они все равно делали по-своему, а потом заваливали автора вопросами: суммарное напряжение стабилизации VD2 + VD3 должно быть не ниже 13 В, со стабилитроном на 12 В - работать не будет!!! В качестве цепи VD2 и VD3, допускается использовать следующие варианты помимо показанного на полной схеме ИИП:

Возможные схемы включения стабилитрон в цепи питания микросхемы IR2156
Возможные схемы включения стабилитрон в цепи питания микросхемы IR2156

В качестве силовых диодов по вторичной стороне (VD8 - VD11), допускается использовать только быстрые диоды, например такие как: SF54-57, HER504-508, или диоды Шоттки - SR5150, SR5200, а также другие быстрые диоды на ток от 5 А, с обратным напряжением не менее 100-200 В (в зависимости от необходимого выходного напряжения). Так же допускается использование советских силовых диодов КД213 или КД2997.

Диод КД2997А
Диод КД2997А

Силовой трансформатор T1 изготавливается самостоятельно (более подробно далее). В авторском варианте трансформатор намотан на Ш-образном, беззазорном ферритовом сердечнике EE40 из материала PC40. Все обмотки намотаны литцендратом. Первичная обмотка содержит 33 витка, проводом 0,1 х 45. Каждая из вторичных обмоток содержит по 8 витков, проводом 0,1 х 80. Между первичной и вторичными обмотками - три слоя изоляции выполненные лавсановой лентой. Половинки сердечника склеены между собой клеем 88 и стянуты пятью витками лавсановой ленты. Чтобы сердечник не "гулял" относительно каркаса, нижняя половинка сердечника приклеена к нему клеем.

Трансформатор для импульсного источника питания на базе микросхемы IR2156
Трансформатор для импульсного источника питания на базе микросхемы IR2156

Индуктивности L2 и L3 могут быть самыми разными по своему исполнению, например намотанными на ферритовом стержне или на небольшом кольце из распыленного железа. Их индуктивность должна быть от 2 мкГн и выше. Дросселя могут использоваться как готовые, так и могут наматываться самостоятельно. Сечение провода, которым выполнены обмотки дросселей, должно соответствовать номинальному выходному току импульсного источника питания. В авторском варианте применены дросселя на ферритовых стержнях с индуктивностью 3 мкГн взятые из компьютерного блока питания. Резисторы R16 и R17 шунтирующие выходные дросселя L2 и L3 соответственно, должны иметь типоразмер 2010.

Дросселя
Дросселя

Конденсаторы C15 и C16 должны быть пленочными, например - типа CL-21, на напряжение от 63 В и выше. Рекомендуемая емкость C15 и C16 от 0,47 до 2,2 мкФ (в авторском варианте - 1 мкФ). Конденсаторы C17-20 - электролитические, на напряжение не ниже, чем номинальное выходное напряжение блока питания без нагрузки + 20 %. В авторском варианте блока питания установлены электролитические конденсаторы номиналом 1000 мкФ 50 В (при напряжении на холостом ходу 38-40 В).

Rl1 - Rl6 - нагрузочные резисторы, предназначены для разрядки выходных емкостей и нагрузки ИИП на холостом ходу. Номинал этих резисторов рассчитывается исходя из их допустимой рассеиваемой мощности и номинального выходного напряжение блока питания без нагрузки (подробнее об этом далее). Допускается устанавливать одну, две или все три пары нагрузочных резисторов.

Испытания авторского экземпляра ИИП. Нужно сразу отметить, что авторский экземпляр ИИП запустился и приступил к работе сразу же после окончания пайки и сборки, сразу после первого включения в сеть. Выходное напряжение без нагрузки стабильно и не растет с течением времени, ничего не греется. При включении блок питания стартует на повышенной частоте софт-старта и приблизительно спустя секунду частота снижается до рабочей.

Форма напряжения на первичной обмотке трансформатора в режиме софт-старта, без нагрузки на выходе
Форма напряжения на первичной обмотке трансформатора в режиме софт-старта, без нагрузки на выходе

Напряжение питания микросхемы стабильно и равно заданному - цепь самопитания работает как надо.

Напряжение питания микросхемы IR2156
Напряжение питания микросхемы IR2156

Холостой ход (работа без нагрузки). Блок питания был оставлен включенным в сеть без нагрузки на своем выходе на один час. По прошествии часа, выходное напряжение никак не изменилось по величине, относительно выходного напряжения, зафиксированного сразу после первого включения.

Выходное напряжение положительного плеча блока питания спустя час работы без нагрузки
Выходное напряжение положительного плеча блока питания спустя час работы без нагрузки

Выходное напряжение без нагрузки = +/- 40,4 В (при входном сетевом напряжении 230 В).

Спустя час работы блока питания на холостом ходу, ни один из элементов устройства не нагрелся выше температуры окружающей среды (25 градусов Цельсия), за исключением трансформатора, сердечник которого нагрелся до 35 градусов Цельсия.

Форма импульсов на затворе ключевого транзистора нижнего уровня имеет почти идеальную прямоугольную форму, со слегка скругленными фронтами и без каких либо паразитных выбросов.

Форма импульса на затворе ключевого транзистора нижнего уровня без нагрузки на выходе ИИП
Форма импульса на затворе ключевого транзистора нижнего уровня без нагрузки на выходе ИИП

Форма напряжения на первичной обмотке силового трансформатора в рабочем режиме, без нагрузки на выходе блока питания, так же имеет почти идеальную прямоугольную форму, выбросы отсутствуют.

Форма напряжения на первичной обмотке силового трансформатора без нагрузки на выходе ИИП
Форма напряжения на первичной обмотке силового трансформатора без нагрузки на выходе ИИП

Работа на нагрузку 200 Ом (выходная мощность = 30 Вт). Следующим этапом испытания для авторского ИИП стала работа на нагрузку 200 Ом, подключенную между выходами положительного и отрицательного плеч блока питания. Нагрузка представляла собой мощный 25 Вт'ный резистор, погруженный в чашку с водой для отвода тепла. При подключении нагрузки 200 Ом, выходное напряжение блока питания снизилось с +/- 40,4 В до +/- 39,4 В. Спустя час работы под нагрузкой 30 Вт, сердечник силового трансформатора нагрелся до 38 градусов по Цельсию, а радиатор ключевых транзисторов и выходные диоды - до 35 градусов по Цельсию. Другие элементы блока питания не изменили своей температуры относительно комнатной.

Выходное напряжение положительного плеча блока питания при выходной мощности ИИП = 30 Вт
Выходное напряжение положительного плеча блока питания при выходной мощности ИИП = 30 Вт

Пульсации напряжения питания положительного плеча при этом составили не более +/- 150 мВ. Основная частота пульсаций - 100 Гц, обусловлена пульсацией напряжение на высоковольтной питающей шине ИИП.

Пульсации напряжения положительного плеча блока питания при выходной мощности ИИП = 30 Вт
Пульсации напряжения положительного плеча блока питания при выходной мощности ИИП = 30 Вт

Форма импульсов на затворе ключа нижнего уровня и форма напряжение на первичной обмотке силового трансформатора по прежнему идеальны.

Форма импульса на затворе ключевого транзистора нижнего уровня при выходной мощности ИИП = 30 Вт
Форма импульса на затворе ключевого транзистора нижнего уровня при выходной мощности ИИП = 30 Вт
Форма напряжения на первичной обмотке силового трансформатора при выходной мощности ИИП = 30 Вт
Форма напряжения на первичной обмотке силового трансформатора при выходной мощности ИИП = 30 Вт

Работа на нагрузку 30 Ом (выходная мощность = 195 Вт). После, блок питания испытывался при работе на нагрузку 30 Ом, представляющую собой группу резисторов погруженную в чашку с холодной водой. При снижение сопротивления нагрузки с 200 до 30 Ом, выходное напряжение блока питания снизилось с +/- 39,4 В до +/- 38,3 В. Испытания на этой мощности продолжались 18 минут - этого времени хватило чтобы вода, охлаждающая нагрузку, успела закипеть. За время данного испытания, сердечник силового трансформатора нагрелся до 45 градусов по Цельсию, радиатор ключевых транзисторов - до 48 градусов, выходные диоды - до 60 градусов, а диодный мост на входе ИИП - до 35 градусов.

Выходное напряжение положительного плеча блока питания при выходной мощности ИИП = 195 Вт
Выходное напряжение положительного плеча блока питания при выходной мощности ИИП = 195 Вт

Пульсации напряжения питания положительного плеча не выходят за пределы +/- 1 В (не считая отдельных редких всплесков). Много это или мало? Чтобы это понять нужно с чем-то сравнить, поэтому ниже привожу осциллограмму пульсаций выходного напряжения питания линейного (трансформаторного) источника питания. Испытуемый "трансформаторный" блок питания представлял из себя классический, не стабилизированный источник напряжения, состоящий из трансформатор мощностью 250 Вт, мостового выпрямителя и пары электролитических конденсаторов по 15000 мкФ в плече. Выходное напряжение и нагрузка подключенная к линейному блоку питания, точно такие же, как и при испытании импульсного источника питания. Как видно из осциллограмм, пульсации напряжения на выходе линейного источника питания составляю приблизительно те же +/- 1 В, но выходное напряжение линейного блока питания, в отличие от его импульсного собрата, не содержит видимых высокочастотных составляющих.

Пульсации напряжения положительного плеча блока питания при выходной мощности ИИП = 195 Вт
Пульсации напряжения положительного плеча блока питания при выходной мощности ИИП = 195 Вт
Пульсации напряжения положительного плеча линейного блока питания при выходной мощности = 195 Вт
Пульсации напряжения положительного плеча линейного блока питания при выходной мощности = 195 Вт

Форма импульсов на затворе ключа нижнего уровня по прежнему - идеальна, а форма напряжение на первичной обмотке силового трансформатора немного испортилась - появились небольшие артефакты.

Форма импульса на затворе ключевого транзистора нижнего уровня при выходной мощности ИИП = 195 Вт
Форма импульса на затворе ключевого транзистора нижнего уровня при выходной мощности ИИП = 195 Вт
Форма напряжения на первичной обмотке силового трансформатора при выходной мощности ИИП = 195 Вт
Форма напряжения на первичной обмотке силового трансформатора при выходной мощности ИИП = 195 Вт

Работа на нагрузку 24 Ом (выходная мощность = 230 Вт). Идем по нарастающей. Следующее испытание на нагрузку - 24 Ом. Нагрузка и на этот раз представляет собой группу резисторов погруженных в воду. При снижение сопротивления нагрузки с 30 до 24 Ом, выходное напряжение блока питания снизилось с +/- 38,3 В до +/- 37,1 В. Длилось испытание не долго - всего 6 минут. За это короткое время, вода в чашке объемом 400 мл успела нагреться до температуры кипения. Максимальная зафиксированная температура элементов блока питания осталась такой же как и в предыдущем тесте, лишь только выходные диоды нагрелись до 70 градусов по Цельсию.

Выходное напряжение положительного плеча блока питания при выходной мощности ИИП = 230 Вт
Выходное напряжение положительного плеча блока питания при выходной мощности ИИП = 230 Вт

Пульсации напряжения питания положительного плеча составили приблизительно +/- 1,3 В.

Пульсации напряжения положительного плеча блока питания при выходной мощности ИИП = 230 Вт
Пульсации напряжения положительного плеча блока питания при выходной мощности ИИП = 230 Вт

Форма импульсов на затворе ключа нижнего уровня по прежнему идеальная, форма напряжение на первичной обмотке силового трансформатора - лучше чем при нагрузке 30 Ом (195 Вт).

Форма импульса на затворе ключевого транзистора нижнего уровня при выходной мощности ИИП = 230 Вт
Форма импульса на затворе ключевого транзистора нижнего уровня при выходной мощности ИИП = 230 Вт
Форма напряжения на первичной обмотке силового трансформатора при выходной мощности ИИП = 230 Вт
Форма напряжения на первичной обмотке силового трансформатора при выходной мощности ИИП = 230 Вт

Работа на нагрузку 20 Ом (выходная мощность = 256 Вт). При данной величине нагрузки происходит срабатывание защиты от перегрузки, почти сразу после того, как блок питания переходит из режима софт-старта в рабочий режим. Выходная мощность была намеренно ограниченно на этом значении чтобы не сжечь перегревом выходные диоды ИИП. Выходное напряжение блока питания перед отключением составило +/- 35,7 В.

Выходное напряжение положительного плеча блока питания при выходной мощности ИИП = 256 Вт
Выходное напряжение положительного плеча блока питания при выходной мощности ИИП = 256 Вт

Пульсации напряжения питания положительного плеча составили приблизительно +/- 1,6 В.

Пульсации напряжения положительного плеча блока питания при выходной мощности ИИП = 256 Вт
Пульсации напряжения положительного плеча блока питания при выходной мощности ИИП = 256 Вт

Форма импульсов на затворе ключа нижнего уровня по прежнему идеальная, форма напряжение на первичной обмотке силового трансформатора имеет незначительные артефакты.

Форма импульса на затворе ключевого транзистора нижнего уровня при выходной мощности ИИП = 256 Вт
Форма импульса на затворе ключевого транзистора нижнего уровня при выходной мощности ИИП = 256 Вт
Форма напряжения на первичной обмотке силового трансформатора при выходной мощности ИИП = 256 Вт
Форма напряжения на первичной обмотке силового трансформатора при выходной мощности ИИП = 256 Вт

Работа на нагрузку 15 Ом (выходная мощность = 310 Вт). Напоследок было решено немного поиздеваться над блоком питания нагрузив его на группу резисторов сопротивлением 15 Ом. Правда при этом пришлось временно заменить резистор Rcs2 на 0,47 Ом, чтобы снизить чувствительность токовой защиты, иначе, при подключенной данной нагрузке, защита срабатывала мгновенно после включения ИИП в сеть. При сопротивление Rcs2 = 0,47 Ом, блок питания стабильно и уверенно работает, отдавая в нагрузку 310 Вт мощности. В таком режиме блок питания испытывался всего минуту так как, высок был риск того, что не выдержат выходные диоды, которые за минуту раскалились без малого до 100 градусов Цельсия. При данной нагрузке была снята лишь одна осциллограмма - осциллограмма пульсаций выходного напряжения, которые составили приблизительно +/- 1,6 В для положительного плеча.

Пульсации напряжения положительного плеча блока питания при выходной мощности ИИП = 310 Вт
Пульсации напряжения положительного плеча блока питания при выходной мощности ИИП = 310 Вт

На этом силовые испытания ИИП успешно закончились, но не закончились в принципе. Во время проведения вышеописанных испытаний, автором заодно подбиралось оптимальное сопротивление истоковых резисторов Rcs1 - Rcs3, для задания необходимой чувствительности токовой защиты. Попытка использовать в реальном ИИП сопротивление Rcs равное расчетному (полученному путем вычисления по формуле приведенной в даташите Rcs = 1,25 / Ics), приводила к срабатыванию токовой защиты при гораздо меньшей мощности, чем требовалось. Почти сразу стало очевидно, что амплитудное значение тока Ics, значительно отличается от его среднеквадратичного значения.

Дабы увидеть реальную форму тока через резисторы Rcs и вычислить поправочный коэффициент связывающий среднеквадратичное и амплитудное значения токов через Rcs (пик-фактор), было проведено следующее испытание. Параллельно резисторам Rcs были подключены щупы осциллографа, чтобы с его помощью видеть и автоматически измерять среднеквадратичные и амплитудные значения напряжения на истоковых резисторах при разной выходной мощности, а затем по полученным данным вычислить пик-фактор.

Форма напряжения на истоковых резисторах Rcs при выходной мощности = 30 Вт
Форма напряжения на истоковых резисторах Rcs при выходной мощности = 30 Вт
Форма напряжения на истоковых резисторах Rcs при выходной мощности = 195 Вт
Форма напряжения на истоковых резисторах Rcs при выходной мощности = 195 Вт
Форма напряжения на истоковых резисторах Rcs при выходной мощности = 230 Вт
Форма напряжения на истоковых резисторах Rcs при выходной мощности = 230 Вт
Форма напряжения на истоковых резисторах Rcs при выходной мощности = 245 Вт
Форма напряжения на истоковых резисторах Rcs при выходной мощности = 245 Вт

Как хорошо видно из осциллограмм, форма тока далека от прямоугольной, а значит средний ток не равен амплитудному. Имея в наличии данные полученные с помощью осциллографа, не трудно вычислить коэффициент связывающий амплитудное и среднеквадратического значение тока (пик-фактор). Для этого достаточно разделить пиковое значение напряжения на его среднеквадратическое значение, считаем:

245 Вт: 1,2 В / 0,366 В = 3,28
230 Вт: 1,06 В / 0,329 В = 3,22
195 Вт: 0,88 В / 0,304 В = 2,89
30 Вт: 0,18 В / 0,071 В = 2,53

Как видно пик-фактор не постоянен и пропорционален выходной мощности, но для приблизительного расчета номиналов резисторов Rcs, будет достаточно вычислить среднее значение пик-фактора:

(3,28 + 3, 22 + 2,89 + 2,53) / 4 = 2,98 ~ 3

Полученным значением пик-фактора и будем руководствоваться при расчете номиналов Rcs.

Расчет номиналов обвязки IR2156 и силового трансформатора. Для вашего удобства и упрощения повторения описываемого в статье устройства на базе IR2156, автором был сделан Excel-калькулятор, предназначенный для быстрого расчета элементов обвязки микросхемы и моточных данных силового трансформатора. Ссылка для скачивания калькулятора находится в конце статьи. Калькулятор выглядит следующий образом (для работы необходим Microsoft Excel):

Общий вид калькулятора для расчета импульсного источника питания на базе IR2156
Общий вид калькулятора для расчета импульсного источника питания на базе IR2156

Самостоятельно заполняются только ячейки выделенные желтым цветом, остальные ячейки защищены от редактирования, значения в них рассчитываются в них автоматически.

Первые четыре блока калькулятора - "Расчет мертвого времени", "Расчет рабочей частоты", "Расчет частоты софт-старта", "Расчет продолжительности работы софт-старта", большинству можно смело пропускать и идти дальше, поскольку уже имеющиеся в них введенные и рассчитанные значения (соответствующие авторскому варианту блока питания), подойдут в большинстве случаев, пересчитывать их не имеет особого смысла. Но если все же хочется, то далее будет подробно описан весь процесс расчета ИИП с помощью калькулятора.

Расчет мертвого времени. В этом блоке калькулятора необходимо выбрать желаемое значение мертвого времени: слишком малое мертвое время может привести к сквозному току и выходу из строя ключевых транзисторов, слишком высокое мертвое время - снижает КПД преобразователя. Оптимальная величина мертвого времени - около 1 мксек (0,8 - 1,2 мксек). После того как будет введена желаемая продолжительность мертвого времени, калькулятор автоматически рассчитает соответствующую ему емкость конденсатора Ct. При желаемом мертвом времени равном 1 мксек, калькулятор предлагает использовать емкость конденсатора Ct = 500 пФ. Поскольку данная емкость не является стандартной, необходимо выбрать ближайшую к ней из стандартного ряда. Ближайшим стандартным значением емкости к рассчитанным 500 пФ, является емкость 510 пФ. Однако автор использовал конденсатор емкостью 470 пФ, поскольку конденсатора на 510 пФ необходимого типа, под рукой не показалось. Фактическая измеренная емкость установленного автором конденсатора составила 484 пФ. Измерять точное значение ее не обязательно, при расчете достаточно указать номинальное значение емкости, например - 470 или 510 пФ. Исходя из введенной фактической емкости конденсатора Ct, калькулятор рассчитает фактическую величину мертвого времени. В авторском варианте, фактическая величина мертвого времени составила 0,97 мксек. Отлично, подходит.

Блок расчета мертвого времени
Блок расчета мертвого времени

Расчет рабочей частоты. Выбрав конденсатор Ct соответствующий желаемому значению мертвого времени, необходимо выбрать сопротивление резистора Rt, которое вкупе с ранее выбранной емкостью Ct, будет соответствовать желаемой рабочей частоте. Оптимальное значение рабочей частоты находится в диапазоне от 30 до 80 кГц. В авторском варианте выбрана рабочая частота - 50 кГц. Вводим желаемую рабочую частоту и получаем ей соответствующее расчетное значение резистора Rt (при выбранной ранее емкости Ct). После чего, выбираем ближайшей к расчетному, стандартный номинал резистора из ряда E24. Ближайший стандартный номинал к расчетному - 33 кОм. Вводим это стандартное значение в ячейку напротив строки "Фактическое сопротивление резистора Rt", после чего калькулятор автоматические пересчитает рабочую частоту с учетом фактически используемого стандартного номинала резистора Rt. Если получившаяся фактическая рабочая частота вас устраивает, то можно переходить к следующему шагу.

Блок расчета рабочей частоты
Блок расчета рабочей частоты

Расчет частоты софт-старта. По аналогии с предыдущим шагом - вводим желаемую частоту софт-старта, которая должна быть в 2-3 раза выше фактической рабочей частоты. Во избежание проблем, не рекомендуется использовать слишком высокую частоту софт-старта (выше 200 кГц). После ввода желаемой частоты, калькулятор автоматически рассчитает соответствующее ей сопротивление резистора Rss. Выбираем ближайший к расчетному, стандартный номинал из ряда E24 и указываем его в ячейке напротив строки "Фактическое сопротивление резистора Rss". Калькулятор автоматически рассчитает фактическое значение частоты софт-старта. Если все устраивает - двигаемся дальше, если нет - возвращаемся к предыдущим шагам.

Блок расчета частоты софт-старта
Блок расчета частоты софт-старта

Расчет продолжительности работы софт-старта. Расчет происходит по аналогии с предыдущими блоками: вводим желаемую продолжительность работы в режиме софт-старта - получаем расчетное значение емкости конденсатора Css, выбираем ближайшее стандартное значение емкости и вводим его в соответствующую ячейку - получаем фактическую продолжительность софт-старта. Оптимальная продолжительность работы софт-старта - 1 сек, что соответствует емкости 0,33 мкФ. В авторском варианте установлена емкость 0,47 мкФ, продолжительность софт-старта с которой составляет - 1,4 сек. Использовать в качестве Css конденсатор с емкостью более 0,47 мкФ не имеет смысла, так как продолжительность софт-старта при этом становится излишне большой.

Блок расчета продолжительности работы в режиме софт-старта
Блок расчета продолжительности работы в режиме софт-старта

Расчет сопротивлений нагрузочных резисторов. Для расчета номиналов нагрузочных резисторов, вводим желаемое выходное напряжение одного плеча на холостом ходу (к введенному значению автоматически будет добавлен необходимый запас). Калькулятор рассчитает минимально допустимое сопротивление нагрузочных резисторов. Из ряда E24 выбираем ближайший больший номинал и устанавливаем резисторы выбранного номинала в качестве нагрузочных Rl1 - Rl6. В авторском варианте установлено две пары нагрузочных резисторов по 10 кОм.

Блок расчета нагрузочных резисторов
Блок расчета нагрузочных резисторов

Расчет защиты от перегрузки и короткого замыкания. Данный блок калькулятора служит для расчета сопротивлений резисторов Rcs1 - Rcs3. Для их расчета необходимо указать номинальное входное сетевое напряжение и желаемую выходную мощность блока питания при превышении которой будет срабатывать защита от перегрузки (к введенному значению мощности автоматически будет добавлен необходимый запас для исключения преждевременного срабатывания защиты). После ввода исходных данных, калькулятор выдаст расчетное результирующее сопротивление Rcs (сопротивление образованное параллельным соединением резисторов Rcs1, Rcs2, Rcs3). Необходимо самостоятельно выбрать и ввести значения сопротивлений трех резисторов Rcs1, Rcs2, Rcs3, таким образом, чтобы их фактическое результирующее сопротивление получилось равно или чуть меньше, чем расчетное результирующее значение Rcs. После чего калькулятор вычислит значение выходной мощности блока питания при превышении которой, будет фактически происходить срабатывания защиты от перегрузки. Возможно придется "в железе" корректировать номиналы резисторов Rcs1, Rcs2, Rcs3, поскольку почти невозможно учесть все факторы (в том числе разброс параметров микросхемы), чтобы абсолютно точно рассчитать Rcs под желаемую мощность срабатывания защиты.

Блок расчета защиты от короткого замыкания и перегрузки
Блок расчета защиты от короткого замыкания и перегрузки

Расчет силового трансформатора. Данный блок разделен два этапа: в первом - рассчитывается количество витков обмоток, а во втором - количество жил провода необходимого для их намотки. Для расчета силового трансформатора, помимо вводимых в данном блоке - площади магнитопровода и амплитуды индукции, используются ранее введенные и рассчитанные калькулятором данные - номинальное входное сетевое напряжение, желаемая выходная мощность, выходное напряжение блока питания и фактическая рабочая частота. Изменение одного из этих значений повлияет на расчет силового трансформатора, поэтому перед началом расчета трансформатора и перед его намоткой по полученным расчетным данным, необходимо быть полностью уверенным в том, что значения в предыдущих блоках окончательны и не будут изменяться.

Площадь сечения магнитопровода зависит от формы и типоразмера применяемого сердечника. Ниже приведены наиболее популярные, подходящие по габаритам и расположению выводов сердечники для данного ИИП.

ER35/20/11 = 111 мм2
El33/24/10 = 119 мм2
EE36/18/11 = 120 мм2
EE40/16/12 = 149 мм2
ER42/22/15 = 170 мм2
EE42/21/15 = 178 мм2

Некоторые формы магнитопроводов для трансформаторов
Некоторые формы магнитопроводов для трансформаторов

В авторском варианте использован сердечник EE40, с площадью сечения магнитопровода 149 мм2.

Амплитуда индукции должна находится в диапазоне от 0,12 до 0,2 Тл (лучше - меньше).

По введенным данным калькулятор самостоятельно рассчитает минимально необходимое число витков первичной обмотки. Фактическое число витков первичной обмотки должно быть как минимум не меньше расчетного числа. Лучше всего фактическое число витков первичной обмотки выбирать таким, чтобы расчетное число витков каждый из вторичных обмоток было целым числом. В этом случае, напряжение на выходе блока питания получится максимально близким к желаемому. Если расчетное число витков вторичных обмоток не целое число, то необходимо его округлить вверх или вниз и внести фактическое число витков в соответствующую ячейку калькулятора, после чего калькулятор рассчитает фактическое выходное напряжение ИИП при данном фактическом количестве витков.

Блок расчета силового трансформатора
Блок расчета силового трансформатора

Вторым этапом следует расчет числа жил обмоточного провода первичной и вторичных обмоток силового трансформатора. Для расчета используются те же исходные данные, что и для расчета числа витков обмоток трансформатора, плюс плотность тока и желаемые диаметры обмоточного провода. Плотность тока для долговременной постоянной нагрузки следует выбирать равную 5 - 6 А/мм2, при работе в качестве источника питания для УМЗЧ - 7 - 8 А/мм2. При наличии активного охлаждения блока питания, плотность тока можно увеличить на 50%. Желаемые диаметры обмоточных проводов могут быть абсолютно любыми, но лучше использовать большое число жил малого диаметра, чем меньшее число жил - большего диаметра. Лучше всего для намотки силового трансформатора использовать литцендрат. После ввода всех необходимых исходных данных, калькулятор рассчитает минимально необходимое число жил провода желаемого диаметра, необходимого для намотки первичной и вторичных обмоток.

Блок расчета сечений проводов вторичных обмоток силового трансформатора
Блок расчета сечений проводов вторичных обмоток силового трансформатора

На этом расчет импульсного источника питания закончен. Можно приступать к сборке.

Изготовление силового трансформатора. Изготовление силового трансформатора начинается с удаления лишних выводов не используемых на плате. Лишние выводы удаляются пассатижами, при этом главное не перестараться и вытаскивая выводы не сломать пластиковый каркас.

Первой наматывается первичная обмотка, вся полностью. Количество витков, диаметр провода и количество жил - рассчитаны выше. На концы первичной обмотки следует надеть термоусадочную трубку походящего диаметра. Направление намотки первичной обмотки может быть любым.

Если обмотка наматывается эмальпроводом (проще говоря - проволокой), то после каждого слоя намотки необходимо наложить слой изоляции из лавсановой ленты. Если обмотка наматывается литцендратом имеющим общую внешнюю изоляцию, например шелковую, то накладывать изоляцию между слоями не нужно.

После намотки первичной обмотки накладывается минимум три слоя изоляции из лавсановой ленты. Особое внимание следует уделить краям.

Далее наматываются вторичные обмотки. Для симметрии выходного напряжения по плечам, обе обмотки следует наматывать одновременно. То есть, два провода или два жгута проводов складываются вместе и таким образом наматываются сразу две вторичные обмотки. При этом следует быть особо внимательным чтобы не спутать провода, особенно если намотка выполняется жгутами из большого числа тонких проволок. В этом плане проще всего мотать литцендратом (а главное - лучше).

После намотки следует правильно сфазировать обмотки. Для этого необходимо правильно подключить концы обмоток к соответствующим выводам трансформатора согласно схеме и плате. Неправильная фазировка приведет как минимум к срабатыванию защиты и отказу в работе блока питания, а как максимум к фейерверку с разрывом корпусов ключевых транзисторов и микросхемы. Правильная фазировка обмоток трансформатора схематически изображена на следующей иллюстрации.

Правильное направление намотки вторичных обмоток силового трансформатора
Правильное направление намотки вторичных обмоток силового трансформатора

Когда все обмотки намотаны, сфазированы и распаяны на соответствующие выводы трансформатора, не лишним будет пропитать обмотки трансформатора цапонлаком (но не обязательно). Это делается (при желании), до того как будет наложена изоляция на вторичные обмотки. При намотке литцендратом вторичные обмотки лучше не изолировать - это только положительно скажется на охлаждении трансформатора. Закончив с намоткой и изоляцией - приступаем к сборке. Сначала наносится клей на нижнюю часть каркаса и нижнюю половину сердечника. Для это цели лучше использовать особопрочный клей 88. Куда наносить клей показало на следующем изображении с помощью красных маркеров.

Точки нанесения клея
Точки нанесения клея

Выжидаем 1 - 2 минуты, после чего плотно прижимаем нижнюю половину сердечника к нижней части каркаса и выжидаем 10 - 15 минут. Это необходимо для того, чтобы сердечник не "гулял" относительно пластикового каркаса. Когда клей немного подсох и набрал какую-то прочность, максимально тонким и равномерным слоем, наносим клей на нижнюю и верхнюю половины сердечника, выжидаем 1 - 2 минуты, после чего плотно сжимаем половинки сердечника между собой, стараясь при этом не оторвать нижнюю половину от пластикового каркаса. Куда наносить клей показало на следующем изображении с помощью красных маркеров.

Точки нанесения клея
Точки нанесения клея

Выждав еще 10 - 15 минут, плотно стягиваем половинки сердечника с помощью лавсановой ленты. Для этого необходимо использовать минимум 3 полных витка лента. Трансформатор практически готов, осталось дождаться окончательного высыхания клея, после чего трансформатор можно устанавливать на плату. Поскольку клей сохнет достаточно продолжительное время, рекомендую приступать к изготовлению трансформатора в первую очередь, а пока клей сохнет, заниматься изготовлением печатной платы и пайкой мелких поверхностномонтируемых элементов.

Печатная плата. Печатная плата может изготавливаться методом ЛУТ или методом фоторезиста, значения не имеет. Подробно описывать каждый из методов нет смысла, так как все это описывалось уже тысячу раз. Автор использовал как и всегда - метод ЛУТ и травление в хлорном железе. Авторская печатная плата выглядит следующим образом:

Печатная плата в окне программы Sprint Layout 5 со стороны деталей
Печатная плата в окне программы Sprint Layout 5 со стороны деталей
Печатная плата в окне программы Sprint Layout 5 со стороны дорожек
Печатная плата в окне программы Sprint Layout 5 со стороны дорожек
Внешний вид авторской печатной платы со стороны дороже сразу после травления в хлорном железе
Внешний вид авторской печатной платы со стороны дороже сразу после травления в хлорном железе
Внешний вид авторской печатной платы со стороны деталей
Внешний вид авторской печатной платы со стороны деталей
Внешний вид авторской печатной платы со стороны дороже после лужения
Внешний вид авторской печатной платы со стороны дороже после лужения

Тот, кто постоянно следит за моим творчеством, пожалуй уже мог заметить сходство данной печатной платы с печатной платой ИИП 2161 TE. Действительно, входная и выходная части печатной платы, полностью скопированы с платы 2161TE.02 и немного доработаны. Кроме того, благодаря применению SMD элементов, удалось снизить размеры платы со 157х62 мм до 144х62 мм.

Печатная плат 2161TE.02 - сверху, 2156.00 - снизу
Печатная плат 2161TE.02 - сверху, 2156.00 - снизу
ИИП 2161TE.02 - сверху, ИИП 2156.00 - снизу
ИИП 2161TE.02 - сверху, ИИП 2156.00 - снизу

Пайка и сборка. Пайку необходимо начинать с мелких SMD элементов. Лучше всего начать с микросхемы IR2156, чтобы максимально удобно пропаять все ее выводы, чтобы этому процессу не мешали рядом установленные элементы. Монтаж выводных элементов стоит начинать только после того, как на плату будут установлены абсолютно все SMD элементы.

Начинать монтаж выводных компонентов правильнее всего с элементов входного фильтра, входного диодного моста и всех элементов вторичной стороны блока питания (выходных диодов, дросселей, электролитов и клеммников). После чего устанавливается силовой трансформатор и пленочные конденсаторы находящиеся по обе стороны от него. Далее на термостойкий клей или с помощью винтов М3, к плате крепится радиатор ключевых транзисторов (не стоит забывать про изолирующие втулки).

Ключевые транзисторы крепятся к радиатору и впаиваются в плату только после того, как сам радиатор надежно закреплен на печатной плате. Транзисторы должны быть надежно притянуты к радиаторы. Для надежного теплового контакта транзисторов и радиатора, необходимо использоваться термопасту, слой которой должен быть минимален (не стоит мазать термопасту как мало на хлеб). При использовании транзисторов в полностью изолированных пластиковых корпусах, использовать изоляционные прокладки нет необходимости. В случае если транзисторы имеют голый металлический фланец, то в обязательном порядке необходимо надежно изолировать транзисторы от радиатора с помощью специальных теплопроводящих прокладок и втулки одетой на крепежный винт. В последнюю очередь впаивает большой электролитический конденсатор высоковольтной питающей шины ИИП и мелкий электролит питания микросхемы.

После завершение монтажных работ, необходимо вымыть печатную плату со стороны дорожек от остатков флюса и прочих загрязнений. Для этого лучше всего использовать этиловый спирт или бензин.

Первое включение. Первое включение собранного устройства в сеть, должно осуществляться через лампу накаливания мощностью 60 - 100 Вт, включенную в разрыв одного из сетевых проводов. Первое включение стоит производить без нагрузки на выходе блока питания. При включении лампа должна кратковременно вспыхнуть и сразу же потухнуть. На выходных разъемах блока питания должно появиться выходное напряжение. В первые несколько секунд, выходное напряжение должно быть ниже расчетного в следствии работы блока питания в режиме софт-старта, после чего напряжение должно увеличится до расчетного значения и на нем зафиксироваться. Если все прошло удачно, то можно удалять лампу из разрыва сетевого провода и включать ИИП в сеть напрямую, после чего можно приступать к испытаниям блока питания под нагрузкой.

Если в ходе испытаний под нагрузкой выяснится, что защита от перегрузки срабатывает раньше или позже, чем вам необходимо, то необходимо будет скорректировать номиналы Rcs1, Rcs2, Rcs3 (при преждевременном срабатывании - уменьшить сопротивление одного из истоковых резисторов, при запоздалом срабатывании - увеличить сопротивление одного из резисторов).

После успешных испытаний под нагрузкой можно считать ИИП готовым к работе.

В случае если что-то пошло не так: при включении лампа вспыхнула и не тухнет, вспыхнула и потухла, но на выходе нет напряжения или возникли другие проблемы - необходимо проверять монтаж на наличие ошибок, элементов не соответствующих номиналу, на наличие неисправных элементов, замыканий между дорожками и в других местах, где их быть не должно, проверить правильность фазировки вторичных обмоток силового трансформатора и так далее. Устранив все ошибки и неисправности, можно снова пытаться включать устройство в сеть через лампу.

Не устаю повторять: правильно собранное, из исправных деталей устройство, начинает исправно работать сразу же после первого включения.

Фотография готового устройства со стороны деталей
Фотография готового устройства со стороны деталей
Фотография готового устройства со стороны дорожек
Фотография готового устройства со стороны дорожек

Импульсные источники питания на базе IR2156, собранные другими авторами по данной статье :

Первый повторенный по настоящей статье ИИП. Автор - Александр Дегтерев
Первый повторенный по настоящей статье ИИП. Автор - Александр Дегтерев
Импульсный источник питания на базе IR2156 в исполнении - Алексей Аксёнов
Импульсный источник питания на базе IR2156 в исполнении - Алексей Аксёнов
Импульсный источник питания на базе IR2156 в исполнении - Дмитрий Новоселецкий
Импульсный источник питания на базе IR2156 в исполнении - Дмитрий Новоселецкий
Импульсный источник питания на базе IR2156 в исполнении - Сергей Рыбальченко
Импульсный источник питания на базе IR2156 в исполнении - Сергей Рыбальченко

Перечень используемых радиоэлементов:

-77
-78
-79

Ссылки:
Место первой публикации - сайт "Паяльник" - https://cxem.net/pitanie/5-380.php

Статья в сообществе Nem0 в ВК - https://vk.com/@nem0_audio-impulsnyi-istochnik-pitaniya-dlya-umzch-na-baze-ir2156-2019

Файлы:
Калькулятор для расчета ИИП на базе IR2156 -
https://disk.yandex.by/i/GclgbGTLSdnECQ

Авторская печатная плата для ИИП на базе IR2156 - 2156.00 - https://disk.yandex.by/d/IUs4i_TV7bcdeg

Дата первой публикации: 29 сентября 2019
Дата изменения: 10 января 2022