Найти в Дзене
Лампа Электрика

Регулировка яркости светильника – это просто! Часть 2

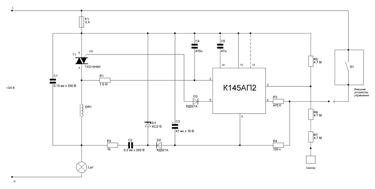
В предыдущей части статьи мы управляли яркостью ламп аналоговым методом. В этой части рассмотрим отечественную микросхему К145АП2, позволяющую регулировать яркость светильника при помощи кнопки и сенсора. К145АП2 Микросхема предназначена для создания системы управления яркостью ламп накаливания (диммеров). Управление – сенсорное или кнопочное. Устройство работает по фазоимпульсному методу. Управление осуществляется одним сенсором или одной кнопкой. Для начала познакомимся с микросхемой, ее характеристиками  и назначением  выводов. Назначение выводов микросхемы К145АП2 Основные электрические характеристики микросхемы: Функции, которые поддерживает микросхема: Рассмотрим каждую из этих функций более подробно, ориентируясь на типовую схему включения микросхемы, приведенную ниже. Включение/выключение Включить или выключить свет можно кратковременным (0.5 сек) касанием сенсора, подключенному через резисторы R6, R7 к выводу 3, или замыканием  кнопки, расположенной на внешнем устройстве управ
Оглавление

В предыдущей части статьи мы управляли яркостью ламп аналоговым методом. В этой части рассмотрим отечественную микросхему К145АП2, позволяющую регулировать яркость светильника при помощи кнопки и сенсора.

К145АП2

Микросхема предназначена для создания системы управления яркостью ламп накаливания (диммеров). Управление – сенсорное или кнопочное. Устройство работает по фазоимпульсному методу. Управление осуществляется одним сенсором или одной кнопкой.

Микросхема К145АП2
Микросхема К145АП2

Для начала познакомимся с микросхемой, ее характеристиками  и назначением  выводов.

Назначение выводов микросхемы К145АП2

Основные электрические характеристики микросхемы:

  • напряжение питания, В - 13.5 … 16.5;
  • потребляемый ток, мА – 0.5 … 2;
  • отпирающий ток через управляющий электрод симистора, мА – 30 мА.

Функции, которые поддерживает микросхема:

  • включение/выключения;
  • яркость;
  • режим «угомон».

Рассмотрим каждую из этих функций более подробно, ориентируясь на типовую схему включения микросхемы, приведенную ниже.

Типовая схема включения микросхемы К145АП2
Типовая схема включения микросхемы К145АП2

Включение/выключение

Включить или выключить свет можно кратковременным (0.5 сек) касанием сенсора, подключенному через резисторы R6, R7 к выводу 3, или замыканием  кнопки, расположенной на внешнем устройстве управления.

Если вместо кнопки во внешнем устройстве управления использовать, скажем, электромагнитное реле или оптопару, то управление освещением можно поручить автоматике.

Регулировка яркости

Если касаться сенсора или удерживать кнопку внешнего устройства управления, то яркость лампы начнет изменяться сначала в меньшую сторону до нуля, а затем в другую до максимума. После выключения света яркость лампы запоминается и после включения восстанавливается на прежнем уровне.

Режим «угомон»

Суть режима заключается в следующем. Если коснуться сенсора, обычно расположенного возле кровати, то яркость лампы будет медленно убывать, пока светильник не потухнет вообще. Схемно это осуществляется подачей коротких импульсов от внешнего генератора на вывод 12 микросхемы. При этом основной сенсор и кнопка внешнего устройства управления продолжат работу, как описано выше.

Если режиму «угомон» не используется, то вывод 12 необходимо подключить к нулевой шине питания микросхемы (вывод 15). В противном случае могут происходить ложные срабатывания.

О деталях

В светорегуляторе вместо  симистора TXD10H60 можно применить  BTA204-600 (600 В, 4 А), BTA208-600 (600 В, 8 А) или любой другой необходимой мощности и с током управления не более 25 мА. Регулировка чувствительности сенсора производится подбором номинала резистора R5.  Помехозащитный дроссель DR1 имеет индуктивность 1.5 – 2 мГн и добротность 11 – 24.

Питается микросхема через гасящий конденсатор C2 и простейший параметрический стабилизатор, собранный да стабилитроне D1 и токоограничивающем резисторе R2.  Конденсатор С3 – сглаживающий. При подключении светорегулятора к сети необходимо соблюдать фазировку.

Если найти симистор с малым отпирающим током управления не удалось, то можно использовать приборы и с большим током. К примеру, КУ208Г. В этом случае в схему добавляется транзистор, являющийся усилителем тока.

Схема светорегулятора с симистором КУ208
Схема светорегулятора с симистором КУ208

Важно! Все элементы схемы кроме сенсора находятся под опасным для жизни напряжением. Будьте осторожны при наладке и проверке схемы.

Та этом вторую часть статьи об интегральных  светорегуляторах мы закончим. Будем надеяться, что информация будет полезна посетителям нашего канала.