Добавить в корзинуПозвонить
Найти в Дзене

Как проверить LED подсветку телевизора

Было в моей радиолюбительской практике время, когда я ходил по домам и ремонтировал разную бытовую электронику. От СВЧ печей (в простонародье - микроволновок) до телевизоров. Но в основном доля телевизоров в списке моих заказов составляет порядка 95%. Время ремонта телевизора с использованием данного прибора сократилось до примерно 40-50 минут включая время на полную разборку и сборку телевизора. И все это благодаря прибору, речь о котором пойдет в этой статье. Одной из распространенных проблем была ситуация, когда гаснет экран, но звук идет и каналы также переключаются. Проблема банальна - выход из строя подсветки экрана телевизора. А поскольку в схеме этой самой подсветки применена схема ПОСЛЕДОВАТЕЛЬНОГО включения светодиодов, то выход одного из них из строя гасит всю подсветку целиком. С одной стороны это может быть даже оправдано, т.к. неисправность одного элемента может увеличить рабочую нагрузку на другие элементы и они также выйдут из строя. Такой себе "предохранитель". Ну и о

Было в моей радиолюбительской практике время, когда я ходил по домам и ремонтировал разную бытовую электронику. От СВЧ печей (в простонародье - микроволновок) до телевизоров. Но в основном доля телевизоров в списке моих заказов составляет порядка 95%.

Время ремонта телевизора с использованием данного прибора сократилось до примерно 40-50 минут включая время на полную разборку и сборку телевизора. И все это благодаря прибору, речь о котором пойдет в этой статье.

Одной из распространенных проблем была ситуация, когда гаснет экран, но звук идет и каналы также переключаются. Проблема банальна - выход из строя подсветки экрана телевизора. А поскольку в схеме этой самой подсветки применена схема ПОСЛЕДОВАТЕЛЬНОГО включения светодиодов, то выход одного из них из строя гасит всю подсветку целиком. С одной стороны это может быть даже оправдано, т.к. неисправность одного элемента может увеличить рабочую нагрузку на другие элементы и они также выйдут из строя. Такой себе "предохранитель". Ну и отдельное спасибо разработчикам схем и производителям за такое решение, т.к. среди всех неисправностей телевизоров, которые я чинил, выход из строя подсветки находится на первом месте и занимает почетные 60-70% всех ремонтов.

Как быстро и главное аккуратно разобрать телевизор и добраться до подсветки - это отдельная история, может быть как-нибудь напишу. Сейчас о другом, а именно о том, как найти неисправный светодиод среди пары десятков.

Немного о технике безопасности. ПЕРЕД РЕМОНТОМ ПОДСВЕТКИ ОТКЛЮЧИТЕ ШЛЕЙФ ПОДСВЕТКИ

Количество и параметры установленных диодов отличаются и зависят от производителя. Но перечень устанавливаемых светодиодов не велик, он ограничивается только порядка 5 разных видов.

Как найти неисправные диоды

Для поиска неисправности можно использовать методы которые я сейчас расскажу:

  1. Есть самый быстрый способ - посмотреть глазами на линзы всех установленных светодиодов. Как правило, неисправный диод видно сразу если сравнивать его с другими установленными рядом. Через линзу видны прогары в виде черных точек.
  2. Если осмотр не выявил неисправного диода, то можно начать прибегать к методу, который встречается на просторах Интернета. А именно - мультиметром. Этот способ основан на том, что при включенном режиме диодной прозвонки и правильном подключении светодиода он начинает светиться. Скажу сразу, что светится он не ярко, но заметно. Метод рабочий, но очень долгий. Хорошо, если неисправный элемент будет видно невооруженным глазом, как написано выше. А если нет - есть риск добраться до неисправного диода ближе к концу проверки. Это так работает "невезение", или как его еще любят называть "Закон подлости"
  3. Использовать блок питания. Данный метод хорош тем, что светодиод светит намного ярче. Но при использовании блока питания проблема заключается в том, что светодиоды подсветки рассчитаны на разное напряжение. В моей практике я встречал светодиоды на 3 и на 6 вольт. И следовательно, нужно носить с собой блок питания с возможностью переключения между этими напряжениями. Можно, в принципе, ограничиться и блоком питания на 3 вольта (как делал я когда дошел до этого способа), ведь 3 вольта уже вполне нормально засветит светодиод который с рабочим напряжением 6 вольт - он просто не так ярко будет светить. Недостаток этого метода в том, что по-прежнему необходимо проверять КАЖДЫЙ светодиод.
  4. Использовать специальный "прибор" для проверки подсветки, который по своей сути также является блоком питания, но имеет ограничение по току. Что это дает? Это дает колоссальный выигрыш во времени. Об этом приборе и пойдет речь в данной статье.

Этот прибор позволяет очень сильно сократить время на поиск неисправного светодиода. Плюсом является то, что прибор в моем текущем исполнении имеет на выходе напряжение около 120 вольт. Да, это не ошибка, именно 120 вольт. Но есть большая оговорка - в приборе установлена защита в виде ограничения по току, которое не позволит сгореть светодиоду даже если к нему подключить всего один светодиод. Я подключал к этому прибору также "обычные" светодиоды, которые рассчитаны на напряжение всего 1,5-3 вольта. И они нормально светили.

Зато повышенное напряжение дает возможность зажечь сразу несколько светодиодов, что нам и нужно в итоге. Все светодиоды подсветки разделены на группы и выполнены в виде так называемых "лент", или как их еще любят называть, "планок". Вот этот прибор как раз может выявить неисправную планку всего несколькими движениями. Либо планка горит, либо не горит. Если горит - переходим к следующей, если нет - ищем неисправность на этой планке.

Я при диагностике любил определять "половинки", т.е. подключал этот прибор к одной половине подсветки, затем - к другой. Таким образом сразу видно в какой половине у нас проблема. Затем планки, ну и на последок - группы по 2-3 светодиода и, наконец, 1 светодиод который неисправен.

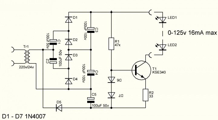
За основу прибора взята достаточно распространенная схема которую можно легко найти на просторах Интернета.

Ну как за основу. По факту именно по ней и был сделан этот прибор.

По сути это блок питания с ограничением тока в районе 10-20мА. Здесь стоит отметить, что "паспортный" ток светодиодов, которые используются в подсветке, указан в диапазоне 200-400мА в зависимости от модели конкретного светодиода, ну а в нашем случае - телевизора. Производители - хитрый народ, они под каждую модель своего телевизора разрабатывают и выпускают специфические планки, которые отличаются не только яркостью свечения, но и размерами и формой. Нельзя просто так взять и переставить планки из одного телевизора в другой.

Так вот, о чем это я. Для целей проверки и выявления неисправных светодиодов нам вовсе не обязательно обеспечить рабочий ток установленных светодиодов. Тока в 10-15мА вполне достаточно, чтобы "засветить" рабочие и при этом не сильно получить "по шарам" вспышкой света, т.к. при нормальной работе светодиоды светят очень ярко и взглянув на него можно потом долго ловить "зайчиков" как после дуговой сварки.

Одним из выявленных преимуществ прибора является то, что можно быстро "увидеть" какие светодиоды вышли из строя - они просто не зажигаются, при этом напряжение через них "пробивается" и все исправные светятся, пусть и не так ярко как хотелось бы. Почему же тогда подсветка "погасла", спросите вы? Да потому, что в "нормальном" включении на каждый светодиод подается его рабочее напряжение. А это, еще раз повторюсь, около 3-6 вольт, что недостаточно для его пробоя. Но при тестировании я проверяю планку на которой установлено всего 5-7 диодов. И повторю, напряжение для всей планки 120 вольт. Путем нехитрого расчета получаем от 120/7=17 вольт до 120/5=24 вольт на каждый диод. При этом целые диоды чувствуют себя вполне комфортно, т.к. ток ограничен и пробоя не происходит. Зато такое напряжение проскакивает через дефектный переход сгоревшего диода, но при этом он не светится. Таким образом все что не светится - заменяем на исправные. Интересно наблюдать, как неисправный диод начинает быстро-быстро мигать, что можно только объяснить не до конца разрушившимся переходом внутри светодиода.

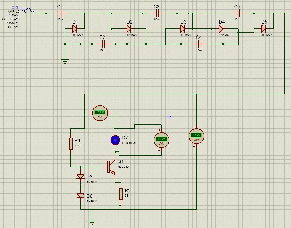
Симуляция приведенной схемы в Протеусе чуть ниже. Здесь именно те детали, которые установлены в реальном железе.

-2

Детали были использованы из категории "что есть под рукой - то и ставь!".

Внешний вид прибора

Внешний вид прибора показан на фото ниже.

-3

Это коробка от какого-то устройства. Плюсом является то, что внутри этого устройства изначально для питания использовался трансформатор, который уже закреплен в корпусе и мне не пришлось искать ни сам трансформатор, ни способы закрепления его в корпусе. Родную плату выкинул и вместо нее приколхозил свою. В общем, все как обычно и бывает в нашей радиолюбительской практике. Когда-то в этом корпусе я пытался собрать усилитель, но так и не получилось. Хотя, разъемы для колонок я в корпус вставил. Теперь же можно наблюдать только отверстия под эти разъемы сбоку и одно отверстие сверху под регулятор громкости. Ну ничего, сейчас это выглядит даже гламурно, так что все в порядке.

Внутренности

На нескольких фото ниже покажу как сейчас выглядит аппарат изнутри. Красный светодиод - просто показывает наличие напряжения на вторичной обмотке трансформатора чтобы понимать включен прибор или нет.

-4

Сделано на макетной плате. У меня их много, вот некоторые и применяю "по делу" вместо того, чтобы делать красивую плату посредством травления. Можно, конечно, и вытравить красивую плату, но зачем? Только если для собственного эстетического удовольствия.

-5

На фото ниже видны как раз 2 резистора по 68Ом, которые при параллельном подключении дают 34Ома, что нам и требуется. Но зато мощность увеличивается и теперь они не сгорят так быстро как один резистор который был установлен ранее.

-6
-7

Коротко о недостатках

Недостатки, конечно же есть, пусть их и не много. Главный недостаток - данный прибор в текущем исполнении не годиться для постоянного питания светодиодов, т.к. по закону Ома все "лишнее" рассеивается в виде тепла на транзисторе и, соответственно, на резисторе R2. Тесты показали, что при подключении обычного светодиода на 3 вольта транзистор становится горячим уже через 3 минуты, а через 5 минут пальцы обжигаются. Но учитывая тот факт, что данный прибор используется только для проверки и время подключения светодиодов не превышает нескольких секунд, с этим недостатком можно смириться. Да и если вы решите по этой схеме делать блок питания для светодиодов, то стоит кроме тока ограничить и напряжение и тогда схема будет отлично работать.

Стоит также отметить, что прибор также "ломается", как и все другие устройства. У меня за пару лет использования прибора перегорел как раз резистор R2, на который приходится вся нагрузка. Я связал это с тем, что первоначально это был резистор 0,125Вт. Сейчас я его заменил на 2 резистора по 68Ом, которые при параллельном подключении дают 34Ома, что нам и требуется, тем самым увеличил мощность без потери общего сопротивления.