Найти в Дзене
Самоделки от любителя

Металлоискатель Пират, как сделать самому

Всем привет. В этой статье я расскажу как я сделал металлоискатель Пират. В интернете много разных схем этого устройства, как и других. Я просто выбрал одну из них, и решил собрать себе металлоискатель. Покупать промышленные дороже, чем собрать самому, а для бытовых нужд такого будет вполне достаточно. Что такое металлоискатель Пират Название Пират никак не связано с флибустьерами, это аббревиатура авторов этого устройства.  Спасибо им за доступность сборки и его много, кто повторяет. Попробовал и я. Сам по себе металлоискатель Пират предназначен искать металлы под землей, судя по его названию. Но есть еще название металлодетектор. Так, в чем их разница? Давайте разберемся. Обратимся к справочникам. А в них говорится, что: Металлоискатель - это электронный индукционный прибор позволяющий находит металлические предметы в нейтральной или слабопроводящей среде.  То есть в земле, в воде, в стенах, под одеждой людей и так далее не контактируя с ними. И должен подавать сигнал при нахождении
Оглавление

Всем привет. В этой статье я расскажу как я сделал металлоискатель Пират. В интернете много разных схем этого устройства, как и других. Я просто выбрал одну из них, и решил собрать себе металлоискатель. Покупать промышленные дороже, чем собрать самому, а для бытовых нужд такого будет вполне достаточно.

Что такое металлоискатель Пират

Название Пират никак не связано с флибустьерами, это аббревиатура авторов этого устройства.  Спасибо им за доступность сборки и его много, кто повторяет. Попробовал и я. Сам по себе металлоискатель Пират предназначен искать металлы под землей, судя по его названию. Но есть еще название металлодетектор. Так, в чем их разница? Давайте разберемся.

Металлоискатель в сборе
Металлоискатель в сборе

Обратимся к справочникам. А в них говорится, что:

Металлоискатель - это электронный индукционный прибор позволяющий находит металлические предметы в нейтральной или слабопроводящей среде.  То есть в земле, в воде, в стенах, под одеждой людей и так далее не контактируя с ними. И должен подавать сигнал при нахождении. То есть просто находить любые металлы.

Металлодетектор - это прибор не только для нахождения металлических предметов,  но и способен их различать, из какого материала они сделаны. Магнитный металл или нет, цветной металл или нет.

И следуя из этого, я бы определил, что металлоискатель Пират - это именно металлоискатель, а не металлодетектор. Так как он реагирует на все металлы, и понять цветной он или нет невозможно. Но, для бытового использования он вполне годится из за своей доступности и тех функций, которые он выполняет.

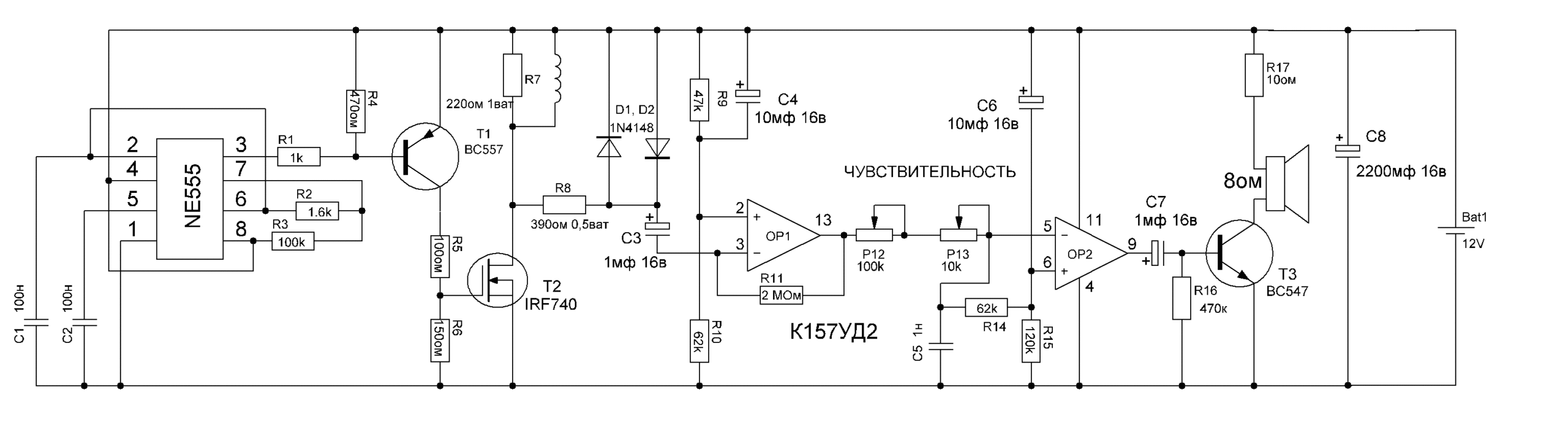
Металлоискатель собрал по этой схеме:

Схема металлоискателя
Схема металлоискателя

Ее можно скачать с моего диска по ссылке: https://disk.yandex.ru/d/bT3qH8nxL5QztA

Устройство металлоискателя

И так приступим к обзору моего металлоискателя.

Мой металлоискатель состоит из:

  1. Верхняя штанга
  2. Нижняя штанга
  3. Подлокотник
  4. Блок управления
  5. Поисковая катушка
  6. Соединительный кабель

Верхнюю и нижнюю штангу я сделал из полипропиленовых водопроводных труб 18 диаметра. Выбор пал на них из за их прочности и легкости. С такой штангой можно долго ходить без усталости. И еще один большой плюс у них, они не проводят ток, а значит, не будут давать помехи при поисках металлов.  Для удобства переноса штанги разборные в одном месте. Ближе к подлокотнику и блоку управления.  Соединение металлическое, но сделано далеко от катушки, и помех создавать не будет.

Штанга с блоком управления
Штанга с блоком управления

Подлокотник я сделал так же из сантеха. Полипропиленовую трубу большого диаметра разрезал вдоль пополам.  И с помощью пластиковых клипс подлокотник крепится к штанге. Это удобно, так как при переноске и перевозке он быстро снимается и ставится на место.

Подлокотник на штанге
Подлокотник на штанге

Блок управления я сделал из старого дверного звонка, который нашел на чердаке. В этот корпус влезли все мои запчасти. А именно: плата металлоискателя, динамик, повышающий адаптер DC-DC, кнопка вкл - выкл.

Блок управления на штанге
Блок управления на штанге

Так же в этом корпусе есть отсек для батареек. На три элемента ААА  по 1,5 вольта. Переделывать его я не стал. При желании можно его переделать под крону или аккумуляторы.  Но если решите питать кроной, то соедините три кроны параллельно, так будет работать лучше.

Но у меня с помощью повышающего адаптера 4,5 вольта повышаются до 12 вольт.

Преобразователь DC-DC
Преобразователь DC-DC

Этого вполне достаточно для работы металлоискателя. Кроны по моему мнению немного не достаточно, хотя и с ней плата будет работать нормально. Блок управления так же как и подлокотник, крепится к штанге на клипсах для того, что бы быстро снять и поставить блок.

Клипсы крепления
Клипсы крепления

Поисковая катушка у меня сделана из компьютерного кабеля витая пара. Я пробовал делать и из медного провода, но из витой пары мне больше понравилось в плане срабатывания на металл. Что бы сделать катушку таким способом, сделайте несколько витков из кабеля. Например 3-5 витков, этого вполне будет достаточно.

Катушка металлоискателя
Катушка металлоискателя

Катушка уже изолированная. Поэтому я просто обмотал ее изолентой и не стал делать жесткий корпус для катушки. Хотя можно его сделать например из полипропиленовых труб, если сгибать их разогревая горелкой или строительным феном. Или сделать из труб для теплого пола, так же согнув их в кольцо.

Я же взял пластмассовую крышку от ведра, диаметром 20 см, и хомутами закрепил к ней катушку. Для моего использования металлоискателем этого вполне достаточно. При необходимости можно будет сделать и другой корпус для катушки. Катушка закреплена к штанге хомутами, и это позволяет ее поворачивать при переноски и перевозки металлоискателя.

Соединить концы между собой нужно строго по этой схеме. Так получится непрерывная цепь. Восемь проводов соединяются в один непрерывный провод.

Схема соединения проводов катушки
Схема соединения проводов катушки

Соединительный кабель можно взять любой. Например электрический сетевой на 0,75 квадратов. И соединить с блоком управления через штекер или разъем.

Радиодетали для металлоискателя

Ниже представлен список радиодеталей:

Список радиодеталей для сборки
Список радиодеталей для сборки

Конденсаторы С1-С2 возьмите плёночные на 0.1Мкф (код 104),  электролитные конденсаторы С3-С8 можно ставить любого напряжения но не ниже 16в, в качестве Т3 можно применять практически любой транзистор структуры NPN, перемычка одножильная, пойдет проволока от обрезанных остатков резисторов.  R7 ставьте не ниже 1Вт, так сопротивление от нагрева меняться не будет, и работа будет стабильнее.  R8 не ниже 0,5 Вт и R17 не ниже 0,25 Вт.

Характеристики металлоискателя:

  • Потребляемый ток 30-50 мА
  • Реагирует на все металлы дискриминации нет
  • Чувствительность 25 миллиметровая монета - 20 см
  • Крупные металлические предметы - 150 см
  • Длительность импульса 125-150 мкс
  • Частота 125-150 Гц

Пайку схемы лучше не делать с разными флюсами и кислотами, но если воспользовались, то  перед  запуском нужно обязательно смыть с текстолита остатки кислоты мыльной тёплой водой с содой счищая зубной щёткой. Потом хорошо высушить и можно пробовать запускать.   Паять схему лучше чистой канифолью или спирто-канифольным раствором. А после пайки смыть спиртом остатки канифоли.

Сборка металлоискателя
Сборка металлоискателя

Металлоискатель состоит из двух узлов: 

Передающий из генератора импульсов на микросхеме NE555 аналог КР1006ВИ1 и мощного ключа на транзисторе IRF740.

Приемный на операционном усилителе микросхеме К157УД2

Как настроить металлоискатель Пират

Настраивать металлоискатель Пират просто.  Для этого включите блок управления, поверните переменный  резистор что бы появился треск в динамике. Потом потихоньку вращайте в другую сторону. До тех пор, пока треск не исчезнет. Все Пират готов к работе. Диапазон работы у него до полуметра. Может и больше, но это если попадутся крупные куски металла. Монеты и другие некрупные кусочки металла Пират реагирует до 30 см.  Как я уже писал, такая версия металлоискателя вполне годится для бытового использования. Что бы найти что то на пляже или в огороде, или на поляне в лесу.

Скачать  плату по которой делал я и список деталей можно по этим ссылкам, что ниже и выше по тексту. Делайте, повторяйте если кому интересно.

Плата металлоискателя
Плата металлоискателя

Скачать мою плату и список деталей можно по ссылке: https://disk.yandex.ru/d/bT3qH8nxL5QztA

  

Статья дублируется с моего сайта Хочу знать.

На этом все, пишите ваши комментарии. До новых  встреч на страницах моего блога, читайте статьи сайта, подписывайтесь на мой Дзен канал - Самоделки от любителя.