Добавить в корзинуПозвонить
Найти в Дзене

Строим свой инвестиционный портфель правильно.

В этой статье я расскажу о диверсификации и как ее достичь. Все мы хотим, чтоб наши деньги приумножались не по дням, а по часам, но никто не хочет их терять. Вот для этого и нужна диверсификация. Чтоб не потерять много денег, если что то происходит на рынке. Диверсификация - это распределение капитала между разными инвестиционными инструментами. Это помогает защитить портфель от убытков при падении отдельного актива, сектора или целого рынка. Грамотная диверсификация помогает распределить риски и сохранить капитал в периоды падения рынка. Диверсификация может быть по странам, валютам, отраслям и тд. Например: вы купили 2 акции разных компании добывающей полезные ископаемые из одной страны. Через неделю в этой стране объявляют увеличение налогов на добычу в 3 раза. Тут ваши две акции летят камнем вниз вместе с вашими деньгами. А если бы вы купили в разных странах, то не потеряли так много, а возможно вышли бы в ноль, если бы на этой новости инвесторы переложили деньги в другую компан

В этой статье я расскажу о диверсификации и как ее достичь. Все мы хотим, чтоб наши деньги приумножались не по дням, а по часам, но никто не хочет их терять. Вот для этого и нужна диверсификация. Чтоб не потерять много денег, если что то происходит на рынке.

Диверсификация - это распределение капитала между разными инвестиционными инструментами. Это помогает защитить портфель от убытков при падении отдельного актива, сектора или целого рынка. Грамотная диверсификация помогает распределить риски и сохранить капитал в периоды падения рынка. Диверсификация может быть по странам, валютам, отраслям и тд.

Например: вы купили 2 акции разных компании добывающей полезные ископаемые из одной страны. Через неделю в этой стране объявляют увеличение налогов на добычу в 3 раза. Тут ваши две акции летят камнем вниз вместе с вашими деньгами. А если бы вы купили в разных странах, то не потеряли так много, а возможно вышли бы в ноль, если бы на этой новости инвесторы переложили деньги в другую компанию в другой стране.

Я считаю, что в одном секторе экономики в портфеле должно быть как минимум две акции разных стран, валют. Это иногда спасает в непредвиденных ситуациях.

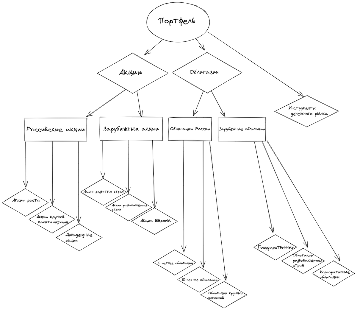
Так же есть стратегия: Asset Allocation - это стратегия, которая хочет сбалансировать риск и доходность. Заключается в том, что вы используете максимально подробную диверсификацию. Для наглядности я нарисовал схему:

У вас может быть еще множество ответвлений.

Основные постулаты данной стратегии:

1) Каждый класс активов в свою очередь может быть поделен на категории, подклассы и стили ценных бумаг.

2) По каждому классу активов нужно подробно изучить его доходность, риск и взаимодействие с другими активами.

3) Портфель должен быть диверсифицированным, то есть состоять из множества ценных бумаг. Диверсификация снижает риск.

4) Желательно, чтобы портфель включал в себя ценные бумаги разных стран, подклассов, секторов. Это обеспечит широкую диверсификацию.

5) Проще всего диверсифицировать портфель с помощью недорогих индексных фондов, которые следуют динамике фондовых индексов

С диверсификацией можно поступить проще: просто купив фонды. Фонды включают в себя множество активов. Поэтому они максимально диверсифицированы.

#инвестиции #биржа #инвестиционный портфель #инвестиции для начинающих