Найти в Дзене
Записки крутилкина

Делаем простой стробоскоп для установки угла системы зажигания

Друг попросил сделать прибор для установки угла системы зажигания. Я не автомобилист от слова совсем и мало понимаю как это делается. Знаю только, что светодиод должен вспыхивать во время подачи высокого напряжения на свечу зажигания. Нагуглить схему оказалось очень просто. В ней всего лишь несколько деталей — составной транзистор КТ972А, диод КД522 (его аналог 1N4148), резисторы на 10 и 220 кОм. Сопротивление R3 подбирается исходя из того, какой светодиод будет использован. В качестве источника питания указаны 4 батарейки. Собрал как всегда навесным монтажом. Оранжевый провод будет наматываться по изоляции высоковольтного провода идущего на свечу, зеленый — подключаться к массе автомобиля. Если поднести оранжевый провод к пьезозажигалке и зажечь ее —  во время появления искры светодиод моргнет. Значит устройство работает. Спасибо за внимание!

Друг попросил сделать прибор для установки угла системы зажигания. Я не автомобилист от слова совсем и мало понимаю как это делается. Знаю только, что светодиод должен вспыхивать во время подачи высокого напряжения на свечу зажигания.

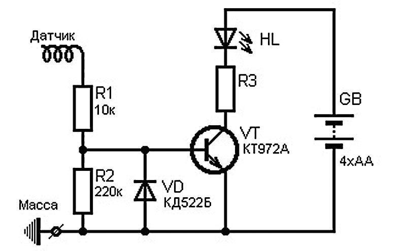
Нагуглить схему оказалось очень просто. В ней всего лишь несколько деталей — составной транзистор КТ972А, диод КД522 (его аналог 1N4148), резисторы на 10 и 220 кОм. Сопротивление R3 подбирается исходя из того, какой светодиод будет использован. В качестве источника питания указаны 4 батарейки.

схема
схема

Собрал как всегда навесным монтажом. Оранжевый провод будет наматываться по изоляции высоковольтного провода идущего на свечу, зеленый — подключаться к массе автомобиля.

спаяны детали
спаяны детали
готовое устройство
готовое устройство

Если поднести оранжевый провод к пьезозажигалке и зажечь ее —  во время появления искры светодиод моргнет. Значит устройство работает.

Спасибо за внимание!