Добавить в корзинуПозвонить
Найти в Дзене
Дружелюбный философ

ОГЭ. Задание 9: дробно-рациональные уравнения и системы двух линейных уравнений с двумя неизвестными

Уважаемые читатели, мы продолжаем разбирать экзаменационные задания за курс 9 лет обучения в школе. Статьи цикла "Решаем вместе математику" могут оказаться полезными не только ученикам 8-9 классов, но и школьникам, обучающимся в 5, 6, 7, 10, 11 классах. Почему? Потому, что в статьях подробно рассматриваются математические объекты и понятия, без которых редко обходится тот или иной вычислительный процесс. Для учеников всех классов, начиная с 5, полезными могут оказаться Даны 1 - 3, где показано, как правильно выполнять операции с обыкновенными и десятичными дробями, складывать и умножать числа с одинаковыми и разными знаками. Семиклассники получат представление о свойствах треугольников, о степенях, о решении линейных уравнений. Восьмиклассники углубят знания по теме "Квадратные корни". Многое из того, о чём я рассказываю в своих публикациях, весьма полезно, так как я привожу наиболее эффективные способы решений заданий как по курсу алгебры, так и по курсу геометрии. Ссылки с названиями
Оглавление

Уважаемые читатели, мы продолжаем разбирать экзаменационные задания за курс 9 лет обучения в школе. Статьи цикла "Решаем вместе математику" могут оказаться полезными не только ученикам 8-9 классов, но и школьникам, обучающимся в 5, 6, 7, 10, 11 классах. Почему? Потому, что в статьях подробно рассматриваются математические объекты и понятия, без которых редко обходится тот или иной вычислительный процесс. Для учеников всех классов, начиная с 5, полезными могут оказаться Даны 1 - 3, где показано, как правильно выполнять операции с обыкновенными и десятичными дробями, складывать и умножать числа с одинаковыми и разными знаками. Семиклассники получат представление о свойствах треугольников, о степенях, о решении линейных уравнений. Восьмиклассники углубят знания по теме "Квадратные корни". Многое из того, о чём я рассказываю в своих публикациях, весьма полезно, так как я привожу наиболее эффективные способы решений заданий как по курсу алгебры, так и по курсу геометрии. Ссылки с названиями статей я, как обычно, выкладываю в конце каждой статьи, чтобы было удобно находить нужную тему. Непременно, каждая статья цикла сопровождается заданиями для самостоятельной работы, ответы к которым прикрепляются в разделе "Комментарии".

Всегда публикации сопровождаются бонусом - это или задача на логику, или задача - шутка, или что-то более серьёзное. Сегодня мои подписчики получат реальный бонус и сами смогут посчитать, на сколько он окажется полезным.

Задание 9. Дробно-рациональные уравнения

Рассмотрим новые примеры из задания 9. Я рекомендую обязательно прочитать мою статью о пропорции "О пропорции - важнейшем понятии в математике: что это такое, как "работает", где применяется".

А теперь обратимся к теории.

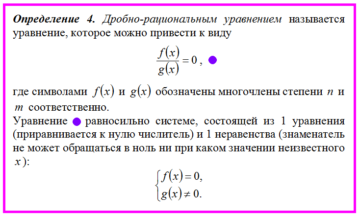
Дробно-рациональные уравнения

Карточка 1
Карточка 1

В последнем примере из карточки 1 неизвестный х содержится в знаменателях дробей. Такие рациональные уравнения называются дробно-рациональными уравнениями.

Карточка 2
Карточка 2
Карточка 3
Карточка 3
Карточка 4
Карточка 4
Карточка 5
Карточка 5
Карточка 6
Карточка 6

Задание 9. Системы двух линейных уравнений с двумя неизвестными

В этом задании рассматриваются только системы двух линейные уравнений с двумя неизвестными.

Карточка 7
Карточка 7
Карточка 8
Карточка 8
Карточка 9
Карточка 9
Карточка 10
Карточка 10
Карточка 11
Карточка 11

Задания к Дану 16

Выполните следующие задания самостоятельно.

Карточка 12
Карточка 12

Как обычно, ответы я размещу в разделе "Комментарии".

Бонус

А вот и долгожданный бонус! Что же Вас ждёт сегодня? Совершенно реальное применение математики в жизни людей.

Многие читатели в своих комментариях спрашивают, где в нашей жизни она востребована. Я готовлю статью, которая раскроет один секрет - везде! Просто некоторые люди, живущие в современном мире, не задумываются о том, что пользуются открытиями и достижениями математиков настоящего и прошлого.

Итак, задача о некотором банке

Как привлечь к себе клиентов, если в мире банков уже много? Банк придумывает стратегию, состоящую из последовательных привлекательных шагов, которая будет полезна людям, к нему обратившимся. И вот здесь не обойтись без математики.

Рассмотрим банк Тинькофф. Этот хорошо зарекомендовавший себя банк выпускает дебетовую карту Tinkoff Black. Что он предлагает тем, кто захочет стать его клиентом и закажет карту по ссылке

https://black.prfl.me/dragonolga/f96ecd054ef9?

Во-первых, если человек будет тратить с неё по 3000 рублей в течение 3-х месяцев, то он будет получать обратно за каждый из этих месяцев по 500 рублей. Сколько всего он получит в подарок от банка Тинькофф?

Считаем: 500*3=1500 (рублей). С этой задачей справится даже первоклассник.

Во-вторых, при использовании карты, деньги на неё будут возвращаться в виде кэшбэка величиной 1 % с любых покупок и до 30 % по специальным предложениям.

Смотрите, если Вы потратите на покупки, например, 20 000 рублей в месяц, то Вам вернут 20000 : 100 = 200 рублей. А если за год? 200*12=2400 рублей. Это уже много. Но тратим-то мы больше!

А специальные предложения? Это магазины, автозаправки, бренды, кафе, те места, где, расплачиваясь дебетовой картой Tinkoff Black, мы можем получить обратно до 30 % потраченных денег.

Например, при затратах по спецпредложениям на сумму 15000 рублей сколько нам придёт обратно? 15000*0,3=4500 рублей. Ого! Но и это ещё не всё.

В-третьих, банк обязуется выплатить до 7 % годовых на остаток по счёту. Не 0,1 % или 1 %, или 1,5 %, а до целых 7 %.

Вот такая математика. Посчитайте, сколько можно получить на остаток по счёту с семью процентами годовых, если этот остаток составляет 200 000 рублей? Интересны все версии.

А теперь ссылки для удобства навигации.

Дан 1. ОГЭ. Задание 6: десятичные дроби. Задание 15: углы.

Дан 2. ОГЭ. Задание 6: обыкновенные дроби. Задание 15: треугольники общего вида.

Дан 3. ОГЭ. Задание 6: сложные задачи-микс с десятичными и обыкновенными дробями.

Дан 4. Стандартная форма записи числа в задании 6. Задание 15: свойства элементов треугольников общего вида (ОГЭ).

Дан 5. ОГЭ. Задание 8: квадратные корни. Задание 15: 2 мнения о том, что такое треугольник и его площадь.

Дан 6. Задание 8: действия с квадратными корнями Задание 15: площадь треугольника общего вида (ОГЭ).

Дан 7. ОГЭ. Задание 8: квадратные корни в формулах сокращённого умножения. Задание 15: подобие треугольников.

Дан 8. ОГЭ. Задание 8: сравнение рациональных и иррациональных чисел. Задание 15: прямоугольный треугольник.

Дан 9. ОГЭ. Задание 8: понятие степени.

Дан 10. ОГЭ. Задание 8: рациональные выражения.

Дан 11. ОГЭ. Задание 15: отношения длин сторон прямоугольного треугольника.

Дан 12. ОГЭ. Задание 7: координатная прямая. Задание 15: ещё о синусе, косинусе, тангенсе острого угла прямоугольного треугольника.

Дан 13. ОГЭ. Задание 7: числовые неравенства, координатная прямая. Задание 15: равнобедренный треугольники.

Дан 14. ОГЭ. Задание 9: линейное и квадратное уравнения. Нет ничего проще.

Дан 15. ОГЭ. Задание 15: равносторонний треугольник. Одна схема, с которой легко решать.

Вы находитесь на дружелюбном канале.

Уважайте себя. С уважением, автор.

#математика #огэ по математике #подготовка к огэ по математике #репетитор по математике #проект по математике для 9 класса

-13