Добавить в корзинуПозвонить
Найти в Дзене

Радио конструктор №002 “Простые, детекторные приёмники”

Радио конструкторы Микроконт рассчитаны на начинающих радиолюбителей, умеющих пользоваться паяльником, знающих азы электроники, читающих простые схемы. Радио конструктор №002 “Простые, детекторные приёмники” Уровень сложности: Начинающим
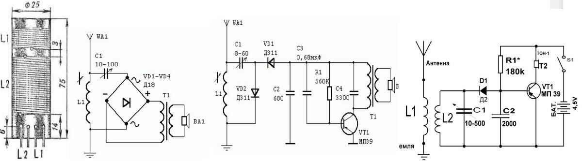
Детекторный радиоприёмник является простейшим из всех приёмников. На рис.1 показана классическая схема. Этот приемник (рис.1), работает за счет энергии радиоволн и не имеет усилителя Радио тракт включает в себя входные цепи приемника: антенна WA1, принимающая высокочастотный сигнал радиостанций, и представляющая собой длинный провод (несколько метров), подвешенный над землёй на высоте нескольких метров. Если у вас квартира, антенну можно натянуть из одного угла комнаты в другой или вывести за окно (желательно более 5 метров. (само полотно антенны должно быть изолированно в точках подвеса от предметов, которые будут её держать (деревья, элементы крыши зданий и т.д.)) подключенная к колебательному контуру L1C1 через разъём Х1. Заземление подключено ч

Радио конструкторы Микроконт рассчитаны на начинающих радиолюбителей, умеющих пользоваться паяльником, знающих азы электроники, читающих простые схемы. Радио конструктор №002 “Простые, детекторные приёмники” Уровень сложности: Начинающим
Детекторный радиоприёмник является простейшим из всех приёмников. На рис.1 показана классическая схема.

Схема: Радиоконструктора  №002 “Простые, детекторные приёмники”
Схема: Радиоконструктора №002 “Простые, детекторные приёмники”

Этот приемник (рис.1), работает за счет энергии радиоволн и не имеет усилителя Радио тракт включает в себя входные цепи приемника: антенна WA1, принимающая высокочастотный сигнал радиостанций, и представляющая собой длинный провод (несколько метров), подвешенный над землёй на высоте нескольких метров. Если у вас квартира, антенну можно натянуть из одного угла комнаты в другой или вывести за окно (желательно более 5 метров. (само полотно антенны должно быть изолированно в точках подвеса от предметов, которые будут её держать (деревья, элементы крыши зданий и т.д.)) подключенная к колебательному контуру L1C1 через разъём Х1. Заземление подключено через разъём Х2 (в качестве заземления используется провод с подключенной к нему металлической пластиной (штырём, ломом), закопанной в сырую землю. Можно использовать в качестве заземления системы централизованного отопления, водоснабжения, если они полностью металлические. Опасно для этих целей использовать систему газоснабжения! Колебательный контур, должен быть настроен на частоту принимаемой радиостанции. Детектор на высокочастотном диоде D1, который преобразует высокочастотные (ВЧ) электрические колебания в колебания низкой частоты (НЧ). Он обладает свойством проводить ток только в одном направлении, от анода, обозначенного треугольником, к катоду. Положительные полуволны колебаний в контуре вызовут ток через диод, а отрицательные закроют его, и тока не будет. При отсутствии сглаживающего конденсатора C 2 через наушники будет протекать пульсирующий ток.
Конденсатор С2 заряжается положительными полуволнами, а в промежутках между ними сравнительно медленно разряжается током через наушники. Электроакустический преобразователь Т2 (высокоомные наушники) подключен через разъём Х3 и служит для преобразования электрического сигнала, выделенного детекторным диодом D1, в звуковой сигнал. В качестве него используются любые наушники, имеющие сопротивление более 2 килоом (2000 ом) типа ТА-4, ТОН-2, ТОН-2М, ТАГ-1, ТГ-1 . Низкоомные наушники от плеера для этих целей не подходят, так как имеют низкое сопротивление (не более 100 ом), чем значительно ослабляют силу выделяемого сигнала. Проблема сегодняшнего дня заключается в том, что высокоомные наушники тяжело найти в продаже, поэтому для выхода из этой ситуации можно применить низкоомные наушники от плеера совместно с согласующим трансформатором, в качестве которого можно использовать любой сетевой трансформатор на 220 вольт, подключив сетевую (высокоомную обмотку) вместо высокоомных наушников, а наушники от плеера подключив к вторичной обмотке трансформатора (рис.3, 4). Отличить обмотки трансформатора можно с помощью любого прибора, измеряющего сопротивление . Там, где сопротивление больше (это сетевая обмотка), эту обмотку к схеме, где меньше,- к динамику или низкоомному наушнику. Пару наушников можно подключать как параллельно (рис. 3), так и последовательно (рис. 4).
Колебательный контур служит для выделения из многих принимаемых сигналов лишь одного, нужного. Если частота сигнала совпадает с частотой настройки контура, напряжение на нем максимально. Для настройки в пределах диапазона принимаемых волн, изменяют емкость (используя конденсатор переменной ёмкости (КПЕ), для переключения диапазонов изменяют индуктивность катушки L 1. Изменять индуктивность катушки можно изменением числа витков или перемещением ферритового сердечника внутри катушки, тем самым перестраивая частоту приёма сигналов. Для изготовления катушки L1 можно использовать готовые катушки магнитных антенн любых приёмников, принимавших в диапазоне длинных и средних волн, имеющие намотанные катушки на картонных каркасах, надетых на ферритовый стержень. При отсутствии таких можно самостоятельно изготовить такую катушку, используя в качестве каркаса пластиковую или картонную трубу. Для изготовления катушки необходимо применять медный провод в эмалевой (лаковой) изоляции, т.к. в проводах из других материалов (алюминий, сталь) будут большие потери сигнала. Провод можно взять, разобрав старый трансформатор, реле, электрозвонок, электродвигатель. Для расширения принимаемого диапазона радиостанций можно намотать катушку с несколькими отводами , изменяя таким образом количество используемых витков, изменяя индуктивность катушки (от диаметра провода индуктивность почти не зависит), Количество витков от 30 до 300. От этого будет зависеть частота приёма. Диаметр каркаса может быть от 3 до 15 см (если при изготовлении колебательного контура будет использоваться ферритовый стержень, сначала необходимо изготовить картонный или пластиковый каркас, на котором будет намотана катушка. Каркас должен иметь возможность передвигаться относительно ферритового стержня, крайние витки катушки необходимо зафиксировать обыкновенной швейной ниткой, скотчем, клеем марки БФ или канцелярским (клеями типа Момент не желательно, т.к. в их состав входит растворитель, способный повредить лаковую изоляцию медного провода).
В качестве детекторного диода D1 используется германиевый высокочастотный диод Д2, Д9, Д18, Д20, Д310, Д311.
Настроечный конденсатор С1 – конденсатор переменной ёмкости с воздушным или керамическим диэлектриком, разделяющим его пластины. При подключении этого конденсатора надо проследить, чтобы пластины, соединённые с корпусом переменного конденсатора ( как правило это вращающиеся пластины) были подключены к нижней по схеме точке (земляной). Иначе при прикосновении рукой к конденсатору будет меняться его ёмкость, соединяясь с ёмкостью вашего тела. Емкость этого конденсатора должна изменяться приблизительно от 5 до 300 пикофарад (пФ). В его
качестве можно использовать переменный конденсатор от любого старого приёмника. Чем больше диапазон изменения ёмкости конденсатора, тем больше можно принимать радиостанций (если невозможно достать переменный конденсатор, его можно изготовить своими руками, используя в качестве пластин алюминиевую фольгу, применяемую для запекания пищи. А в качестве изолятора пергаментную бумагу или тонкую плёнку. Конденсатор С2 нужен для того, чтобы убрать из продетектированного сигнала высокочастотную составляющую и улучшить качество сигнала. Подойдёт любой конденсатор постоянной ёмкости от 2000 до 6800 пФ.

Схема детекторного приемника
Схема детекторного приемника

На рис.2 показана схема усовершенствованного приёмника. Вместо диода используется диодный мост из любых вышеперечисленных диодов, что позволяет использовать не один полупериод, как у одиночного диода, а оба полупериода, выпрямляемых мостом, что существенно повышает коэффициент полезного действия и позволяет отказаться от сглаживающего конденсатора С2, который компенсировал отсутствие второго полупериода выпрямленного сигнала. На этой схеме показано, что катушка L1 намотана на ферритовом стержне, но можно использовать катушку от схемы на рис. 1.
При наличии хорошего приёма можно использовать детекторный приёмник в качестве «нескончаемого» источника электроэнергии (рис 2), подключив вместо трансформатора к выходу моста светодиод (красный цвет предпочтительней, т.к. для его свечения достаточно 2 вольт, зелёному и жёлтому – 2,5 вольта, белому и синему – около 3 вольт). Для максимального результата необходимо настроить приёмник на частоту наиболее мощной радиостанции. На этой схеме показано условное обозначение диодного моста. На рис. 6 показано соответствие условного обозначения диодного моста соответствующему расположению четырёх диодов в принципиальной схеме моста.
На рис.4 и 5 схемы приёмников с усилителем на транзисторе. На рис.4 с использованием источника питания (батарейки) напряжением 3 - 4,5 вольта. Размеры катушки указаны рядом, L1 содержит 30 витков, L2 – 100 витков провода диаметром 0,25 – 0,5 мм, каркас контура изготавливается из картона или пластика (можно поэкспериментировать – изменить количество витков катушки L2, использовать ферритовый стержень, вводя его внутрь катушки, тем самым изменяя её индуктивность). Резистор R1 устанавливает смещение базы транзистора и возможно потребует регулировки для достижения максимального качества усиления. На рис.5 схема приёмника, использующего для питания транзистора энергию принимаемой радиостанции, которая выпрямляется диодами VD1,VD2. Сигнал звуковой частоты подаётся на базу транзистора через конденсатор С3. Возможно придётся регулировать сопротивление резистора R1 для достижения максимального качества усиления. Транзистор может быть любой МП26, МП39 –МП42 или другой маломощный аналогичной проводимости (p-n-p) . Настройка на радиостанцию производится изменением ёмкости конденсатора С1 и индуктивности катушки L1. Эмиттер транзистора, нижняя пластина конденсатора С2 и «земля» контура должны быть соединены между собой общим проводом.
При работе по сборке и настройке детекторного приёмника следует соблюдать технику безопасности. При приближении грозы во избежание поражения электрическим током разряда молнии, необходимо соединять точку подключения антенны с заземлением.

Детекторный приемник конструктор 002
Детекторный приемник конструктор 002

Приобрести РАДИОКОНСТРУКТОРЫ производства МИКРОКОНТ можно на Радиорынке в Ростов на Дону ул. Еременко 89Б/7 магазин №24, цену можно посмотреть на сайте, наличие предварительно согласовать сделав заказ на сайте , также доступен заказ некоторых конструкторов через АВИТО.
№001
«Стартовый набор инструмента» В составе паяльник 40W, мультиметр 832, отсос припоя, подставка под паяльник, бокорезы, плоскогубцы, пинцет, флюсы, описания работы электронных компонентов. Подробней
№002
«Простые приёмники» В комплекте необходимые элементы и принадлежности для сборки одного детекторного и одного одно-транзисторного УКВ приёмников. Купить на АВИТО. Подробней на сайте
№003
«Радиоприёмник на микросхеме TDA7021» Набор необходимых элементов для сборки УКВ – FM радиоприёмника на микросхеме с усилителем НЧ на TDA7052. Купить на АВИТО. Подробней на сайте.
№004
«Радиоприёмник на микросхеме TA8164» Набор необходимых элементов для сборки УКВ – FM радиоприёмника на микросхеме с усилителем НЧ на TDA7052. Подробней.
№005
«Блок питания» В наборе трансформатор, печатная плата для сборки БП напряжением 3 – 12 вольт, током до 0,5 ампер. Подробней.
№006
«Усилитель мощности на микросхеме TDA2003» 10 W Комплект радиоэлементов, печатная плата, монтажные провода, акустический динамик. Подробней.
№007
«Усилитель мощности на микросхеме TDA2004» 2х10 W Комплект радиоэлементов, печатная плата, монтажные провода, 2 акустических динамика. Подробней.
№008
«Усилитель мощности на микросхеме TDA8560(1557)» 2х40 W Комплект радиоэлементов, печатная плата, монтажные провода, 2 акустических динамика. Подробней.
№009
«Симисторный регулятор мощности» Печатная плата, необходимые радиоэлементы. Прибор для регулировки мощности в нагрузке с током до 12А (2,5KW). Купить на АВИТО. или Радиорынке.
№010
«Музыкальный звонок» (одна мелодия). Печатная плата, музыкальная микросхема ВТ66 (3 вывода), транзистор, динамик, эл. питания (в коробке) Купить на АВИТО. или Радиорынке.
№011
«Усилитель мощности на микросхеме TDA2003» 10 W Комплект радиоэлементов, печатная плата, монтажные провода (без динамика). Купить на Радиорынке.
№012
«Музыкальный звонок» (три мелодии). Печатная плата, музыкальная микросхема МЦ777, транзистор, динамик, кнопки, эл. питания (в коробке) Купить на АВИТО. Или на Радиорынке.
№013
«Терморегулятор (Термореле)» Печатная плата, реле, терморезистор, и др. необходимые элементы. Диапазон регулировки от –60 до +1250 С, ток упр. до 10А. Купить на радиорынке.
№014
«6 простых схем на таймере КР1006ВИ1 (555)» В комплекте монтажная плата, необходимые элементы для сборки шести популярных схем на таймере. Купить на АВИТО. Подробней на сайте.
№015
«Светодиодная трёхканальная цветомузыкальная приставка» В наборе Необходимые элементы для сборки трёх каналов на мсх. LM3915 и 3х10 ярких светодиодов. Подробней.
№016
«Зарядное устройство для батареек» Позволяет заряжать гальванические алкалиновые элементы питания около 20 раз до 70% первоначальной ёмкости. Купить на радиорынке
№017
«Микрофонный усилитель на микросхеме ВА4558» Высококачественный усилитель с высокой чувствительностью до 7 метров, питание 5 – 12 вольт. Купить
№018
«Автомат световых эффектов (бегущая волна)» К561ЛА7, три КТ315, 36 светодиодов, монтажная плата, необходимые элементы. Питание 12 вольт. Купить
№019
«Детектор скрытой электропроводки» К561ЛА7, печатная плата, пьезоизлучатель. Позволяет обнаруживать проводку на глубине до 10 см. Питание 9 вольт. Купить на АВИТО. или на Радиорынке.
№020
«Толщиномер лакокрасочного покрытия автомобилей» С помощью данного прибора можно оценить толщину краски, определить места скрытого ремонта автомобиля. Купить на АВИТО. Подробней на сайте.
№021
«Металлоискатель на одной К561ЛА7» Принцип работы изменение частоты биений опорного и поискового генераторов. Поиск монет до 12 см. Подробнее.
№022
«Светодиодный вольтметр на LM3914» Десять светодиодов с шагом 0,5В позволяют следить за напряжением бортового питания автомобиля. Купить
№023
«Преобразователь для фонарика» Позволяет от элемента питания напряжением 1,5В питать светодиод напряжением 3,5 вольта. Купить на АВИТО. Или радиорынке.
№024
«Крона 9В из пальчикового элемента 1,5В» Схема преобразует 1,5В элемента АА в 9 вольт с выходом на разъём типа «Крона». Купить на радиорынке
№025
«Бегущий светодиод» Генератор на таймере КР1006ВИ1 и счётчик импульсов на К561ИЕ8. Световой эффект – бегущий светодиод (10 светодиодов) Купить на радиорынке.
№026
«Простой АМ приёмник на ТА7642» Микросхема с 3 выводами содержит 10 транзисторов и позволяет собрать приёмник ДВ/СВ/КВ диапазонов. Подробней.
№027
«Светодиодный маячок» Устройство на двух транзисторах и фоторезисторе с наступлением темноты в включает светодиод в прерывистом режиме. Купить на Радиорынке.
№028
«Электронный игровой кубик» Схема на К155ЛА3 и трёх К155ТМ2. После нажатия на кнопку из 6 светодиодов останется гореть случайно от 0 до 6 с/диодов. Купить на радиорынке.
№029
«Электронная рулетка» Схема на трёх микросхемах 155 серии и 16 светодиодах, расположенных по кругу. Разбег, торможение, остановка одного из 16 с/диодов. Купить.
№030
«Мощная сирена» Схема на пяти транзисторах подражает звуку полицейской сирены. Два мультивибратора и усилитель на одном транзисторе. купить на радиорынке.
№031
«Светодиодный 3D куб 3х3х3» Схема на таймере КР1006ВИ1 и счётчике -делителе К561ИЕ8 реализует 3D фигуру из 27 переключающихся светодиодов. Купить.
№032
«Имитатор звуков на микросхеме К561ЛА7» Нестандартная подача питания на элементы микросхемы приводит к появлению на её выходе различных звуков. Купить.
№033
«Сложные световые эффекты» Схема средней сложности на 7 микросхемах 155 серии позволяет получать различные световые эффекты из 8 светодиодов. Подробней.
№034
«Терменвокс или Металлодетектор» Набор радиоэлементов для сборки двух устройств на основе двух микросхем К561ЛЕ10. Подробней.
№035
«Кодовый замок» 10 кнопок и 3 микросхемы 561 серии управляют приводом электрозамка. 4 правильно нажатые кнопки открывают замок. Ошибка сбрасывает набор. Подробней.
№036
«Дистанционное управление с любого пульта ИК ДУ» Длительное нажатие на любую кнопку пульта, направленного на фотоприёмник включает/выключает реле. Купить.
№037
«Солнечный (Мендосинский) мотор» “Вечный двигатель” В наборе имеется всё необходимое для сборки качественной модели мотора. Купить на АВИТО
№038
«Автомат полива растений» Схема на 3 транзисторах и реле управляет водяным насосом. Датчики в почве следят за её влажностью. Питание 12В. Подробней.
№039
«Мостовой усилитель мощности на TDA7294»
Макс. мощность 180W. В комплекте две микросхемы TDA7294, печатная плата, детали схемы.
Подробней.
№040
«Индикатор уровня сигнала на LM3915» 10 светодиодов подключены к выходам компараторов LM3915 и отображают уровень подаваемого на вход аудиосигнала. Подробней.
№041
"Стереофонический FM приёмник с расширенным диапазоном” Модульный конструктор, состоящий из готовой электронной платы, аккумулятора, металлического корпуса, элементов корпуса и крепления. Подробней.
№042
«Четырёхканальная цветомузыкальная приставка на симисторах для ламп накаливания» Высокая чувствительность, макс мощность одного канала 1,6 кW. Купить на АВИТО. Подробней на сайте радиорынка
№043
«Параметрический металлоискатель» Устройство на 5 транзисторах. Схема реагирует на изменение параметров генератора при обнаружении металлических предметов. Купить.
№044
«Импульсный металлоискатель» Схема "Пират" на 3 транзисторах и двух операционных усилителях микросхемы К157УД2. Глубина обнаружения монет до 30 см. Купить на АВИТО. Подробней на сайте.
№045
«Мультивибратор» Для сборки циклического таймера. В наборе элементы и плата для сборки мультивибратора, описание работы элементов схемы, практическое применение. Купить на радиорынке.
№046
«Пинпоинтер» (Точечный металлоискатель) Устройство является дополнением к рамочному металлоискателю, определяет точное местоположение метал. предмета. Подробней.
№047
«Плавное выключение света в салоне автомобиля» Схема на 3 транзисторах плавно с задержкой выключает салонное освещение автомобиля при закрытии дверей. Купить на АВИТО. или Радиорынке.
№048
«Таймер сетевой» Устройство с питанием от сети с выдержкой от 2 сек до 30 мин управляет нагрузкой, рассчитанной на сетевое питание мощностью до 2.5KW. Купить.
№049
«РЕЛЕ ВРЕМЕНИ 12В» Таймер питается от внешнего источника 12В. Выдержка от 2 сек до 30 мин. Коммутирующий элемент – реле с группой переключающихся контактов. Купить.
№050
«Металлоискатель на двух К561ЛА7 с кварцевой стабилизацией» Кварцевая стабилизация позволяет работать с биениями более высоких гармоник генераторов. Подробней.
№051
«Электронный стетоскоп» Устройство позволяет прослушивать звуки, распространяющиеся в твёрдых средах (двигатели, стены зданий, механизм часов…). Купить на Радиорынке.
№052
«Ультразвуковой отпугиватель животных» Генератор ультразвука на К561ЛН2 и ультразвуковой излучатель отпугивают собак и домашних грызунов. Питание 6-9в. купить на АВИТО. Подробнее на сайте.
№053
«Плавное включение освещения» Позволяет продлевать срок службы ламп накаливания, плавно подавая на них напряжение от 0 до полного напряжения сети. Купить на радиорынке.
№054
«Двухуровневый индикатор разряда аккумуляторной батареи» Зелёный светодиод включается при 11,9В (нижний край заряда), красный при 10,8В (заряжена). Купить на Радиорынке.
№055
«Плавное включение светодиодов» Управляет яркостью светодиодов с плавным включением и выключением. Ток управления от миллиампер до 20 ампер. Питание 12В. Найдёт применение в автомобиле (подсветка приборов) и в быту. Подробнее.
№056
«Полицейский маячок» Каскад генераторов на элементах двух микросхем и две группы светодиодов имитируют работу полицейской мигалки или устройство можно применить в качестве аварийного маячка в автомобиле. Питание 12 вольт. Подробней.
№057
«Голос робота» Преобразователь речи на специализированной микросхеме НТ8950А с усилителем преобразовывает голос человека в голос робота. Подробней.
№058
«Сторож света» Устройство выдаёт тревожный сигнал (незамедлительно или с задержкой) при появлении света. Можно применить как контроллер открытой двери холодильника, как будильник при наступлении рассвета. Автономное питание 3В. Купить.
№059
«Инфракрасный барьер» Два устройства – ИК передатчик и ИК приёмник позволяют взять под охрану участок территории. Приёмник срабатывает при пересечении ИК луча, индикация – светодиод, исполнительное устройство – реле. Подробней.
№060
«Электронный сторож на К561ЛА7» Простое и экономичное охранное устройство на микросхеме К561ЛА7 работает на размыкание концевого выключателя или обрыв охранного шлейфа, изготовленного из тонкой проволоки. Купить на радиорынке.
№061
«Измеритель уровня жидкости» Устройство позволяет выводить на семисегментный дисплей показатель уровня в любой ёмкости с водой (или другой жидкостью) с условным отсчётом уровня от 0 до 9. Подробней.
№062
«Светодиодный домовёнок» Электронная игрушка для начинающих, состоящая из трёх плат – основание подставка, туловище и голова. Девять светодиодов (глаза, уши, ноги, нос) загораются в такт с работой схемы на двух мультивибраторах. Купить на радиорынке.
№063
«Двухканальная (стерео) светодиодная приставка» Схема гибридного уст-ва, состоящего из двух микросхем – ОУ на LM358 и счётчике-делителе К561ИЕ10. 8 светд, пит 12в. Подробнее.
№064
«Функциональный генератор сигналов (мультивибратор)» Основа схемы – специализированная микросхема ICL8038. Три формы выходного сигнала – синусоида, пила, меандр. Диапазон 0 – 300кГц, 4 поддиапазона. Питание 12 вольт. Подробней.
№065
«Сенсорный музыкальный звонок» Устройство состоит из сенсорного модуля на микросхеме ТТР 223, музыкальной микросхемы ВТ66, усилителя на КТ315 и динамика. Питание 5в. Купить на АВИТО. или Радиорынке
№066
«Универсальный сенсорный блок управления» Сенсорный модуль на ТТР223 управляет ключевым элементом на транзисторе IRF540 в четырёх режимах: как кнопка или как выключатель включая или выключая управляемые устройства. Нагрузка подключается как напрямую к транзистору (12В до 20А) или через контакты реле (напряжение до 220В, ток до 10А). Напряжение. пит схемы 12в. Подробнее.
№067
«Стерео усилитель на TDA2822M 2*1w» Простой усилитель с мощностью выхода 2*1 ват обесп-вает качественное усиление 100 раз стерео аудио сигнала. Радиатор охлажд. не требуется Пит: 2-15в.
№068
«Цифровой стерео усилитель на РАМ8403 2*3w» В комлкт. готовый собранный модуль на микрсх. РАМ8403, 2 динамика, элементы питания с бокс. (в коробке), описание. Питание 4,5-5,5в. Класс D.
№069
«Светодиодная мигалка» Простая в сборке схема для самых начинающих. В основе классический симметричный мультивибратор. Питание 5 – 12 вольт, ток потребления до 20 мА. Купить на радиорынке.
№070
«Двухканальный низкочастотный усилитель с регулировкой тембров и баланса» Несложное устройство на микросхеме TDA1524A с усилением в полосе 20-20.000 Гц, баланс -40Дб, тембры: НЧ - 19/+17 Дб, ВЧ -15/+15 Дб. Питание 12В.
№071
«Инфракрасный датчик приближения» Устройство на микросхеме LM567 работает на принципе передачи и приема модулированного ИК сигнала. Как только фотоприёмник начинает принимать отраженный от приб-ся предмета сигнал, срабатывает зуммер, реле и загорается св. Пит 5-6в
№072
«Электронный термометр» Основа уст-ва уравновешенный мост на двух транзисторах ВС547 с отображением показаний по стрелочному индикатору. Диапз. измеряемых температур-60-+125 градусов. Регулировками задается необходимый диапазон измерений и чу-ть. Пит 3в
№073
«Пятиканальный эквалайзер на LA3600» Пятью переменными резисторами можно корректировать частотную характеристику сигнала в пяти диапазонах со средними частотами 100 Гц, 340 Гц, 1 кГц, 3,4 кГц и 10 кГц. Питание 12 вольт
№074
«Стереофонический усилитель на TDA7297 2х15W» Популярная схема, проста в сборке, высокое качество звука. Питание 12 вольт, ток потребления до 2 ампер, частотный диапазон 20 – 20.000 Гц, мостовая схема усиления, небольшой радиатор.
№075
«Звукозаписывающий модуль ISD1820» Позволяет записывать со встроенного микрофона сообщения продолжительностью до 10 секунд и воспроизводить записанное на динамик. Имеет разъем для управления с Arduino. Питание 3,3 – 5,5V
№076
«Датчик дыма» Определяет изменение прозрачности воздуха. Реагирует на дым и пыль. Основа схемы – компаратор на м/с NE5534, определяющий изменение тока в фотоприемнике и м/с К561ЛА7 в роли генератора звука тревоги. Питание 12 вольт
№077
«Металлоискатель цветмета на 6 микросхемах» Работает по принципу локатора, имеет в своем составе приемник и передатчик. Определяет наличие металла на значительной глубине, отличает черный металл от цветного. А на различные цветные металлы также реагирует по-разному. Питание 9 – 12 вольт, ток потребления в режиме поиска 25 – 30 мА. В большой коробке в состав входит две поисковые катушки, настроенные на рабочую частоту. В маленькой коробке катушек нет, изготавливаются самостоятельно. «Самый лучший металлоискатель своими руками» Купить на АВИТО. №082 «Радиоконструктор 3D елочка» "Ёлочка" на светодиодах. В комплект входит три платы - две 2D ёлочки (которые могут использоваться самостоятельно), образующие объемную 3D модель ёлочки и основание. Купить на АВИТО

Также доступны для производства другие модели конструкторов для пайки:

№063 "Двухканальная (стерео) цветомузыкальная приставка."
№064 "Функциональный генератор 0-300кГц"
№066 "Сенсорный блок управления"
№067 "Стерео усилитель на TDA2822M 2*1w"
№068 "Цифровой стерео усилитель 2*3w"
№069 "Светодиодная мигалка"
№070 "Двухканальный усилитель низкой частоты с регулировкой уровня громкости, баланса, тембра НЧ и тембра ВЧ на микросхеме TDA1524A"
№071 "Инфракрасный датчик приближения"
№072 "Электронный термометр"
№073 "Пятиполосный одноканальный эквалайзер на микросхеме LA3600"
№074 "Стереофонический усилитель на TDA7297 2х15W"
№075 "Звукозаписывающий модуль ISD1820"
№076 " Датчик, детектор дыма"
№077 "Металлоискатель на 6 микросхемах"
№078 "Передача звука на расстоянии по ИК каналу".
№079 "Цветомузыкальная моргалка с микрофоном"
№080 "Электронная крякалка"
№081 "Доплеровский датчик движения"
№083 "Металлодетектор"
№084 "Генератор ВЧ"
№085 "Переговорное устройство"
№086 "УКВ ЧМ радиоприемник на микросхеме СХА1019s"
№087 "Цифровая микрофонная мигалка".
№088 "Светодиодная юла"