Найти в Дзене
Игротерапия

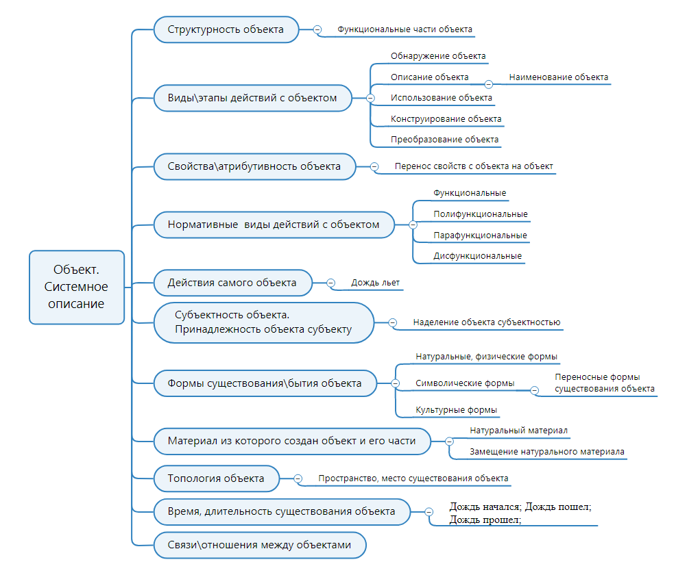
Яблоко как объект с заданными и не заданными свойствами

♦ Яблоко можно наделять разными свойствами: функциональными, поли-, пара- и дисфункциональными.
Вместо введения:
Что такое игротерапия яблока? Это экспериментирование с яблоком как объектом с целями установления контакта, поддержания развивающего взаимодействия взрослого с ребенком.
Представления о яблоке как объекте может быть конкретно-практическим и обобщенно-теоретическим?
Яблоко как объект может существовать как в натуральной, естественной форме, так и в символической, визуальной, бумажной, рисованной, пластилиновой, песенной, поэтической и других формах.
Игровое экспериментирование с таким объектом как яблоко может осуществляться с разными целями и действиями.
Цели и действия экспериментирования детей и взрослых с яблоком, с формами существования яблока как объекта могут быть:
- функционально-полезные;
- полифункционально необычные, но полезные;
- парафункционально нелепые, смешные, глуповатые;
- дисфункционально вредные, опасные.
Ссылки по теме:
Единство и пр
 Боря, Боренька! Мне даже неудобно, что ты так рекламируешь мои работы. Спасибо тебе огромное за добрую и "вечную" память  ♦ https://www.facebook.com/boris.erenburg.7/posts/pfbid02HyG18252Ecpu4JRQ6bJfuZrDsewDXFhw5Z3hnbUn4hPnq8tedjnDQ9RjboHY6o98l  ♦ https://www.facebook.com/mzlatkovsky
Боря, Боренька! Мне даже неудобно, что ты так рекламируешь мои работы. Спасибо тебе огромное за добрую и "вечную" память ♦ https://www.facebook.com/boris.erenburg.7/posts/pfbid02HyG18252Ecpu4JRQ6bJfuZrDsewDXFhw5Z3hnbUn4hPnq8tedjnDQ9RjboHY6o98l ♦ https://www.facebook.com/mzlatkovsky





Яблоко можно наделять разными свойствами: функциональными, поли-, пара- и дисфункциональными.


Вместо введения:

Что такое игротерапия яблока? Это экспериментирование с яблоком как объектом с целями установления контакта, поддержания развивающего взаимодействия взрослого с ребенком.

Представления о яблоке как объекте может быть конкретно-практическим и обобщенно-теоретическим?

Яблоко как объект может существовать как в натуральной, естественной форме, так и в символической, визуальной, бумажной, рисованной, пластилиновой, песенной, поэтической и других формах.


Игровое экспериментирование с таким объектом как яблоко может осуществляться с разными целями и действиями.

Цели и действия экспериментирования детей и взрослых с яблоком, с формами существования яблока как объекта могут быть:

- функционально-полезные;
- полифункционально необычные, но полезные;
- парафункционально нелепые, смешные, глуповатые;
- дисфункционально вредные, опасные.

Ссылки по теме:
Единство и противоречие функциональных, поли-, пара- и дисфункциональных действий и свойств объектов
https://dzen.ru/a/Y-3g3niy5ns4mOHH



Атрибутивность или свойства яблока как объекта:

Вареное яблоко;
Вкусное яблоко;
Гнилое яблоко;
Запеченое в микроволновке яблоко; Засушенное яблоко;

Высказывания со словом яблоко:
Много в этой жизни боли... Выпей чашечку Боржоми...; Вы яблоко возьмите...;
Окол бя, окол бя... Яблоко зовут тебя...;
Какое яблоко можно выкинуть?;
Перестань яблочиться;
Яблее яблока лишь ты и все увядшие цветы; Яблочки; Яблочко; Яблочко яблочку не товарищ!;


Перенос действия с яблока на другие объекты и с других объектов на яблоко.
Перенос действия с объекта на объект может парафункционально-нелепым (Забивая гвоздь в яблоко; Забивая яблоком гвоздь;).

Действия с объектами могут быть функциональными (привычными, общепринятыми, полезными), полифункциональными (необычными, но полезными, приемлемыми), парафункциональными (нелепыми, бессмысленными, смешными) и дисфункциональными (неприемлемыми. опасными, вредными, деструктивными).
https://dzen.ru/a/Z5uQoCbVywWw9kwV

Действия с яблоками:

Багровея как красное яблоко;

Встраивая яблоко в мир отношений человека с миром; Выкидывая яблоко; Выкладывая яблоки в ряд;

Забивая гвоздь в яблоко; Забивая яблоком гвоздь; Запекая яблоко в микроволновке; Закусывая яблоко; Засушивая яблоко;

Изображая яблоко;

Катая яблоко; Краснея как яблоко;

Называя яблоко единство запаха, вкуса и цвета; Называя яблоко околбя; Накрывая яблоко салфеткой; Нарезанные дольки яблока положить на лист бумаги; Нарезая яблоко дольками;

Облизывая яблоко; Обнаруживая сходство прически с красным яблоком; Одушевляя яблоко; Отрезая часть яблока;

Перевозя яблоки на велосипеде; Подбрасывая яблоко; Пририсовывая яблоку ножки; Пробуя сушить яблоки разными способами; Протыкая яблоко гвоздем;

Разговаривая с яблоком; Разрезая яблоки на части; Разрубая яблоко ножом; Разрубая яблоко топором; Рисуя яблоко; Рифмуя слово яблоко;

Скатывая яблоко по наклонной плоскости; Складывая яблоки в коробку; Слушая что тебе говорит яблоко; Смотря на яблоко; Смывая с яблока грязь; Собирая яблоки; Сочиняя стихи про яблоко; Сравнивая человека с яблоком; Стирая с яблока грязь; Стирая с яблока пыль;


Отношения между объектами (яблоком и микроволновкой) могут быть опосредованными действием запекания (Запеченое в микроволновке яблоко).

Отношения объектов (яблока и гвоздя) может быть опосредовано действием протыкания (протыкая яблоко гвоздем).

Объектные отношения яблока с другими объектами:
Запеченое в микроволновке яблоко;
Яблоко и гвоздь; Яблоко и вкус; Яблоко и микроволновка; Яблоко и мир; Яблоко и польза; Яблоко и сыр; Яблоко и шляпа; Яблоко и я;



Яблоко →
Яблоко → Запеченое →

Яблоко → Вам →

Яблоко → Из →
Яблоко → Из → Глины →
Яблоко → Из → Глины → Напоминает →
Яблоко → Из → Глины → Напоминает → Натуральное → Яблоко →

Яблоко → Из → Глины → Стимулирует →
Яблоко → Из → Глины → Стимулирует → Желание →
Яблоко → Из → Глины → Стимулирует → Желание → Попробовать → Натуральное → Яблоко →

Яблоко → Нарисованное →

Яблоко → Тебе →
Яблоко → Ты →