Найти в Дзене

Простой регулятор нагрева электроплитки до 1.5 кВт

Имеется у меня в мастерской электроплитка для нагрева всяческих материалов и жидкостей. Самая дешевая какая есть на рынке. И в процессе использования со временем перестал нормально работать биметаллический регулятор времени нагрева. Кто хоть раз разбирал подобные девайсы поймет о чем речь - штуки эти чисто механические и малопригодны для ремонта. Вот и я полез разобраться, потому как эксперименты с нагревом ставить надо, а ждать новую печку пока она прибудет в мою деревню не хочется. Попытался подогнуть упругие элементы регулятора, но добиться четкости выдержки прежних интервалов включения/выключения нагрева так и не смог. Итогом моего разбирательства стала утилизация биметаллического регулятора в мусорное ведро. Остался ТЭН, лампочка накаливания для индикации включения/выключения и корпус с сетевым кабелем. Благо в моей кладовой достаточно всяческих компонентов и решил я смастерить электронный регулятор мощности. Симисторы в наличии были только очень сильные и мне стало жалко тратить
Оглавление

Имеется у меня в мастерской электроплитка для нагрева всяческих материалов и жидкостей. Самая дешевая какая есть на рынке. И в процессе использования со временем перестал нормально работать биметаллический регулятор времени нагрева. Кто хоть раз разбирал подобные девайсы поймет о чем речь - штуки эти чисто механические и малопригодны для ремонта. Вот и я полез разобраться, потому как эксперименты с нагревом ставить надо, а ждать новую печку пока она прибудет в мою деревню не хочется. Попытался подогнуть упругие элементы регулятора, но добиться четкости выдержки прежних интервалов включения/выключения нагрева так и не смог.

Итогом моего разбирательства стала утилизация биметаллического регулятора в мусорное ведро. Остался ТЭН, лампочка накаливания для индикации включения/выключения и корпус с сетевым кабелем.

Благо в моей кладовой достаточно всяческих компонентов и решил я смастерить электронный регулятор мощности. Симисторы в наличии были только очень сильные и мне стало жалко тратить их на эту печку. Решил сделать регулятор с использованием электромагнитных реле, коих у меня и новых и паянных на макетках в достатке.

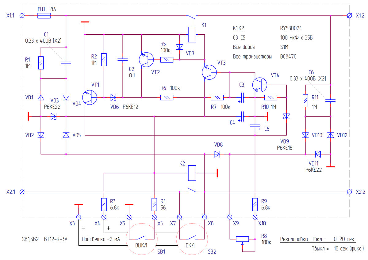
Принципиальная схема регулятора мощности / нагрева получилась следующей:

Электронно-механический регулятор нагрева ТЭН электроплиты до 1.5 кВт
Электронно-механический регулятор нагрева ТЭН электроплиты до 1.5 кВт

ВНИМАНИЕ!!! Любой элемент данной схемы в процессе работы находится под действием высокого сетевого напряжения переменного тока. Касание любой части схемы руками, ногами и любыми другими частями тела приведет к поражению электрическим током с самыми разными последствиями.

В принципе ничего особенного в схеме нет. Кто-то скажет, что можно было бы что-то упростить, что-то заменить на целые микросхемы. Соглашусь, можно, но я собирал из того, что у меня есть под рукой, ну и ко всему прочему старался использовать самые недорогие детали, какие только есть.

Основными достоинствами схемы являются:

  • Полная гальваническая развязка от сети в выключенном состоянии.
  • Отсутствие дефицитных деталей, микроконтроллеров и вообще микросхем, которые нужно заказывать.
  • Электронное управление реле при отсутствии потребления тока электронной частью в выключенном состоянии (даже когда вилка вставлена в розетку).
  • Более предсказуемая и надежная работа в сравнении с дешевыми "откровенно китайскими" биметаллическими регуляторами.
  • Небольшие габариты, дешивизна компонентов, хорошая повторяемость, работает сразу и не требует настройки.

Транзисторы можно применить любые кремниевые структуры NPN на напряжение не менее 40 Вольт, током коллектора не менее 100 мА и коэффициентом усиления по току не менее 100. Этим условиям удовлетворяет подавляющее большинство маломощных транзисторов, таких как BC547, КТ315, КТ502 и многие другие.

Диоды можно заменить на 1N4004-1N4007 и любые другие на напряжение не менее 400 Вольт и ток не менее 100 мА.

Вместо супрессоров P6KE... можно в принципе применить стабилитроны из серии BZX55C и др. на аналогичные напряжения пробоя. Если будете ставить китайские noname, то обязательно проверяйте напряжение пробоя, оно может сильно отличаться от паспортных значений на 2-3 вольта в большую сторону.

Все резисторы кроме R1 и R11 я ставил ЧИП типоразмера 0805 (мощность 0.0625 Вт), поэтому выводные резисторы сгодятся любые. Указанные два резистора я ставил выводные, т.к. они рассчитаны на бОльшее напряжение, чем ЧИП-резисторы.

Электролитические конденсаторы на 100 мкФ рекомендую ставить танталовые, так как они более стойкие к повышенной температуре окружающей среды. Сам ставил обычные алюминиевые банки с электролитом внутри, при этом макетку расположил максимально далеко от зон нагрева на сколько позволил корпус печки.

Особое внимание стоит уделить конденсаторам C1 и C6. Старайтесь устанавливать качественные конденсаторы с индексом "X2" на корпусе. Если такие достать не удается, то номинальное рабочее напряжение выбирайте 630 или даже 1000 Вольт. Я ставил самые обычные китайские пленочные на 630 Вольт, но я это делал на свой страх и риск, исходя из того, что у меня гарантированно есть правильное заземление и стоит хороший механический УЗО на низкий ток утечки.

Потенциометр R8 можно брать любой на нужное сопротивление. Если есть потенциометр бОльшего номинала, то можно параллельно ему припаять добавочный резистор, чтобы общее максимальное сопротивление стало близко к 100 кОм.

Реле применены RY530024 с малым током управления - считанные миллиамперы, что позволило не устанавливать конденсатор C1 большой емкости. Ко всему прочему у меня как раз пара штук уже были распаяны на другой макетке, которую я давно хотел разобрать. Реле можно применить и любые другие. Но в случае применения более "стандартных" релюшек скорее всего их токи сработки/удержания будут значительно выше. В этом случае следует пропорционально увеличить емкость конденсатора C1, а резистор R4 исключить (заменить перемычкой). При такой модификации заменять указанные кнопки на маломощные тактовые уже не получится, т.к. ток через кнопку в момент выключения будет достигать 100 мА и более в зависимости от емкости конденсатора C1.

Предохранитель FU1 я выполнил прямо на свободном пространстве макетки в виде пары коротких тонких медных жил диаметром около 0.2-0.25 мм каждый.

Конденсатор C2 вообще любой, я ставил керамический ЧИП типоразмера 0805 на напряжение 50 Вольт. Можно применить и пленочный, хуже точно не станет. Емкость указана минимальная, можно применить от 0.1 до 0.47 мкФ.

Устройство включается в разрыв сетевого кабеля. Клеммы X1.1 и X1.2 в разрыв одного провода, X2.1 и X2.2 - в разрыв второго провода. При этом клеммы X1 подключаются к сети, а клеммы X2 - к ТЭНу.

Плату не разводил, все собрано на макетке, хвастаться там не чем.

Надеюсь, этот простой регулятор кого-то выручит - сэкономит время, немного денег, а может даже доставит удовольствие от самостоятельной сборки и положительного результата.

Всем тепла!