Найти в Дзене
3Д-моделирование

Как начать 3Д-моделировать?

Начать учиться чему-то новому всегда сложно и страшно. Но пробовать нужно! Для того чтобы в будущем не думать о том, что было бы, если я бы попробовал. Ведь всегда можно перестать заниматься делом, которое не нравится. С чего же все-таки начать 3Д-моделировать? Рассказываю о том, что прошла сама. 1. Задайтесь вопросом: хотели бы Вы создавать 3Д-объекты. 2. Выберите программу, в которой можно было бы реализовать свои идеи. Я работаю в программе Blender. У нее удобный интерфейс и разнообразный функционал. 3. Изучите функционал сами или прочитайте методические указания. Я сначала изучала сама, а потом читала методичку. 4. Посмотрите бесплатные видеоуроки. Именно бесплатные для того, чтобы еще раз понять: подходит ли создание 3Д-объектов Вам. Посмотрев бесплатные видеоуроки, можно также узнать для себя много полезной информации. 5. Теперь можно переходить на платные видеоуроки, тем самым Вы еще больше будете повышать навыки в этой области. Вот пример одной из моих первых работ. Такой ящик

Начать учиться чему-то новому всегда сложно и страшно. Но пробовать нужно! Для того чтобы в будущем не думать о том, что было бы, если я бы попробовал. Ведь всегда можно перестать заниматься делом, которое не нравится.

С чего же все-таки начать 3Д-моделировать? Рассказываю о том, что прошла сама.

1. Задайтесь вопросом: хотели бы Вы создавать 3Д-объекты.

2. Выберите программу, в которой можно было бы реализовать свои идеи. Я работаю в программе Blender. У нее удобный интерфейс и разнообразный функционал.

3. Изучите функционал сами или прочитайте методические указания. Я сначала изучала сама, а потом читала методичку.

4. Посмотрите бесплатные видеоуроки. Именно бесплатные для того, чтобы еще раз понять: подходит ли создание 3Д-объектов Вам. Посмотрев бесплатные видеоуроки, можно также узнать для себя много полезной информации.

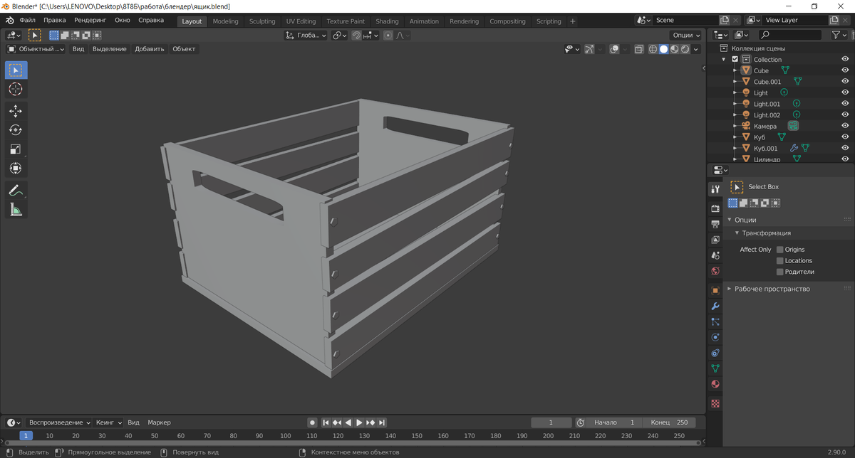
5. Теперь можно переходить на платные видеоуроки, тем самым Вы еще больше будете повышать навыки в этой области.

Вот пример одной из моих первых работ. Такой ящик делается быстро и очень просто.

Для начала можно делать простые объекты, а не приступать сразу к сложным. Делая простые объекты, быстрее сможете изучить функционал. А еще смотрите готовые работы других людей, потому что это поможет Вам «поймать» вдохновение.

#3д моделирование #3д модель #3д графика #3d моделирование #3d модель #3d-графика #ящик

Ставьте лайки и подписывайтесь на канал! 😃