Добавить в корзинуПозвонить
Найти в Дзене
Сергей Гайдук

ЭЛЕКТРОНИКА – ЭТО ПРОСТО! ТЕОРИЯ + ПРАКТИКА

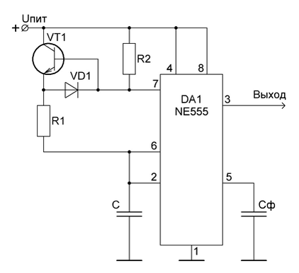
Здравствуйте мои читатели! И особенно начинающие электронщики!!! Продолжаем знакомиться с генераторами на микросхемах NE555, работающие в автоколебательном режиме. Требования к разрабатываемым устройствам могут быть различными и поэтому, схем на основе микросхемы NE555 очень много и очень может быть, что и мои читатели разработают что-то новое! Продолжаем изучение мультивибраторов. Очень часто требуются импульсы со скважностью 2 ( длительность импульса равна длительности паузы ), но в большинстве простых схем время заряда конденсатора больше времени разряда. Схема на Рис. 1 позволяет получить практически одинаковые длительности импульса и паузы. Иногда требуется короткие импульсы и длительные паузы… В схеме на Рис. 2 конденсатор С заряжается через резистор R1 и открытый диод VD, а разряжается через резистор R2. Если диод не устанавливать, то цепь заряда будет состоять из резисторов R1 и R2, а цепь разряда – резистор R2. Следовательно, получить длительность импульса короче длительности

Здравствуйте мои читатели! И особенно начинающие электронщики!!!

Продолжаем знакомиться с генераторами на микросхемах NE555, работающие в автоколебательном режиме. Требования к разрабатываемым устройствам могут быть различными и поэтому, схем на основе микросхемы NE555 очень много и очень может быть, что и мои читатели разработают что-то новое!

Продолжаем изучение мультивибраторов.

Рис. 1. Генератор на микросхеме NE555. Заряд конденсатора С через транзистор VT1 и резистор R1, а разряд через резистор R1 и диод VD1.
Рис. 1. Генератор на микросхеме NE555. Заряд конденсатора С через транзистор VT1 и резистор R1, а разряд через резистор R1 и диод VD1.

Очень часто требуются импульсы со скважностью 2 ( длительность импульса равна длительности паузы ), но в большинстве простых схем время заряда конденсатора больше времени разряда. Схема на Рис. 1 позволяет получить практически одинаковые длительности импульса и паузы.

Иногда требуется короткие импульсы и длительные паузы…

Рис. 2. Схема с очень коротким временем заряда и большим временем разряда.
Рис. 2. Схема с очень коротким временем заряда и большим временем разряда.

В схеме на Рис. 2 конденсатор С заряжается через резистор R1 и открытый диод VD, а разряжается через резистор R2. Если диод не устанавливать, то цепь заряда будет состоять из резисторов R1 и R2, а цепь разряда – резистор R2. Следовательно, получить длительность импульса короче длительности паузы без диода невозможно. Очень полезная деталька для данного варианта!

Иногда требуется в процессе работы, чтобы при изменяющейся длительности импульса и изменяющейся длительности паузы, сумма длительностей tи + tп = T= const( была постоянной ).

Рис. 3. Генератор с регулируемой скважностью при неизменном периоде следования импульсов.
Рис. 3. Генератор с регулируемой скважностью при неизменном периоде следования импульсов.

В данной схеме заряд конденсатора осуществляется по цепи: резистор R3, диод VD2, правая часть потенциометра R2, а цепь разряда: левая часть потенциометра R2, резистор R1, диод VD1, вывод 7 микросхемы ( транзистор VT1 - функциональная схема таймера NE555 ). Из схемы видно, что меняя положение движка потенциометра R2 можно существенно изменять соотношение длительности и паузы – изменять скважность. При номинале потенциометра R2 = 1 МОм, скважность можно регулировать от 0,001 до 1000.

Теперь несколько слов о слове «таймер», которое часто применяют при упоминании микросхемы NE555. Но мы данное название к схемам на микросхеме NE555 не применяли по причине того, что на схемах «таймеров» не было, а были генераторы. Согласно определения слова «Таймер» по БСЭ: Таймер (англ. timer, от time - отмечать время) контрольно-регулирующий прибор, который по истечении заданного промежутка времени автоматически включает (выключает) техническую систему… Вот и рассмотрим схему таймера – устройства, обеспечивающего по команде «пуск» или «старт» включение любого устройства и по прошествии установленного времени обеспечивающее его отключение. У такого устройства есть хорошее название в русском языке: РЕЛЕ ВРЕМЕНИ. Вот и рассмотрим схему реле времени на таймере NE555. Красиво получилось: реле времени на таймере!!!

Рис. 4. Реле времени на микросхеме NE555. Схема из интернета.
Рис. 4. Реле времени на микросхеме NE555. Схема из интернета.

Теоретически, данная схема работоспособна. НО!!! При замыкании контактов кнопки SB1 «Пуск» на выходе компаратора DA1устанавливается высокий уровень, переключающий RS-триггер в единичное состояние, а на выводе 3 устанавливается высокий уровень и включается реле К1, включающее устройство, подключенное к нормально разомкнутым контактам. Транзистор VT1 микросхемы выключен – вывод 7 микросхемы. Один из конденсаторов С1, С2 или С3 начинает заряжаться по цепи: верхняя часть потенциометра R4 и резистор R3. Напряжение на выводе 6 микросхемы увеличивается и как только оно станет равно пороговому U2 компаратора DA2, RS-триггер переключится в нулевое состояние. На выводе 3 микросхемы установится низкий уровень, реле будет обесточено и устройство будет отключено. Реле времени отработало заданное время, но здесь и появляется это самое НО! Для создания заданного интервала времени ёмкость конденсаторов должна быть значительной из-за малой величины сопротивления резисторов зарядной цепи, но от ёмкости конденсатора зависит максимально допустимый разрядный ток, разрешенный для транзистора VT1 микросхемы. Эту проблему можно решить очень просто, если установить резистор 1кОм между переключателем и выводами 6 и 7 микросхемы. При настройке заданного времени можно увеличивать не ёмкости конденсаторов, а увеличить номинал потенциометра R4, но надо при этом обязательно увеличивать номинал резистора R5. И соблюдать соотношение: резистор R5 по номиналу должен быть в 2 ( чуть больше ) раза больше номинала R4. На схеме 2,4 раза. Кнопка SB2 «Стоп» позволяет раньше установленного времени выключить таймер.

Схему можно смело повторять! Такая же, только без переключателя и с другим потенциометром регулировки времени, работает уже много лет, а вместо кнопки SB2 «Стоп» установлена красная кнопка ( грибок ) – «Аварийный стоп!».

Вот коротко о реле времени. Другие схемы практически одинаковы и отличаются только подключением реле…

Теперь немного «о подводных камнях», оказывается они бывают и среди информации о применении NE555.

Рис. 5. Схема правильная, а вот номиналы…
Рис. 5. Схема правильная, а вот номиналы…

Все соединения и элементы в схеме сделаны правильно, но номиналы указаны неправильно!!! Кто эту схему опубликовал явно не думал как она работает. Конденсатор C1 очень быстро зарядится через резистор R1 до порога U2, но вот разрядить его через резистор R3 невозможно! При подаче напряжения питания светодиод включится и выключится как только зарядится конденсатор С1.

Рис. 6. Ещё одна «жемчужина» из интернета.
Рис. 6. Ещё одна «жемчужина» из интернета.

А на этой схеме вывод 7 подлючен к плюсу питания и функцию разрядного не выполняет. Мотор включится на короткое время и остановится.

Рис. 7. Очень интересная схема, позволяющая контролировать пропадание ( пропуск ) импульс в непрерывной последовательности импульсов.
Рис. 7. Очень интересная схема, позволяющая контролировать пропадание ( пропуск ) импульс в непрерывной последовательности импульсов.

Схема интересная и нарисована правильно за исключением проводимости транзистора. Первый автор ошибся не только в начертании проводимости транзистора ( такие ошибки бывают…), но он и марку транзистора указал в соответствии с неправильной проводимостью. Ну, бывает! Все ошибаются!!! А вот другой «автор» перепечатал схему и не думая, указал замену на отечественный! И таких подводных камней и «жемчужин» очень много. У меня они вызывают улыбку, а кому-то могут доставить много неприятных минут…

В следующем материале рассмотрим несколько вариантов ждущих мультивибраторов та микросхеме NE555.

Если материал понравился, и Вы нашли в нём полезное для себя не посчитайте за труд и оставьте свой отзыв! Очень буду рад прочитать Ваши комментарии.

Чаще заходите на мой канал, подписывайтесь! Информация учебного и познавательного характера будет регулярно пополняться!

Желаю Всем читателям здоровья и успехов в творчестве!!!