Найти в Дзене
Изучаю с НОЛЯ.

Мощный DC-DC преобразователь

Сегодня мы с вами рассмотрим DC-DC преобразователь напряжения, который позволит заряжать или питать ноутбук от автомобильной бортовой сети 12 вольт.  Схем похожих преобразователей в сети очень много, мы рассмотрим на мой взгляд один из лучших вариантов.  Ещё инверторы такого плана часто применяются для питания мощных светодиодов от пониженного источника поэтому некоторые образцы имеют функцию ограничения тока. Зачем делать то, что можно купить, ещё и за несколько долларов, такие вопросы задают многие люди…, отвечу просто,  во-первых, собрать своими руками гораздо быстрее, чем ждать пару месяцев посылку из Китая и, во-вторых ничто не сравнится с той радостью, которую приносит работа конструкции которою ты создал собственными руками.  Плюс ко всему наша конструкция будет надёжная. Давайте рассмотрим схему и принцип её работы. Это однотактный, повышающий стабилизатор напряжения с защитой от коротких замыканий, в просто народи — Бустер. Принцип работы схож с обратно — ходовым

Сегодня мы с вами рассмотрим DC-DC преобразователь напряжения, который позволит заряжать или питать ноутбук от автомобильной бортовой сети 12 вольт.  Схем похожих преобразователей в сети очень много, мы рассмотрим на мой взгляд один из лучших вариантов.  Ещё инверторы такого плана часто применяются для питания мощных светодиодов от пониженного источника поэтому некоторые образцы имеют функцию ограничения тока.

Зачем делать то, что можно купить, ещё и за несколько долларов, такие вопросы задают многие люди…,

отвечу просто,  во-первых, собрать своими руками гораздо быстрее, чем ждать пару месяцев посылку из Китая и, во-вторых ничто не сравнится с той радостью, которую приносит работа конструкции которою ты создал собственными руками.  Плюс ко всему наша конструкция будет надёжная.

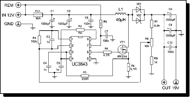
Давайте рассмотрим схему и принцип её работы.

Это однотактный, повышающий стабилизатор напряжения с защитой от коротких замыканий, в просто народи — Бустер. Принцип работы схож с обратно — ходовым преобразователем,

-2

но у последнего дроссель состоит минимум из двух обмоток и между ними имеется гальваническая развязка.

Основой схемы является популярнейший однотактный ШИМ-контроллер из семейства UC38, в данном случае это UC3843.

-3

На вход схемы подаем напряжение, скажем 12 Вольт, а на выходе получаем 19, которые необходимо для зарядки почти любого ноутбука.

Вообще диапазон входных и выходных напряжений для этой схемы довольно широк, вращением подстроечного многооборотного резистора R8 с лёгкостью можно получить иные напряжения на выходе. Я выставил чуть меньше 18, так как данный преобразователь мне нужен для иных целей.

Микросхема генерирует прямоугольные импульсы с частотой около 120-125 килогерц,этот сигнал поступает на затвор ключа и тот срабатывает. Когда открыт транзистор в дросселе накапливается некоторая энергия, после закрытия ключа дроссель отдаёт накопленную энергию, это явление называют самоиндукцией, которая свойственна индуктивным нагрузкам.

Важно заметить, что напряжение самоиндукции может быть в разы, а то и в десятки раз больше напряжения питания, всё зависит от индуктивности конкретного дросселя.  На выходе схемы установлен однополупериодный выпрямитель

-4

для выпрямления всплесков самоиндукции в постоянный ток , который накапливается в выходных конденсаторах.

Питание нагрузки осуществляется запасенной в конденсаторах энергией, такой инвертор очень экономичен благодаря ШИМ управлению, потребление холостого хода всего 15-20 миллиампер.

Используя осциллограф мы можем увидеть, как меняется скважность импульсов на затворе полевого транзистора в зависимости от выходной нагрузки,

-5

чем больше выходная мощность, тем больше длиться рабочий цикл транзистора, то есть в дроссель поступает больше энергии, а следовательно больше и энергия самоиндукции.

Теперь о конструкции…  Микросхема — ШИМ установлена на панельку для без паечного монтажа, если собираетесь использовать такой преобразователь в автомобиле, то советую микросхему запаять непосредственно на плату, так как в машине всегда есть вибрация.

Полевой транзистор… Тут большой выбор, использовать можно ключи с током от 20 ампер напряжением не менее 50 вольт. Я просто воткнул мой любимый IRFZ44, которого с головой хватит.

Кстати о мощности…, В принципе схема может отдать 150 вт без проблем, но естественно для этого нужен более мощный транзистор скажем irf3205 и соответствующий дроссель, в моём варианте схема будет под нагрузкой не более 50 Ватт, хотя с таким раскладом компонентов 100 Ватт снять можно.

Далее по счёту идёт накопительный дроссель, его индуктивность 40 мкГн, ничего не мотал, просто взял один из дросселей выходного фильтра компьютерного блока питания. Диаметр провода 0,9 мм. Количество витков 25. В принципе он особо не критичен, индуктивность может отличаться, размеры кольца и количество витков тоже.

Выходной выпрямитель — это сдвоенный Диод шоттки, подойдут сборки с током от 10 ампер с обратным напряжением не менее 40-45 Вольт.

Схема имеет защиту от коротких замыканий, она построена на базе датчика тока в лице низкоомного резистора подключённого в цепь истока полевого ключа, в моём случае это 2-х ваттный резистор сопротивлением 0,1 Ом.

После окончательной сборки транзистор и выпрямитель устанавливают на общий теплоотвод не забываем и про изоляцию между ними. Печатная плата довольно компактная, монтаж плотный.

Печатную плату в формате lay. можно здесь

Друзья, не забывайте подписываться на обновления блога, ведь чем больше читателей подписано на обновления тем больше я понимаю что  делаю что-то важное и полезное и это чертовски мотивирует на новые статьи и материалы.