Добавить в корзинуПозвонить
Найти в Дзене
Endrus Рукожоп ТВ

Простая защита от переполюсовки, на реле.

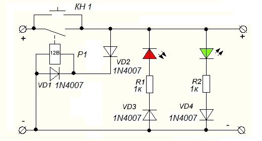
Во избежание выхода из строя зарядного устройства при переполюсовке необходимо использовать специальные схемы защиты. Самой простой и доступной для повторения защитой является защита от переполюсовки на реле. При использовании реле, возникают свои небольшие преимущества и некоторые недостатки, о которых мы сегодня и поговорим. Защита от переполюсовки на реле Одной из самых популярных вариантов защиты является защита на полевике. Но иногда возникает проблема с настройкой схемы, подбором полевика, да и есть он не всегда в наличие. А вот небольшое реле скорей всего уже есть у каждого автомобилиста в гараже. Основу схемы составляет реле, обмотка которого подключена через диод VD2. При подключении АКБ правильной полярностью, ток пройдет через обмотку и диод VD2, реле включит контактную группу и пойдет процесс зарядки. При неправильной полярности — диод VD2 не дает включиться реле. Схема также включает в себя два светодиода, которые включены разнополярно, в зависимости от того, какой полярн
Оглавление

Во избежание выхода из строя зарядного устройства при переполюсовке необходимо использовать специальные схемы защиты. Самой простой и доступной для повторения защитой является защита от переполюсовки на реле. При использовании реле, возникают свои небольшие преимущества и некоторые недостатки, о которых мы сегодня и поговорим.

Защита от переполюсовки на реле

Одной из самых популярных вариантов защиты является защита на полевике. Но иногда возникает проблема с настройкой схемы, подбором полевика, да и есть он не всегда в наличие. А вот небольшое реле скорей всего уже есть у каждого автомобилиста в гараже.

-2

Основу схемы составляет реле, обмотка которого подключена через диод VD2. При подключении АКБ правильной полярностью, ток пройдет через обмотку и диод VD2, реле включит контактную группу и пойдет процесс зарядки. При неправильной полярности — диод VD2 не дает включиться реле.

Схема также включает в себя два светодиода, которые включены разнополярно, в зависимости от того, какой полярностью будет подключена АКБ, такой светодиод и будет светиться.

Диод VD1 – гасит импульсы, которые возникают при срабатывании реле. Кнопка КН1 – кнопка без фиксации, используется для ручного старта зарядного. При подключении к зарядному устройству сильно разряженного аккумулятора (ниже 8 В) может возникнуть случай, когда напряжения АКБ недостаточно для включения реле. Тогда необходимо нажать кнопку, запустить зарядное устройство вручную и после чего уже подключать АКБ. Необходимо знать, что при ручном старте защита от переполюсовки НЕ РАБОТАЕТ.

Как сделать защиту от переполюсовки?

Такую защиту  мы установим в зарядное устройство, собранное из блока питания компьютера. Плату со светодиодами можно изготовить из небольшого кусочка макетки или текстолита.

-3

Реле необходимо подбирать минимум на 15 А, но лучше установить с запасом на 30-40 А. Крепить его через ушко к корпусу, так оно не занимает много места.

-4

Кнопку и светодиоды лучше вывести на верхнюю или лицевую панель.

-5

Защита от переполюсовки на реле – тесты

-6

Зарядное устройство включено в сеть, работает вентилятор.

-7

Подключена АКБ неправильной полярностью – загорается красный светодиод.

-8

Подключена АКБ правильной полярностью – загорается зеленый светодиод, включается реле и начинается зарядка.

-9

Недостатки и преимущества защиты от переполюсовки на реле

Преимущества:

  • простота схемы;
  • надежность;
  • нет дорогих и дефицитных компонентов.

Недостатки:

  • не спасает от короткого замыкания;
  • защищает от переполюсовки только в момент установки АКБ на зарядку. При подключении следующей батареи, необходимо отключать и перезапускать зарядное, для возвращения реле в исходное состояние.
-10

Не забываем оценить статью, всем удачи и пока!