Найти в Дзене
Мастерю понемногу.

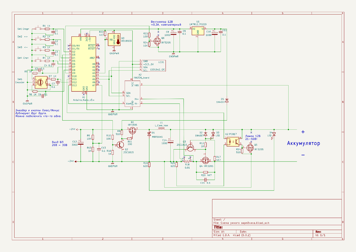
Умный зарядник автомобильных аккумуляторов на Ардуино. Разработка часть 2. Электрическая схема.

Даааамс... Затянулась разработка моего зарядника. В основном от того что начал осваивать программу KiCad для проектирования электронных схем и трассировки печатных плат. Ну да ладно, зарядник собран и работает, тестируется в различных режимах и на различных аккумуляторах. Основным критерием в разработке схемы была максимально возможная простота, минимальное количество деталей, ну и надежность по мере возможности. Схема состоит из нескольких модулей. Arduino Nano, INA226 (замер напряжения и тока), кнопки и/или энкодер, стабилизатор напряжения для Ардуино (U1 LM7812), импульсный преобразователь (силовая часть Q1, Q2, L1, D1, С12), защита от переполюсовки и КЗ (Q3, Q4), замер напряжения на входе (R9, R13) и модуль разряда (Q5), измерение температуры зарядника (U3) и управление вентилятором охлаждения (Q6). Модуль INA226 замеряет напряжение на выходе (аккумуляторе) и ток на шунте R18 0.01 Ом. Arduino на основе этих данных включает ШИМ сигнал на выводе D3, регулирует ег

Даааамс... Затянулась разработка моего зарядника. В основном от того что начал осваивать программу KiCad для проектирования электронных схем и трассировки печатных плат. Ну да ладно, зарядник собран и работает, тестируется в различных режимах и на различных аккумуляторах.

Основным критерием в разработке схемы была максимально возможная простота, минимальное количество деталей, ну и надежность по мере возможности.

Схема состоит из нескольких модулей. Arduino Nano, INA226 (замер напряжения и тока), кнопки и/или энкодер, стабилизатор напряжения для Ардуино (U1 LM7812), импульсный преобразователь (силовая часть Q1, Q2, L1, D1, С12), защита от переполюсовки и КЗ (Q3, Q4), замер напряжения на входе (R9, R13) и модуль разряда (Q5), измерение температуры зарядника (U3) и управление вентилятором охлаждения (Q6).

Модуль INA226 замеряет напряжение на выходе (аккумуляторе) и ток на шунте R18 0.01 Ом. Arduino на основе этих данных включает ШИМ сигнал на выводе D3, регулирует его скважность. ШИМ сигнал подается на базу транзистора Q2, он открывается при положительном сигнале ШИМ и закрывается при нулевом. Когда Q2 открыт через него на минус замыкается затвор мощного полевика Q1 и он открывается. Ток начинает протекать через Q1 - L1 - аккумулятор - Q6 - шунт R18 замыкая цепь. Конденсатор C12 накапливает электрический заряд. Когда сигнал ШИМ становится нулевым (минусовым) Q2 закрывается, на затвор Q1 подается положительный потенциал и он закрывается. Так как дроссель L1 обладает индуктивностью он накапливает энергию (как маховик у машины) и эту энергию нужно использовать. Для этого нужен диод D1 который замыкает дроссель на самого себя. Ток продолжает протекать по цепи некоторое время пока энергия в дроссель не закончится. Конденсатор С12 отдает накопленный заряд пока напряжение на нем не сравняется с напряжением аккумулятора.

Делитель напряжения на входе (R9, R13, С13) нужны для контроля напряжения подаваемого с внешнего блока питания. Ардуино следит за входным напряжением и не включит заряд если напряжение будет ниже напряжения аккумулятора помноженное на 1,5 (12В *1,5 = 18В, 6В * 1,5 = 9В и т.д...).

Максимальное входное напряжение зависит от напряжения конденсаторов С12, С10 и стабилизатора LM7812 и не должно превышать 35В.

Диод D5 предотвращает обратный ток для более стабильного питания микроконтроллера. Благодаря тому что полевой транзистор IRF4905 обладает обратной проводимостью (встроенный диод на схеме) то Ардуино может запитаться непосредственно от аккумулятора. Это очень удобно когда нужно проверить напряжение на аккумуляторе, измерить внутреннее сопротивление, разрядить аккумулятор в дали от розетки.

С помощью датчика температуры DS18B20 Ардуино следит за температурой транзистора Q1. При необходимости включает вентилятор и регулирует его обороты.

Схема блока защиты от КЗ и переполюсовки (Q3, Q4) взята из открытых источников. Если замкнуть выводы зарядника во время работы или перепутать полярность при подключении к аккумулятору - засветится светодиод D3, транзистор Q4 закроется и разорвет цепь. Плюс к этому имеется защита от превышения максимального тока на транзисторе Q3.

На транзисторе Q5 реализована цепь разряда аккумулятора и измерения внутреннего сопротивления. У меня она работает на обычную лампу накаливания 12В 21-50Вт (1,8А - 4,1А). От мощности лампы зависит максимальный ток разряда. Максимальная мощность лампы 100Вт, ток не более 8А. Естественно что лампу нужно вынести за предел корпуса зарядника. Вместо лампы можно использовать мощные резисторы сопротивлением не менее 1,5 Ом.

Стабильное питание Ардуино обеспечивает стабилизатор U1 LM7812 и конденсаторы С8 - С11. Входное напряжение (<35В) снижается и стабилизируется до 12В. Подается на вход питания Ардуино. Так же от него запитывается вентилятор через транзистор Q6. Возможно это не лучшее решение но для упрощения схемы сделано так.

Данная схема получилась довольно большой и большую часть компонентов можно исключить из схемы максимально ее упростив.

В этой схеме оставлено лишь самое необходимое для работы зарядника. Но можно еще убрать энкодер или кнопки, светодиод D2. Я не оптимизировал трассировку платы поэтому она в таком виде. Пока не до того.

В данный момент схема собрана на макетной плате. Сейчас буду заказывать у китайцев печатные платы. Паять, тестировать. Чуть позже выложу ссылку на видео работы данного зарядника. Следующая статья будет о прошивке Ардуино.

Ссылка на прошивку и файлы схемы в KiCad https://yadi.sk/d/0v9DMgxXemFbEQ