Добавить в корзинуПозвонить
Найти в Дзене
По Проводам

Дифференциальный усилитель воспроизведения для магнитофона.

Приветствую на канале. Сегодня я хочу затронуть такую тему, как усилитель воспроизведения для кассетного магнитофона. Понимаю, что время магнитофонов ушло, но так или иначе интерес к ним остался. И вот, в очередной раз я решил сделать магнитофон. Мне стало интересно как поведет себя дифференциальный усилитель, в роли усилителя воспроизведения. Схема получилась следующая. Так как, коэффициент усиления данной схемы небольшой, нужно добавить предусилитель и организовать коррекцию. Для этого я подключил следующую схему. Интересно, что провода от головки не ловят никакого фона, даже без экрана. Дифференциальный вход делает своё дело. Лентопротяжный механизм использовал от домашней магнитолы SONY. Многие уже видели как на нем я делал магнитофон. Усилитель воспроизведения тоже был построен на операционных усилителях NE5532. Но не в дифференциальном включении. По итогу сделал вывод, что на операционных усилителях получается довольно шумный усилитель воспроизведения, звучит конечно хорошо, но

Приветствую на канале. Сегодня я хочу затронуть такую тему, как усилитель воспроизведения для кассетного магнитофона. Понимаю, что время магнитофонов ушло, но так или иначе интерес к ним остался. И вот, в очередной раз я решил сделать магнитофон. Мне стало интересно как поведет себя дифференциальный усилитель, в роли усилителя воспроизведения. Схема получилась следующая.

Схема усилителя воспроизведения для одного канала.
Схема усилителя воспроизведения для одного канала.

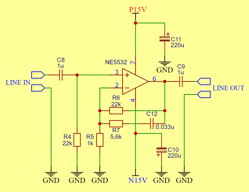
Так как, коэффициент усиления данной схемы небольшой, нужно добавить предусилитель и организовать коррекцию. Для этого я подключил следующую схему.

Предусилитель с коррекцией.
Предусилитель с коррекцией.

Интересно, что провода от головки не ловят никакого фона, даже без экрана. Дифференциальный вход делает своё дело.

Лентопротяжный механизм использовал от домашней магнитолы SONY. Многие уже видели как на нем я делал магнитофон. Усилитель воспроизведения тоже был построен на операционных усилителях NE5532. Но не в дифференциальном включении.

Прототип магнитофона с дифференциальным усилителем воспроизведения.
Прототип магнитофона с дифференциальным усилителем воспроизведения.

По итогу сделал вывод, что на операционных усилителях получается довольно шумный усилитель воспроизведения, звучит конечно хорошо, но шума явно больше нормы. Многие рекомендуют делать на крутых операционниках типа: OP37, AD797, LT1115 и подобных. Может в ближайшем будущем попробую, а пока есть желание сделать УВ от Яузы 221. Многие его хвалят. Вот его схема.

Схема магнитофона приставки Яуза-221.
Схема магнитофона приставки Яуза-221.

Конечно я хочу перевести его на современную элементную базу, по моим первым представлениям он будет построен на транзисторах SS9014 SS9015 и ОУ NE5532.

Схема МП Яуза-221 на современных компонентах.
Схема МП Яуза-221 на современных компонентах.

Предлагайте в комментариях, какие транзисторы и операционники лучше использовать для этой схемы. Также предлагайте другие интересные варианты схем усилителей воспроизведения.

Примеры как звучит кассетник пока выкладывать не буду, так как головка низкосортная, звук пока моно, плюс качество записи со временем существенно ухудшилось. Кассеты лежат уже очень долго.

Есть мысль организовать режим записи на кассету. Я уже нашел ЛПМ на котором стоит электронная стирающая головка, а не кусок магнита. И сендастовую головку записи/воспроизведения.

ЛПМ от домашней магнитолы.
ЛПМ от домашней магнитолы.
ЛПМ от домашней магнитолы.
ЛПМ от домашней магнитолы.

Когда всё по уму организую, выложу в интернет качество звучания записи/воспроизведения.

Уже достаточно давно, я выпускал видео про самодельный магнитофон с усилителем воспроизведения на операционниках. Кто не видел - смотрите.

На этом пока что всё, постараюсь в ближайшее время сделать усилитель воспроизведения, а соответственно будет новая публикация. Пока! Пока!