Добавить в корзинуПозвонить
Найти в Дзене

Патент на изобретение

Одним из наиболее надежных средств охраны прав на интеллектуальную собственность от посягательств третьих лиц является их государственная регистрация путем патентования изобретений. Оно позволит предотвратить несанкционированное распространение и использование товара другими лицами, избежать претензий конкурентов на продукцию и получить прибыль при передаче прав на использование. Изначально право на регистрацию разработки принадлежит автору, но оно может быть передано другому лицу (правопреемнику). В России патенты выдаются Федеральной службой по интеллектуальной собственности (Роспатентом). Процедура регистрации жестко регламентирована законодательством и включает ряд этапов. Как получить патент на изобретение рассмотрим ниже. Что дает получение патента его правообладателю? Государственная регистрация изобретения дает владельцу следующие права и возможности: Перечень документов на регистрацию патента Состав заявки на государственную регистрацию патента на изобретение регламентирован Г
Оглавление

Одним из наиболее надежных средств охраны прав на интеллектуальную собственность от посягательств третьих лиц является их государственная регистрация путем патентования изобретений. Оно позволит предотвратить несанкционированное распространение и использование товара другими лицами, избежать претензий конкурентов на продукцию и получить прибыль при передаче прав на использование.

Изначально право на регистрацию разработки принадлежит автору, но оно может быть передано другому лицу (правопреемнику). В России патенты выдаются Федеральной службой по интеллектуальной собственности (Роспатентом).

Процедура регистрации жестко регламентирована законодательством и включает ряд этапов. Как получить патент на изобретение рассмотрим ниже.

Что дает получение патента его правообладателю?

Государственная регистрация изобретения дает владельцу следующие права и возможности:

  • Возможность монетизировать собственный результат интеллектуальной деятельности в новой нише рынка, исключив конкуренцию;
  • Право запретить третьим лицам использовать объект без разрешения обладателя патента;
  • Гарантию защиты от патентных исков конкурирующих фирм и от обесценивания коммерческой тайны в случае ее раскрытия.
Патентные сертификаты.
Патентные сертификаты.

Перечень документов на регистрацию патента

Состав заявки на государственную регистрацию патента на изобретение регламентирован Гражданским кодексом РФ. В Роспатент необходимо предоставить следующие документы:

  • Описание. В него входит:
  • наименование объекта патентования;
  • индекс изобретения из Международной патентной классификации;
  • область техники, в которой объект может применяться;
  • уровень техники (указываются известные аналоги изобретения, а также как удалось решить проблему с помощью объекта);
  • описание чертежей (при необходимости);
  • способ использования изобретения для достижения нужного результата;
  • список последовательностей;
  • сведения о проведенных доклинических исследованиях (для лекарств);
  • Формулу. Она должна ясно выражать техническую сущность изобретения и быть максимально лаконичной, полной и определенной. Формула требуется, чтобы определить объем правовой охраны объекта интеллектуальной собственности;
  • Чертежи. Если их приложение неуместно, вместо них следует подготовить фотографии, иллюстрации или таблицы. Чертежи не должны противоречить описанию изобретения. Они должны составляться по общим правилам для графических изображений: единая нумерация, одинаковый размер шрифта, сохранение пропорций и т.д.;
  • Реферат. Он представляет собой описание объекта в сокращенной форме. Его рекомендуемый объем составляет до 1000 символов.

Грамотная подготовка документов имеет решающее значение для положительного решения по регистрации изобретения, полезной модели и промышленного образца и выдаче патента. Поэтому формирование заявки лучше доверить специалистам с опытом подобной работы.

Как получить патент. Порядок

Регистрацию объектов интеллектуальной собственности осуществляет Роспатент. Чтобы получить патент на изобретение, необходимо пройти следующие этапы:

Патентный поиск

Перед подачей заявки необходимо удостовериться, что новое изобретение не нарушает чужих авторских прав, является достаточно уникальным и оригинальным. Патентный поиск выполняют специалисты нашей компании. Они дадут предварительную оценку патентоспособности вашего результата интеллектуальной деятельности. Если в процессе регистрации выяснится, что в базе Роспатента уже есть запись о правах на тождественный объект, то в выдаче патента будет отказано. При этом уплаченную пошлину не возвращают. Чтобы не терять деньги, мы всегда предлагаем потратить несколько дней на тщательную проверку изобретения.

Подготовка заявки

Заявление на регистрацию изобретения заполняют на специальном бланке и формируют вместе с приложениями в письменном или в электронном виде в установленном порядке.

Уплата пошлины

Квитанцию прикладывают к заявке на регистрацию. Пошлины уплачивают для первичной выдачи патента и далее каждый год для поддержания прав в силе.

Подача заявки в Роспатент

Пакет документов регистрируют с указанием даты получения и присвоением 10-значного номера. В течение двух недель заявитель получает уведомление о принятии заявки. Процесс делопроизводства в дальнейшем можно отслеживать по присвоенному номеру на официальном ресурсе Роспатента.

Формальная экспертиза

После регистрации заявки документы подвергают тщательному анализу. Проверяют наличие приложений, корректность заполнения бланков, уплату пошлины, соблюдение порядка подачи заявления, правильность классификации изобретения. В случае положительного результата формальной экспертизы заявитель получает соответствующее уведомление.

Процесс занимает около 2 месяцев.

Экспертиза по существу

Устанавливают приоритет изобретения, проверяют формулу, оценивают соответствие объекта регистрации условиям патентоспособности. По результатам выносят решение о выдаче патента или об отказе. Экспертизу по существу проводят только при наличии ходатайства от заявителя. Если ходатайство не поступило, заявку считают отозванной.

Выдача документов и внесение записи в реестр

В случае положительного решения по заявке Роспатент вносит соответствующую запись о регистрации изобретении в Государственный реестр. На титульном листе патента указывают номер и дату его регистрации, имена авторов, патентообладателей, срок действия исключительного права.

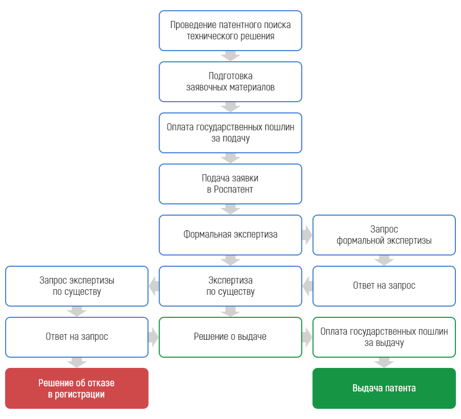
Диаграмма процесса патентования

Схематично процесс представлен на диаграмме.

Диаграмма процесса патентования изобретений.
Диаграмма процесса патентования изобретений.

Сколько времени занимает оформление?

Срок регистрации заявки на изобретение с последующей выдачей патента составляет 10-12 месяцев. Чаще всего проволочки бывают связаны с ошибками, допущенными при оформлении документов. Патентный поверенный поможет избежать недочетов и сократить сроки регистрации исключительных прав в рамках действующего законодательства.

Пройдя ускоренную процедуру можно сократить срок до 2-3 месяцев.

Ускоренное патентование изобретений

При стандартной процедуре регистрации прав на получение патента весь процесс занимает больше года. Это не устраивает большинство представителей бизнеса, поскольку чаще всего условия рынка диктуют острую необходимость в защите прав на результаты интеллектуальной деятельности.

Мы можем ускорить этот процесс – сократить срок получения патента до 2-3 месяцев.

При этом процесс получения патента после подачи заявки в Роспатент будет осуществлён в следующем порядке:

  • Подача заявления в Роспатент на проведение ускоренного тематического патентного поиска за 10 дней;
  • Заключение договора с ФИПС;
  • Оплата поиска для ускорения рассмотрения заявки.

В случае с ускоренным процессом помимо госпошлины необходимо уплатить тариф и заполнить ряд документов.

Важно знать, что ускоренная процедура не гарантирует получение патента и не дает дополнительных гарантий, она лишь сокращает срок принятия решения, которое может быть как о выдаче патента, так и отказ.

В случае отказа решение может быть оспорено, с чем также может помочь наша компания.

Срок действия патента на изобретение

Закон устанавливает длительность исключительного права на изобретение в 20 лет с даты подачи заявки на выдачу патента. На полезную модель срок исключительного права составляет 10 лет, а на промышленный образец – 5 лет с возможностью неоднократного продления срока на 5 лет, но в целом не более чем на 25 лет. Действие патента можно прекратить досрочно по заявлению обладателя. Исключительные права на объекты интеллектуальной собственности также будут утрачены при неуплате ежегодной пошлины за поддержание их в силе.

Что мы предлагаем

ООО «ВКО-Интеллект» предлагает полный спектр услуг по регистрации исключительных прав на изобретения, полезные модели и промышленные образцы. Специалисты нашей компании имеют большой опыт взаимодействия с Роспатентом, хорошо знакомы с регламентами и требованиями законодательства в части оформления заявки. Мы поможем пройти процедуру регистрации от патентного поиска до выдачи патента без бюрократических проволочек и критических ошибок. Наши преимущества:

  • Профессиональные оценщики, патентные поверенные РФ и Евразии, доктора экономических наук и другие специалисты обеспечат комплексную проверку ваших документов до подачи заявки на регистрацию;
  • С момента оформления заявления и до выдачи патента вы будете избавлены от переписок и взаимодействия с госслужащими – мы сами отвечаем на запросы Роспатента;
  • Регистрация результата интеллектуальной деятельности будет проведена в полном соответствии с действующими законами РФ.

Стоимость

Уточнить стоимость патентования изобретения и получить ответы на все интересующие вопросы вы можете по контактному телефону или лично в центральном офисе компании. Точная стоимость услуг регистрации изобретения будет рассчитана после анализа документов.

Ориентировочную стоимость можно посчитать с помощью Калькулятора стоимости патентования.

Оригинал статьи: https://www.vko-intellekt.ru/services/patentovanie-izobretenii/