Найти в Дзене

Усилитель звука на 100 ватт.

Рассмотрим транзисторный усилитель мощностью 100 Вт / 4 Ом. Эта радиосхема не намного сложнее интегральных микросхем с самой дешевой частью (TDAхххх), которых полно на Китайском сайте, а качество звука при правильной сборке и настройке будет в разы лучше. Схема усилителя: В процессе сборки немного изменена схема. Выходными транзисторами являются TIP142 и TIP147. Это немного упростило дизайн платы. Каждая имеет размеры 35 x 27 мм. Большинство элементов находятся в SMD исполнении. Импульсный источник питания для УНЧ Источником питания является сетевой понижающий преобразователь на IR2153. Мощность инвертора составляет около 200 Вт, чего вполне достаточно. Однако вместо импульсного источника питания можно использовать обычный трансформатор с диодным мостом и стабилизатором напряжения. Сердечники ферритовые от блока питания ATX. Конечно без зазора. Что касается катушек:  Частота 30 кГц. Транзисторы IRFP450, но лучше IRF840. Усилитель отвечает стандартным требованиям на 100%. Басов хвати

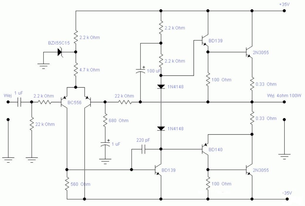
Рассмотрим транзисторный усилитель мощностью 100 Вт / 4 Ом. Эта радиосхема не намного сложнее интегральных микросхем с самой дешевой частью (TDAхххх), которых полно на Китайском сайте, а качество звука при правильной сборке и настройке будет в разы лучше.

Схема усилителя:

В процессе сборки немного изменена схема. Выходными транзисторами являются TIP142 и TIP147. Это немного упростило дизайн платы. Каждая имеет размеры 35 x 27 мм. Большинство элементов находятся в SMD исполнении.

-2

Импульсный источник питания для УНЧ

Источником питания является сетевой понижающий преобразователь на IR2153. Мощность инвертора составляет около 200 Вт, чего вполне достаточно.

-3

Однако вместо импульсного источника питания можно использовать обычный трансформатор с диодным мостом и стабилизатором напряжения. Сердечники ферритовые от блока питания ATX. Конечно без зазора. Что касается катушек: 

  1. Первичная 2x20 витков проводом 1 мм. 
  2. Вторичная 2x10 витков проводом 3x1 мм.

Частота 30 кГц. Транзисторы IRFP450, но лучше IRF840.

Усилитель отвечает стандартным требованиям на 100%. Басов хватит даже на самую большую комнату. Звук чистый и очень громкий.

#Усилитель звука #транзисторный усилитель звука