Добавить в корзинуПозвонить
Найти в Дзене

Пример решения задачи на тему локальная и интегральная теоремы Лапласа задача №2

#образование #учеба #теориявероятностей, #обучение #математика
Пример решения задания по теории вероятностей на тему локальная и интегральная теоремы Лапласа Пример решения задачи на тему локальная и интегральная теоремы Лапласа задача №2
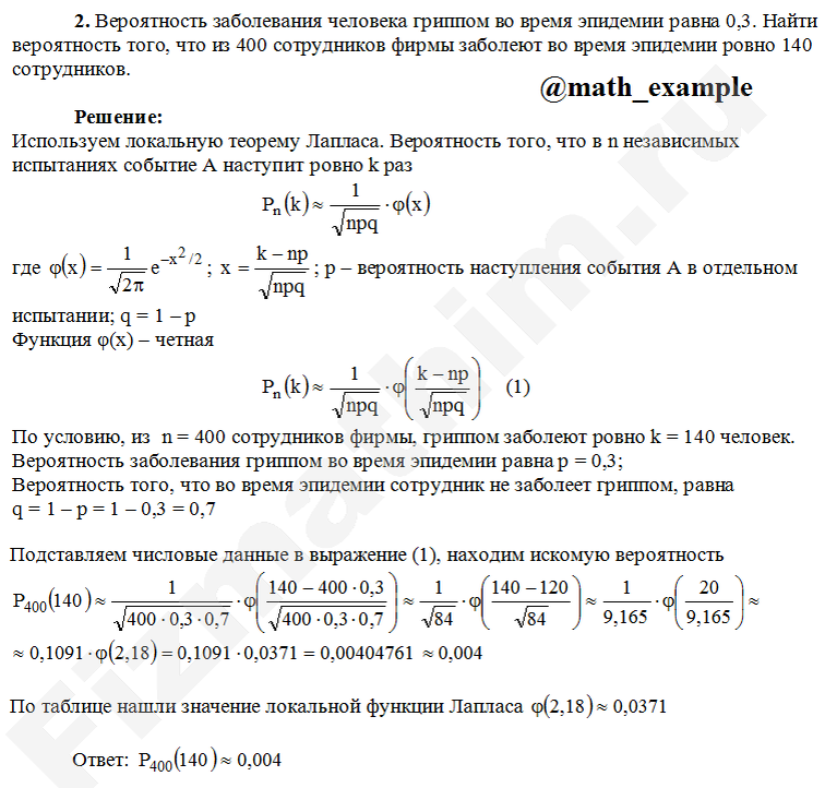
2. Вероятность заболевания человека гриппом во время эпидемии равна 0,3. Найти вероятность того, что из 400 сотрудников фирмы заболеют во время эпидемии ровно 140 сотрудников.
Пример решения задания по теории вероятностей на тему локальная и интегральная теоремы Лапласа Пример решения задачи на тему локальная и интегральная теоремы Лапласа задача №2 2. Вероятность заболевания человека гриппом во время эпидемии равна 0,3. Найти вероятность того, что из 400 сотрудников фирмы заболеют во время эпидемии ровно 140 сотрудников.

#образование #учеба #теориявероятностей, #обучение #математика