Найти в Дзене
ДКО Электронщик

Интегральные DC-DC преобразователи с фиксированным и регулируемым выходом

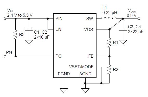
Синхронные понижающие преобразователи Texas Instruments TPS62865/TPS62867 обеспечивают эффективное, гибкое решение с высокой удельной мощностью. При средних и больших нагрузках преобразователи работают в режиме ШИМ и автоматически переходят в режим энергосбережения при малой нагрузке для поддержания высокого КПД во всем диапазоне нагрузочных токов. Устройства также могут работать в режиме принудительной ШИМ (Forced PWM) для снижения выходных пульсаций. Архитектура управления DCS позволяет получить отличные переходные характеристики и высокую точность поддержания выходного напряжения (рис. 1). Преобразователи имеют выход Power Good для контроля выходного напряжения и встроенную схему плавного пуска. В зависимости от схемы включения выходное напряжение имеет фиксированное значение, выбираемое внешним резистором (рис. 2), подключенным к выводу VSET/MODE через внутренний преобразователь R2D (сопротивление в цифровой код) или регулируемое внешним делителем (рис. 3). Применение

Синхронные понижающие преобразователи Texas Instruments TPS62865/TPS62867 обеспечивают эффективное, гибкое решение с высокой удельной мощностью. При средних и больших нагрузках преобразователи работают в режиме ШИМ и автоматически переходят в режим энергосбережения при малой нагрузке для поддержания высокого КПД во всем диапазоне нагрузочных токов. Устройства также могут работать в режиме принудительной ШИМ (Forced PWM) для снижения выходных пульсаций. Архитектура управления DCS позволяет получить отличные переходные характеристики и высокую точность поддержания выходного напряжения (рис. 1). Преобразователи имеют выход Power Good для контроля выходного напряжения и встроенную схему плавного пуска. В зависимости от схемы включения выходное напряжение имеет фиксированное значение, выбираемое внешним резистором (рис. 2), подключенным к выводу VSET/MODE через внутренний преобразователь R2D (сопротивление в цифровой код) или регулируемое внешним делителем (рис. 3).

Применение:

  • Питание ядра для FPGAs, процессоров, ASIC или видеочипсетов;
  • Камеры машинного зрения;
  • Сетевые IP-камеры;
  • Твердотельные накопители;
  • Оптические модули;
  • Многофункциональные принтеры.

Особенности:

  • Топология DCS-Control обеспечивает быстрый переходной отклик;
  • Встроенные силовые МОП-транзисторы: 11 мОм и 10.5 мОм;
  • Точность поддержания выходного напряжения: ±1%;
  • Ток без нагрузки: 4 мкА;
  • Диапазон входного напряжения (VIN): 2.4 В до 5.5 В;
  • Диапазон выходного напряжения: 0.6 В до VIN;
  • Выходной ток: 4 А (TPS62865), 6 А (TPS62867);
  • Фиксированные (выбираемые внешним резистором) и регулируемые способы установки выходного напряжения;
  • Частота коммутации: 2.4 МГц;
  • Режим принудительной ШИМ (Forced PWM) или энергосбережения;
  • Функция разряда выходного конденсатора;
  • Коэффициент заполнения: до 100%;
  • Защита от короткого замыкания и перегрузки;
  • Отключение при перегреве;
  • Выход для индикации Power Good с оконным компаратором;
  • Корпус: QFN, 1.5х2.5 мм с шагом 0.5 мм
 
Рис. 1. Структурная схема TPS62865/TPS62867
Рис. 1. Структурная схема TPS62865/TPS62867
Рис. 2. Внешний вид TPS62865/TPS62867
Рис. 2. Внешний вид TPS62865/TPS62867

Производители: Texas Instruments

Разделы: Контроллеры для DC-DC