Добавить в корзинуПозвонить
Найти в Дзене
Naumoff

Как развернуть нормали в Blender

Бывает так что ты забыл нужную кнопку, а видео в котором про нее говорилось длится 3 часа. Включаем видимость нормалей. Нажимаем на эту кнопку в правом верхнем углу. Нажимаем галочку показать нормали. Модель окрасится в синий и красный цвета. Синий это внешняя сторона нормали, красный внутренняя. Выбираем нужные нам полигоны и нажимаем Alt+N. В появившимся окне выбираем нужную нам функцию. Flip разворачивает нормали на 180 градусов. Recalculate Outside пересчитывает нормали и разворачивает во внешнюю сторону, ту есть туда куда повернута большая часть нормалей. Recalculate Inside пересчитывает их вовнутрь. Надеюсь эта короткая заметка была полезной.

Бывает так что ты забыл нужную кнопку, а видео в котором про нее говорилось длится 3 часа.

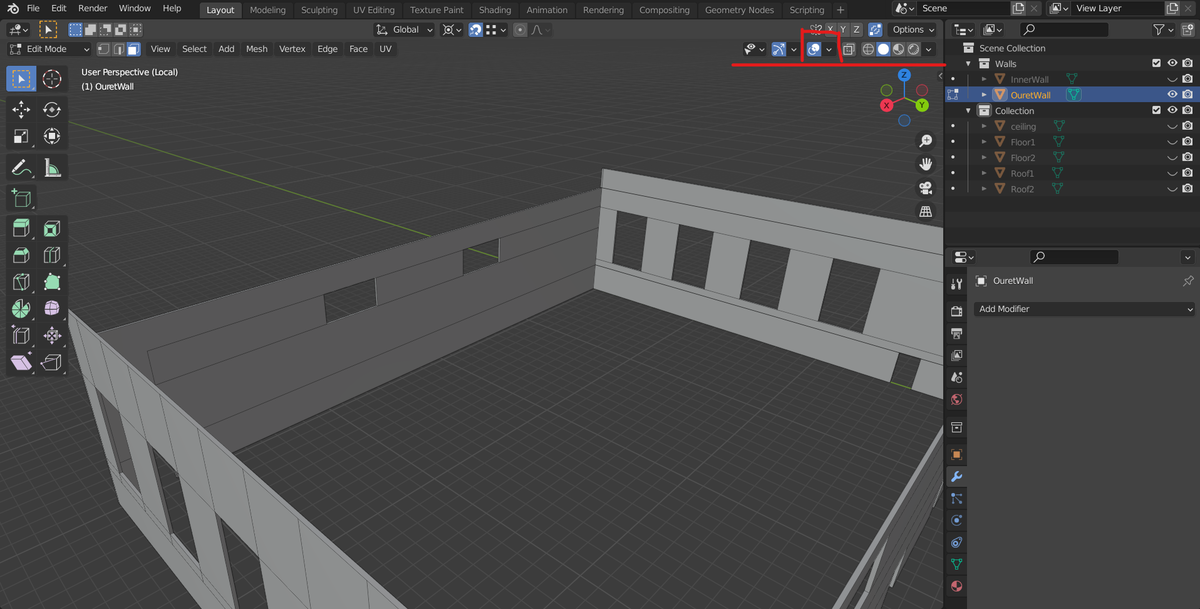
Включаем видимость нормалей.

Нажимаем на эту кнопку в правом верхнем углу.

Нажимаем галочку показать нормали.

-2

Модель окрасится в синий и красный цвета. Синий это внешняя сторона нормали, красный внутренняя.

-3

Выбираем нужные нам полигоны и нажимаем Alt+N. В появившимся окне выбираем нужную нам функцию. Flip разворачивает нормали на 180 градусов. Recalculate Outside пересчитывает нормали и разворачивает во внешнюю сторону, ту есть туда куда повернута большая часть нормалей. Recalculate Inside пересчитывает их вовнутрь.

-4

Надеюсь эта короткая заметка была полезной.