Найти в Дзене
Сергей Гайдук

ЭЛЕКТРОНИКА + ПРАКТИКА

Здравствуйте мои читатели! И особенно начинающие электронщики!!! Продолжаем лабораторную работу. В третьей части мы разберём, как добиться максимальной синхронности при регулировке выходного напряжения стабилизаторов, какие факторы и радиоэлементы влияют на синхронную регулировку выходного напряжения. Вернёмся к теории интегральных микросхем-стабилизаторов. Самый простой вариант стабилизатора на микросхеме LM317 приведен на Рис.1. Данный вариант включения микросхемы поясняет основу работы LM317. Внутренняя схема, содержащая большое количество радиоэлементов, устроена так, что при таком включении на выходе микросхеме будет минимальное напряжение U0 = 1,1 … 1,25 Вольта. Как указано в заводских характеристиках, она обычно равна 1,25 Вольта, вот на эту величину и будем опираться. Ток микросхемы с вывода ADJ на корпус по рекомендациям производителей 50 … 100 мкА ( по испытаниям любителей в интернете до 500 мкА ). Ток не такой уж значительный и при многих расчетах им можно пренебречь. По пе

Здравствуйте мои читатели! И особенно начинающие электронщики!!!

Продолжаем лабораторную работу. В третьей части мы разберём, как добиться максимальной синхронности при регулировке выходного напряжения стабилизаторов, какие факторы и радиоэлементы влияют на синхронную регулировку выходного напряжения.

Вернёмся к теории интегральных микросхем-стабилизаторов.

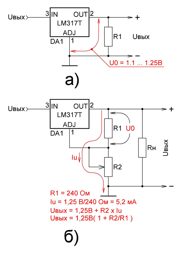
Рис. 1. Как осуществляется регулировка выходного напряжения в схемах на LM317. Защитные диоды и конденсаторы не показаны.
Рис. 1. Как осуществляется регулировка выходного напряжения в схемах на LM317. Защитные диоды и конденсаторы не показаны.

Самый простой вариант стабилизатора на микросхеме LM317 приведен на Рис.1. Данный вариант включения микросхемы поясняет основу работы LM317. Внутренняя схема, содержащая большое количество радиоэлементов, устроена так, что при таком включении на выходе микросхеме будет минимальное напряжение U0 = 1,1 … 1,25 Вольта. Как указано в заводских характеристиках, она обычно равна 1,25 Вольта, вот на эту величину и будем опираться. Ток микросхемы с вывода ADJ на корпус по рекомендациям производителей 50 … 100 мкА ( по испытаниям любителей в интернете до 500 мкА ). Ток не такой уж значительный и при многих расчетах им можно пренебречь. По первой схеме LM317 выдаст минимальное напряжение. А когда надо получать более высокое напряжение вывод ADJ надо “поднимать» над общим проводом. Для этого применяют регулируемый делитель напряжения. Он показан на Рис.1. б). Производители рекомендуют величину резистора R1 = 240 Ом. Далее микросхема будет увеличивать выходное напряжение пока величина падения напряжения на резисторе R1 не достигнет величины U0 = 1,25 Вольта, а все остальное будет на резисторе R2. Сумма этих двух напряжений и будет равна выходному напряжению. Изменяя величину резистора R2 изменяем величину выходного напряжения, при этом надо помнить, что ток Iu через делитель не будет изменяться.

Следовательно, чтобы два стабилизатора напряжения положительной и отрицательной полярности выдавали одинаковые напряжения резисторы R1 в стабилизаторах должны быть идентичны ( с испытуемом двухполярном стабилизаторе это резисторы R3 и R6 ). Вывод первый: данные резисторы в первую очередь влияют на синхронность регулировки!

Теперь рассмотрим, какие ещё резисторы влияют на синхронность.

Рис.2. Основа синхронной регулировки выходного напряжения.
Рис.2. Основа синхронной регулировки выходного напряжения.

Если теперь отключить от корпуса выводы резисторов R2 ( в испытуемой схеме это R8 и R9 ) и соединим их, получим цепочку-делитель напряжения для двух стабилизаторов, состоящую из резисторов R3, R8, R9 и R6. Обратите внимание, что ток в делителе одинаковый во всех четырёх резисторах. А падение на резисторах R8 и R9 «отвечает» за регулировку выходного напряжения. И вот здесь проявляется неопределённость, как стабилизаторы «узнают» сколько Вольт надо выдавать на выход? Сумма выходных напряжений будет равна заданной, а величины будут сильно отключаться от 1,25В до максимального входного напряжения. Для этого в схеме установлены резисторы, «привязывающие» стабилизаторы к общему проводу ( или корпусу ).

Рис.3. Схема «привязки» стабилизаторов к общему проводу.
Рис.3. Схема «привязки» стабилизаторов к общему проводу.

Резисторы R1 и R2 создают такую «привязку», но величина их должна влиять на работу цепочки-делителя или оказывать минимальное влияние. В испытуемой схеме величина этих резисторов выбрана 7,5 кОм. Но разница сопротивления этих резисторов оказывает на синхронность регулировки выходного напряжения. Вывод второй: данные резисторы, влияют на синхронность регулировки, но не значительно, в отличие от резисторов R3 и R6.

Вывод третий: для регулировки равенства двух пар резисторов в схеме требуются построечные резисторы R7 ( он уже установлен! ) и R12 ( его надо установить в схему ).

И вывод четвёртый: резисторы R8 и R9 для плавной регулировки выходного напряжения должны быть многооборотными линейными!

Рис.4. Схема принципиальная электрическая со всеми дополнениями. Основные дополнения показаны красным цветом.
Рис.4. Схема принципиальная электрическая со всеми дополнениями. Основные дополнения показаны красным цветом.

Пояснение по резисторам R4 и R5, они предназначены для уравнивания диапазонов регулировки напряжений в двух стабилизаторах ( по минимальному выходному напряжению ).

Список радиоэлементов:

DA1 - LM317T на радиаторе;

DA2 - LM337T на радиаторе;

VD1, VD2 - любой диодный мост на 3 … 5 Ампер;

VD3, VD4, VD5, VD6 – любые диоды ( 1N4001 … 1N4007 );

VD7 - любой красный светодиод;

VD8 - любой диодный мост на 0,5А;

С1, С2 - 330 нФ;

С9, С10 - 100 нФ;

С3, С4 - 2200 мкФ 35 … 50 В;

С5, С6 - 10 … 47 мкФ 25В;

С7, С8, С11 - 470 мкФ 25В;

R1, R2 -7,5 кОм;

R3 - 100;

R4, R5 - 500 многооборотный подстроечный;

R6 - 130;

R7 - 50 многооборотный подстроечный;

R8, R9 - 2 кОм, многооборотный линейный

на переднюю панель БП;

R10, R11 - 1,5 … 10 кОм;

Rдоп - номинал зависит от тока светодиода;

V/A1, V/A2 - китайские вольт-амперметры;

FU1 - 1A с держателем;

FU2, FU3 - 3А с держателем;

SB1 - сетевой кнопочный с фиксацией;

SB2 - кнопочный с фиксацией на 6 … 16А;

SB3 - кнопочный с фиксацией на две группы;

TR1 - трансформатор силовой

обмотки ~15B 2А, ~15B 2А, ~ 5 … 7B 0,2А.

Вот все данные для проведения окончательных испытаний блока питания, которые после обработки будут приведены в четвёртой части.

Если материал понравился, и Вы нашли в нём полезное для себя не посчитайте за труд и оставьте свой отзыв! Очень буду рад прочитать Ваши комментарии.

Чаще заходите на мой канал, подписывайтесь! Информация учебного и познавательного характера будет регулярно пополняться!

Желаю Всем читателям здоровья и успехов в творчестве!!!