Добавить в корзинуПозвонить
Найти в Дзене
В поисках себя

Основные роли ведущего тренинговых групп

Ведущий тренинговой группы должен иметь определенную психологическую подготовку для осуществления и разработки тренинговой программы соответствующей её цели. Для эффективного ведения тренинга ведущий занимает необходимую роль в тренинговой группе исходя из её индивидуальных структуры и свойств, а также положительно влияющую на ход событий определенной тематики тренингов. Вопросом классификации видов роли ведущего занимались такие психологи как И. Ялом, С. Кратохвил, Т. Высокинский-Гонсер. Ялом выделил 2 вида роли ведущего: · Технического эксперта · Эталонного участника Технический эксперт максимально применяет свои профессиональные знания и навыки для достижения психотерапевтического эффекта, применяя различные методики, имеющиеся в его арсенале. Эталонный участник не занимает главенствующую роль в группе, тем самым в быстром темпе добивается уважения и сплочённости группы, являясь её равноправной частью с другими участниками. С. Кратохвил выделил 5 вида роли ведущего: · Активный руков

Ведущий тренинговой группы должен иметь определенную психологическую подготовку для осуществления и разработки тренинговой программы соответствующей её цели.

Для эффективного ведения тренинга ведущий занимает необходимую роль в тренинговой группе исходя из её индивидуальных структуры и свойств, а также положительно влияющую на ход событий определенной тематики тренингов.

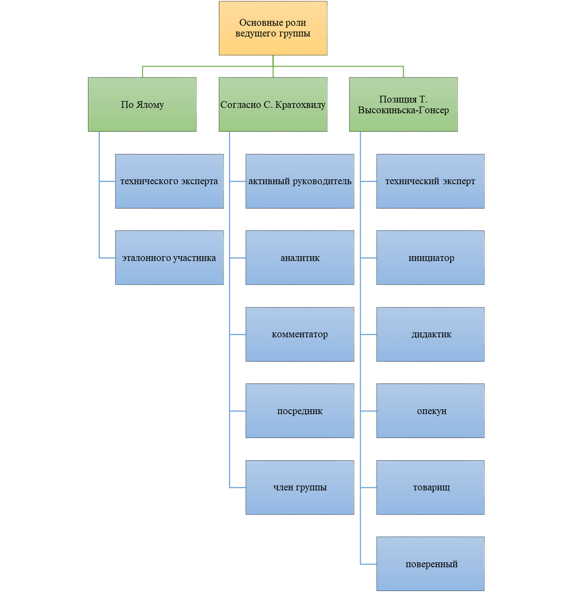
Вопросом классификации видов роли ведущего занимались такие психологи как И. Ялом, С. Кратохвил, Т. Высокинский-Гонсер.

Ялом выделил 2 вида роли ведущего:

· Технического эксперта

· Эталонного участника

Технический эксперт максимально применяет свои профессиональные знания и навыки для достижения психотерапевтического эффекта, применяя различные методики, имеющиеся в его арсенале.

Эталонный участник не занимает главенствующую роль в группе, тем самым в быстром темпе добивается уважения и сплочённости группы, являясь её равноправной частью с другими участниками.

С. Кратохвил выделил 5 вида роли ведущего:

· Активный руководитель

· Аналитик

· Комментатор

· Посредник

· Член группы

Активный руководитель является как бы инструктором для участников. Определяет цель и план психотерапевтического занятия, обучает разным навыкам членов группы.

Аналитик занимает нейтральную позицию, собирая необходимую информацию. Но это способствует инфантильности и открытым чувствам участника, их раскрытию.

Комментатор не направляет группу так же как и аналитик, давая ей развиваться самостоятельно. Он дает лишь свои комментарии на происходящие события, вызывая у группы порой агрессии, но цель комментатора является показать истинный смысл группового взаимодействия и групповых процессов.

Посредник воспринимается группой как эксперт. Но в отличии от него, он не навязывает решения группе, хоть и порой участвует, и направляет в нужное русло групповые процессы. Посредник делает это лишь в необходимых случаях.

Член группы, как и другие участники показывает свои истинные чувства и переживания, показывая на своем примере психотерапевтических эффект, но при этом он не может контролировать группу, что может привести к неправильному её развитию.

Т. Высокинский-Гонсер выделил 6 вида роли ведущего:

· Технический эксперт

· Инициатор

· Дидактик

· Опекун

· Товарищ

· Поверенный

Среди других подходов к ролям и поведенческим характеристикам ведущих тренинговых групп можно выделить позицию Т. Высокиньска-Гонсер (1990), которая достаточно подробно анализирует двойственные критерии поведения группового психотерапевта, относящиеся в двум основным аспектам его деятельности:

- директивность – недирективность

- определенность – неопределенность высказываний

- степень активности

- анонимность (самораскрытие)

Технический эксперт – недирективен, неопределенность высказываний, неактивен, неанонимен.

Инициатор – директивен, определенность высказываний, активен, анонимен.

Дидактик – недерективен, определенность высказываний, активен, неанонимен.

Опекун – директивен, неопределенность высказываний, активен, анонимен.

Товарищ – недирективен, неопределенность высказываний, неактивен, анонимен.

Поверенный – директивен, неопределенность высказываний, активен, неанонимен.