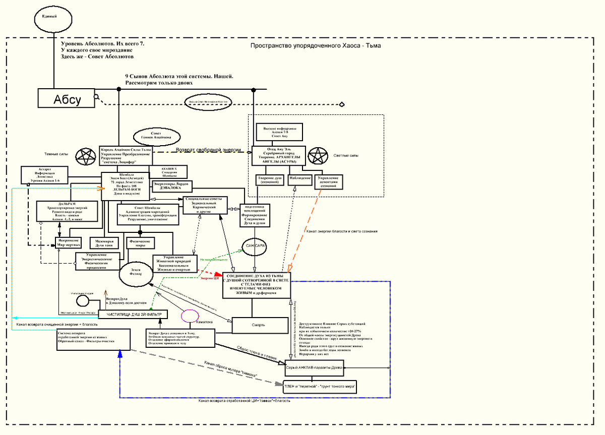
Крупнее. Здесь нарисовано далеко не все. Все нарисовать...а возможно ли? Только основные энергопути применительно к человеку. Здесь например я не стал рисовать миры остальных сыновей Абсу. Но: нулевой канал возврата энергии у всех сынов Абсу - общий, стрелочка уходит к Амаймону. Он тут не показан для города Ану, но у сынов Ану на их уровне - канализация общая... Энергию для всех генерирует система "Люцифер", нет не для жизни того же Ану, а для энергоснабжения городов сынов Абсу. Без Темного Короля они просто останутся без света. Возврат энергий от душ - к Асмодею. А вообще - у кого какой Исток, туда идет и Сток. Так Сток Абсолютов будет к Единому. ну и так далее. Закон подобия везде один. уровни разные. Не показаны галактики, не отражен метагалактический совет, не отражены многие другие важные службы, как вспомогательные так и основные. Также тут еще есть некоторые упущения.. Так например в Камалоку иногда попадают с Чистилищ, а с Камалоки можно и в утиль уйти. Вернее в поглощение
Записки из Шамбалы-93. ООО "Люцифер": попытка нарисовать устройство Миров.
15 сентября 202115 сен 2021
672
1 мин
