Добавить в корзинуПозвонить
Найти в Дзене
Динис Хайбуллин

Проделенная работа. 9 сентября

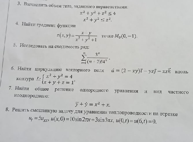
Сегодня разобрали билет по математическому анализу, а конкретно 3,6 и 7 задачи (фото задание прикрепил).
3 задание на вычисление тройного интеграла, хорошо описан весь процесс здесь http://mathprofi.ru/troinye_integraly.html
6 задание на циркуляцию векторного поля. Информацию можно посмотреть здесь http://www.mathprofi.ru/krivolineinye_integraly.html
а примеры решения на эту тему тут http://www.kvadromir.com/kuznecov_vector_analiz_12.html
7 задание по теме линейные дифференциальные уравнения высших порядков, достаточно простое. разобраться в них поможет http://www.mathprofi.ru/linejnye_diffury_vysshih_porj..
это хороший калькулятор для решения дифференциальных уравнений https://mathdf.com/dif/ru/
Так же приняли в работу задачи по теории управления.
Обращайтесь по всем предметам, проконсультируем так, что все будет понятно)
Обнял, заплакал

Сегодня разобрали билет по математическому анализу, а конкретно 3,6 и 7 задачи (фото задание прикрепил).
3 задание на вычисление тройного интеграла, хорошо описан весь процесс здесь
http://mathprofi.ru/troinye_integraly.html
6 задание на циркуляцию векторного поля. Информацию можно посмотреть здесь
http://www.mathprofi.ru/krivolineinye_integraly.html
а примеры решения на эту тему тут
http://www.kvadromir.com/kuznecov_vector_analiz_12.html
7 задание по теме линейные дифференциальные уравнения высших порядков, достаточно простое. разобраться в них поможет
http://www.mathprofi.ru/linejnye_diffury_vysshih_porj..
это хороший калькулятор для решения дифференциальных уравнений
https://mathdf.com/dif/ru/

Так же приняли в работу задачи по теории управления.

Обращайтесь по всем предметам, проконсультируем так, что все будет понятно)
Обнял, заплакал