Добавить в корзинуПозвонить
Найти в Дзене

Лабораторный генератор импульсов.

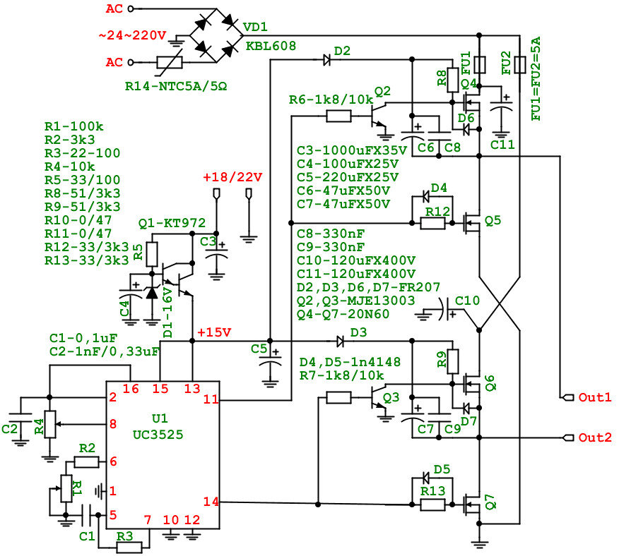
Генератор был спроектирован для использования в нем минимального количества общедоступных электронных компонентов, с хорошей повторяемостью и достаточной надежностью. Схема 1 Вариант генератора  выше на схеме собран на базе широко распространенного шим-контроллера UC3525 (U1), который управляет мостовой схемой на полевых транзисторах Q4-Q7. Если нижние ключи каждого из полумостов, работающих в противофазе, управляются непосредственно выходами микросхемы 11/14 U2, то в качестве драйверов верхнего плеча применены бустрепные каскады на транзисторах Q2, Q3. Такие каскады широко используются в большинстве современных микросхемных драйверов и достаточно хорошо описаны в литературе, посвященной силовой электронике. Входное напряжение переменное или постоянное (~24~220В/30-320В), подающееся на вход диодного моста (или минуя его в случае подачи постоянного напряжения), питает силовую часть схемы. Для предотвращения большого стартового тока в разрыв цепи питания включен термистор Vr1 (5A/5Ohm)
Оглавление

Генератор был спроектирован для использования в нем минимального количества общедоступных электронных компонентов, с хорошей повторяемостью и достаточной надежностью.

Схема 1

Вариант генератора  выше на схеме собран на базе широко распространенного шим-контроллера UC3525 (U1), который управляет мостовой схемой на полевых транзисторах Q4-Q7. Если нижние ключи каждого из полумостов, работающих в противофазе, управляются непосредственно выходами микросхемы 11/14 U2, то в качестве драйверов верхнего плеча применены бустрепные каскады на транзисторах Q2, Q3. Такие каскады широко используются в большинстве современных микросхемных драйверов и достаточно хорошо описаны в литературе, посвященной силовой электронике. Входное напряжение переменное или постоянное (~24~220В/30-320В), подающееся на вход диодного моста (или минуя его в случае подачи постоянного напряжения), питает силовую часть схемы.

Для предотвращения большого стартового тока в разрыв цепи питания включен термистор Vr1 (5A/5Ohm). Управляющая часть схемы запитана может быть запитана от любого источника с выходным напряжением +15/+25В и током от 0,5А. Параметрический стабилизатор напряжения на транзисторе Q1 может иметь выходное напряжение от +9 до +18В (в зависимости от типа применяемых силовых ключей, например), но в ряде случаев можно обойтись и без этого стабилизатора, если внешний источник питания с необходимыми параметрами уже стабилизирован. Микросхема UC3525 была выбрана не случайно, - способность генерации импульсной последовательности от нескольких десятков герц до 500кГц и достаточно мощные выходы (0,5А). По крайней микросхемы TL494 не смогли функционировать при частоте менее 250Гц в двухтактном режиме (в однотактном - без проблем) - происходил сбой в работе внутренней логики и последовательность импульсов, а так же их длительность становились хаотичными.

Регулировка частоты импульсной последовательности производится переменным резистором R1, регулировка длительности импульсов осуществляется с помощью R4. Начальная длительность "мертвого времени" устанавливается резистором R3.

Схема 2

-2

Генератор, показанный на этой схеме, является полным аналогом предыдущей схемы и практически не имеет схемных отличий. Однако, отечественная микросхема К1156ЕУ2 (полный аналог UC3825), примененная в этом генераторе, способна работать на более высоких частотах (практически до 1МГц), выходные каскады имеют большую нагрузочную способность (до 1,5А). Кроме того, она имеет несущественное различие в цоколевке по сравнению с UC3525. Так, "тактовый" конденсатор соединен с выводом 6 (5 - у микросхемы 3525), времязадающий резистор соединен с выводом 5 (6 - у микросхемы 3525). Если вывод 9 микросхемы UC3525 - это выход усилителя ошибки, то в микросхеме UC3825 этот вывод выполняет функции входа "токового" ограничителя. Впрочем, все подробности - в даташите на эти микросхемы.

Стоит отметить, однако, что К1156ЕУ2 менее устойчива в работе частотах мене 200Гц и требует более тщательной компоновки и обязательной блокировки ее цепей питания конденсаторами относительно большой емкости. При игнорировании этих условий, может быть нарушена плавность регулировки длительности импульсов вблизи их временного максимума. Описанная особенность проявлялась, однако, лишь при сборке на макетной плате. После сборки генератора на печатной плате эта проблема не проявлялась.

Обе схемы легко масштабируются по мощности путем применения либо более мощных транзисторов либо путем их параллельного включения (для каждого из ключей), а так же изменением напряжения питания силовых ключей. Все силовые компоненты желательно "посадить" на радиаторы. До мощности 100Вт использовались радиаторы с клейкой основой, предназначенные для установки на микросхемы памяти в видеокартах (выходные ключи и транзистор стабилизатора). В течении получаса работы с частотой 10кГц с максимальной длительностью выходных импульсов, при напряжении питания ключей (использовались транзисторы 31N20) +28В на нагрузку около 100Вт (две последовательно соединенные лампы 12В/50Вт), температура силовых ключей не превышала 35 градусов Цельсия.

Для построения приведенных выше схем использовались готовые схемные решения, перепроверенные и дополненные при макетировании. Для схем генераторов были разработаны и изготовлены печатные платы.

Платы первого варианта схемы генератора:

-3
-4

Платы для второй схемы:

-5
-6

Обе схемы проверялись в работе на частотах от 40Гц до 200кГц с различными активными и индуктивными нагрузками (до 100Вт), при постоянных входных напряжениях питания от 23 до 100В, с выходными транзисторами IRFZ46, IRF1407, IRF3710, IRF540, IRF4427, 31N20, IRF3205. Вместо биполярных транзисторов Q2, Q3 рекомендуется установка (особенно для работы на частотах свыше 1кГц) полевых транзисторов, таких как IRF630, IRF720 и подобных с током от 2А и рабочим напряжением от 350В. В этом случае номинал резистора R7 может варьироваться от 47Ом (свыше 500Гц) до 1к.

Номиналы компонентов указанные через слэш - для частот свыше 1кГц/для частот до 1кГц кроме резисторов R10, R11, не указанных в принципиальной схеме, но для которых есть установочные места на платах, - вместо этих резисторов можно установить перемычки.

Генераторы не требуют настройки и при безошибочном монтаже и исправных компонентах начинают работать сразу после подачи питания на схему управления и выходные транзисторы. Требуемый диапазон частот определяется емкостью конденсатора С1. Номиналы компонентов и позиции для обеих схем - одинаковые.

Собранные платы генераторов:

-7

#генератор импульсов