Найти в Дзене

Записки из Шамбалы-91. Серый анклав Древа Бытия.

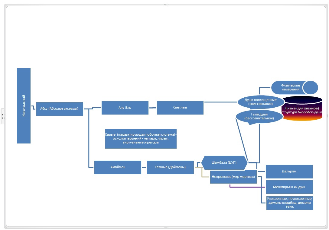
Опять же, придется пойти издалека. Я категорически ненавижу рассуждения многих современных магов, которые кроме астрального, ну в лучшем случае ментального тела ничего другого видеть не хотят и не могут, в силу этого. И вот выкинув из триединой структуры тела духа в своей голове - размышляют на тему астральной душевности. Многие - выше а вернее глубже копнуть - даже не пытаются. Тут надо сделать некоторое отступление: Некоторые меня упрекают, мол - они атеисты, им не надо. Или мол глумимся над старыми религиями..Нет..вы не глумитесь, вы насмехаетесь, а зерно истины есть и там, надо хорошенько только над писаниями поглумиться, (в старославянском слово глумиться - означает изучать и думать, сопоставлять) Да можно рассматривать энергетические тела и как уровни сознания, а можно и буквально. Когда то я это уже делал в цикле статей по энергетической паразитологии (редакция 19го года). Я сознательно не хочу сейчас разбирать схематику энергоструктуры...но койчто сделать придется. А именно - н

Опять же, придется пойти издалека. Я категорически ненавижу рассуждения многих современных магов, которые кроме астрального, ну в лучшем случае ментального тела ничего другого видеть не хотят и не могут, в силу этого. И вот выкинув из триединой структуры тела духа в своей голове - размышляют на тему астральной душевности. Многие - выше а вернее глубже копнуть - даже не пытаются.

Тут надо сделать некоторое отступление: Некоторые меня упрекают, мол - они атеисты, им не надо. Или мол глумимся над старыми религиями..Нет..вы не глумитесь, вы насмехаетесь, а зерно истины есть и там, надо хорошенько только над писаниями поглумиться, (в старославянском слово глумиться - означает изучать и думать, сопоставлять)

Да можно рассматривать энергетические тела и как уровни сознания, а можно и буквально. Когда то я это уже делал в цикле статей по энергетической паразитологии (редакция 19го года).

Я сознательно не хочу сейчас разбирать схематику энергоструктуры...но койчто сделать придется.

-2

А именно - напомнить, что это общая классификация. Каузал и глубже вширь - они там еще состоять могут из некоторого количества "подтел". Зависит от природы сущности воплощенной.

-3

Здесь на картинке входящие и исходящие каналы не очень правильно показаны, количественно. Сверху заходит от 1 до 6 "фаз", Выходят в верх - 2 канала, снизу - 2 канала входящие снизу, 1 уходит вниз. У всех из рода хомосапиенс. Количество верхних "проводов" входящих - зависит от природы сущего воплощенного. Развить какие то дополнительные - невозможно. Это зависит от положения и статуса\места Духа Воплощенного в системе мирозданий.

Ну так вот, вся энергоинформационная структура в какой то степени является сложным электронновычислительным комплексом, внутри которого генерируются множества энергий, необходимых для работы систем тела, функционирования сознания, бессознательного...для того что жизнью собственно и именуется. Но вместе с тем - когда по каким то причинам проток энергий нарушен, каналы засорены - то там образуются шлам и серая энергии. Часть этой энергии сливается вниз вместе с обратным потоком, часть застревает, постепенно накапливаясь в энергоструктуре, засоряя каналы, блокируя чакры. И нарушая работу механизма в целом. Это если сильно упрощать. В грязи этой - со временем образуются "глисты астральные", лярвы, черви, из энергии переживаний, сильных эмоций, различные мыслеформы и т.п., и вот часть этой гадости, обладающей каким то примитивным мышлением, сливается в обратный сток. Бактерии, вирусы сознания человеческого - мыслеформы...простейшие и посложнее. в том числе души если их можно так назвать - тех обновляющихся бактерий что живут внутри физического тела и составляют микрофлору. И все это уходит в обратный сток. И там заводится серая жизнь.. Такие себе - крысы серые...грызуны. Они поедают лярв порождаемых человеком, отходы, мусор...и стены мироздания иногда..межмирную ткань обгрызают.

-4

Но это еще полбеды. Хуже бывает другое.

В силу тех или иных религиозных убеждений или убеждений иной природы, иногда после смерти тела несколько нарушается процесс преобразования тонких тел духа-души для дальнейшего пути по системе.

-5

В норме эфирное тело, значительная часть астрального и некоторая часть ментального духу становятся не нужны примерно после 40-49 дня. Он их как бы должен поглотить, либо откинуть плевла и уйти дальше. Дух уходит с опытом в Тьму - ошметки преобразуются в чистилище в нейтральную энергию и отдаются в Свет. Но бывают сбои. К примеру случай когда дух погиб раньше тела. Тогда убирать за собой мусор просто некому, дворники из некромира есть, но...порой ленятся, или не успевают. У верующих в силу особенностей традиций это наблюдается чаще всего. И вот этот человеческий костюмчик, называемый некоторыми "душой", хотя это фантом души, а не душа., осколок, иногда сохраняет остаточную стабильность, аккумулятор там остается целым, хоть и потраченным..Там есть некоторые чувства, там есть остаточный ум того кто жил..его память, некоторые следы знаний прижизненных..Но матрицы жизни в воплощении, что была в телах выше - там нету. Воплощать - нельзя. Урод получится при рождении, мутант. А от утилизации они иногда уходят. И составляют вот этот пресловутый анклав серых. Они и душой кою можно было бы в некрополь отправить - не являются...их там сожрут просто...выше отправить - сгорят. Казнить - да вроде не за что... Иногда их трансформируют в мелких бесов, в номерных составляющих легионы Дальрам и в меньшей степени Лельрам - младшего и старшего царств Тьмы. Происходит то что описано в статье Асмодея, процитирую картинкой.

-6

Но увы, происходит не со всеми. Кто то из них в силу остатков мышления - не хочет этого. Сбегают. Образуя если можно так выразиться - серый анклав. Прослойку между тьмой-светом. Становятся свободно-паразитирующими. Насколько это вредно для древа жизни с мирами на нем? Ну это фильтрующая энергии прослойка. Примерно как и некрополис. Но в силу местных особенностей они бывают непокорны, тогда их просто уничтожают. Как говорится - голод не тетка. Проблемы происходят не в результате их присутствия как такового, а когда их количество начинает превышать допустимый для системы процент по массе. Биоэнергомасса это. от 20 до 27% разрешенные рамки. Если держится в этом диапазоне - то тех ошметков и мусора который образуется от работы систем - им вполне хватает. Но если их вдруг становится слишком много - то они начинают наглеть от голода. И нападать на тех кто живет. Кстати сейчас этот процент равен 38, на текущий момент. Многовато. Но уже лучше. По состоянию на 1999 год количество было около 48-49%. От значительного количества удалось уже избавится.

Чем они опасны для живущих - во первых тем что поглощая мусор они поглощают и жизненую ЦИ, сокращая срок жизни души в теле. Во вторых - для того чтоб Ци им доставалось побольше - они сеют чувственно-ментальные вирусы и лярвы в сознание живущего. Оттуда кстати многие ченнелеры берутся. Некоторые маги оттуда берутся, особенно имеющие в основе знания разных книжных учений. Плюс это рост различных культов и сект, как правило деструктивных. Плюс это рост количества психоэнерговампиров в обществе. Плюс это внушение всяких страхов, ужасов, фейков людям, причем страхов и ужасов основанных на теориях заговоров, кинофильмах и прочих. Слухах, сплетнях. еще там оседают фантомы-мыслеформы от энергии поклонения кумирам, как религиозным, так и общественным, политическим и другим.. Фантомно-иллюзорные "лярвы". Это что касается людей.

Что касается Древа Бытия, Древа Жизни или Древа Миров - то все эти серые крысы, если создается их значительный избыток, нарушают естественное развитие мирового древа. Начинают все страдать. И светлые и темные. Во первых недостаточный возврат прокачиваемой энергии. Утечки. Во вторых разрушение энергоинформационных матриц, возникновение нелегальных дырок в разных пространствах. конечно не все это работа этих кроликов серых..и крысок...но когда их много - это чревато.

И третья проблема здесь - переизбыток невозможно убрать разом. Святоместо пустоты не терпит. Если убрать много и разом - будет слишком большая смертность во всех мирозданиях, ибо возникает энергетический вакуум.. Наконец - ну...не будем оправдыватся, когда происходит массовое отключение живого от энергоинформационки - то происходят скачки тока, пробои, и вот эти пробои порой сокращают обьем серого, буквально его сжигая в тлен, и в то же время дают некоторый процент свободной энергии, коей можно заполнить образованную пустоту и создать еще и новые души, хоть и в меньшем количестве, да с большим качеством. Искусство управления требует жертв. А как так получилось что допустили иерархи что столько накопилось - а это дань гибели нашей древней цивилизации, не только в физике но сперва в мире духовном. Не было стабильности управления длительный срок, около 3000 лет. Да...есть те кому это не нравится...Но вот...дилемма вагонетки, что лучше - допустить чтоб произошел локальный теракт, или позволить разрушится всей вселенной и самим заодно скончатся вместе с силами света? Я имею в виду духовный конец.

Обитает все это хозяйство в основном в эфирно-астральном поле и в подуровнях оных. Если конечно не нанято на полезные работы. Плюс это 10% того, что называют церковники "беснованием и одержимостью", остальные 90 - это глюки психики. Кстати именно эти серые тваренции и не очень любят то что зовется святой водой. Она их немного разрушает, потому что имеет некротическую пропитку. Но там скорее - не то что разрушает - а она у них конвульсии вызывает и "припадки". Опьянение такое себе. В больших количествах может и добить. Так точнее. Плюс чисто как энергия воды - она размывает их и без того рыхлую энергетику.

По сути это мытари, големы, некоторые упыри..и т.п. И вот именно с ними идет уже довольно долгая борьба и у сил света и у сил тьмы. Каждая система борется по своему. А для темных сил - эти серые сущи - деликатес, примерно как тараканы для некоторых народов азиатских. Несмотря на то что темные и так получают энергию из Истока, коим является для нас Амаймон, а для легиона и его офицеров - Исток - Иерарх системы к коей легионы принадлежат, бывают конечно иные вариации..но примерно так... Также иногда к "серым" присоединяются черти и бесы разных цитаделей, сбежавшие по каким то убеждениям от своего Иерарха. Некоторые из таких нелегалов их порой этих серяков специально культивируют. Поедая по мере образования и собственного голода. Честно это локальное стихийное бедствие древа жизни. Жуки-древоточцы и короеды, туды его в качель...Крыс и кроликов разводят..жучков, паучков..тараканов.. угу.

Из серой этой массы если очистить ее от этой полужизни и энергозомбарей - можно кучу полезностей сделать..Цемент например, для стен мирозданий, Разные препараты, удобрения, ядохимикаты...Но и процент отходов велик. Мало кто у нас этим занимается. Но кто у нас стройматериалы делает - те копаются, добывают ресурсы из сырья. Около 6 иерархов такой добычей промышляют. Например мои два отряда роются, у Асмодея есть такие добытчики, у Мурмуса, у Хаагенти, еще у некоторых. Тем снижается количество неперерабатываемого мусора, и весьма значительно. Серую массу образуют распавшиеся и перегнившие серые сущности. Такой себе аналог грунтов и горных пород.

Иерархии никакой в их анклаве нету. Вот вообще никакой. Если конечно не присоединится какой нибудь буйный беглец из какойто цитадели. Он и будет местным вожаком, коему будут зомбаки подносить дань на корм. Впрочем и легальные ставленники бывают тоже.

Именно серый анклав в виду названых особенностей чаще всего и откликается на зов и ритуалы всяких там иллюминатов, массонов и прочих. И да они могут корчить из себя - НАС и даже представителей Света. Ибо люди истинным знанием практически не владеют и принимают их завлекухи за чистую монету. Вот им и душу можно продать, только не нужно..и жертвы они всякие принимают охотно...всяких энергий особенно...но нам это в текущий момент не особо нужно, скорее мешает. Нам удельную массу сокращать надо. А избыток серого - тормозит развитие душ, помимо прочего. Они больше всего заинтересованы в том чтоб разумное становилось безумным.

Хорошая защита от них - некоторые мантры, особенно мантры Шиве. Некоторые знаки, например известный всем правосторонний знак Коловрат, знак "Черное солнце", причем если первый их отпугивает, то второй их сжигает и отдает часть их энергии в очищенном виде и нам и носящему знак. Еще как ни странно было бы - пентакли, как прямая пентаграмма так и перевернутая. И даже 6-8 конечные кресты без каких либо дополнительных образков на них. ибо сам по себе крест - он их гоняет, ибо это во первых старый славянский оберег, а во вторых знак шестиконечного креста, только без перекладин по диагонали а с двумя равными горизонталями по длине - это одна из литер диантрического проязыка. Ныне это известно как двойной типографский крестик. Ну еще от них помогают наши шамболовские защиты и местные "мантии тьмы и спецовки"

На этом пожалуй все по данной теме. Да, приведенные блок-схемы являются упрощенными. Не отражены внутренние взаимоотношения между светлым темным и серым. Просто это надо сложнее рисовать.