Найти в Дзене

Усилитель звука на транзисторах.

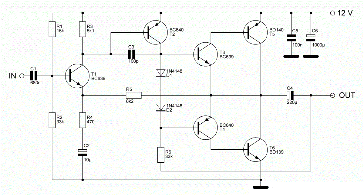
Транзисторные усилители, несмотря на появление более современных микросхемных, не потеряли свой актуальности. Достать микросхему бывает, порой, не так легко, а вот транзисторы можно выпаять практически из любого электронного устройства, именно поэтому у заядлых радиолюбителей иногда накапливаются горы этих деталей. Для того, чтобы найти им применение предлагаю к сборке незатейливый транзисторный усилитель мощности, сборку которого осилит даже начинающий. Схема Схема состоит из 6-ти транзисторов и может развивать мощность до 3-х ватт при питании напряжением 12 вольт. Этой мощности хватит для озвучивания небольшой комнаты или рабочего места. Транзисторы Т5 и Т6 на схеме образуют выходной каскад, на их место можно поставить широко распространённые отечественные аналоги КТ814 и КТ815. Конденсатор С4, который подключается к коллекторам выходных транзисторов, отделяет постоянную составляющую сигнала на выходе, именно поэтому данный усилитель можно использовать без платы защиты акустических с
Оглавление

Транзисторные усилители, несмотря на появление более современных микросхемных, не потеряли свой актуальности. Достать микросхему бывает, порой, не так легко, а вот транзисторы можно выпаять практически из любого электронного устройства, именно поэтому у заядлых радиолюбителей иногда накапливаются горы этих деталей. Для того, чтобы найти им применение предлагаю к сборке незатейливый транзисторный усилитель мощности, сборку которого осилит даже начинающий.

Схема

-2

Схема состоит из 6-ти транзисторов и может развивать мощность до 3-х ватт при питании напряжением 12 вольт. Этой мощности хватит для озвучивания небольшой комнаты или рабочего места. Транзисторы Т5 и Т6 на схеме образуют выходной каскад, на их место можно поставить широко распространённые отечественные аналоги КТ814 и КТ815. Конденсатор С4, который подключается к коллекторам выходных транзисторов, отделяет постоянную составляющую сигнала на выходе, именно поэтому данный усилитель можно использовать без платы защиты акустических систем. Даже если усилитель в процессе работы выйдет из строя и на выходе появится постоянное напряжение, оно не пройдёт дальше этого конденсатора и динамики акустической системы останутся целы. Разделительный конденсатор С1 на входе лучше применить плёночный, но если такого нет под рукой, подойдёт и керамический. Аналогом диодов D1 и D2 в данной схеме являются 1N4007 или отечественные КД522. Динамик можно использовать сопротивлением 4 -16 Ом, чем ниже его сопротивление, тем большую мощность будет развивать схема.

Сборка усилителя

Собирается схема на печатной плате размерами 50х40 мм. После травления и удаления тонера с платы сверлятся отверстия, лучше всего использовать сверло 0,8 - 1 мм, а для отверстий под выходные транзисторы и клеммник 1,2 мм.

-3

После сверления отверстий желательно залудить все дорожки, тем самым уменьшить их сопротивление и защитить медь от окисления. Затем впаиваются мелкие детали – резисторы, диоды, после чего выходные транзисторы, клеммник, конденсаторы. Согласно схеме, коллекторы выходных транзисторов должны соединяться, на данной плате это соединение происходит путём замыкания «спинок» транзисторов проволокой или радиатором, если он используется. Радиатор требуется ставить в том случае, если схема нагружена на динамик сопротивлением 4 Ома, или если на вход подаётся сигнал большой громкости. В остальных же случаях выходные транзисторы почти не нагреваются и не требуют дополнительного охлаждения.

-4
-5

После сборки обязательно нужно смыть остатки флюса с дорожек, проверить плату на наличие ошибок сборки или замыканий между соседними дорожками.

Настройка и испытания усилителя

После завершения сборки можно подавать питание на плату усилителя. В разрыв одного из питающих проводов нужно включить амперметр, для контроля потребляемого тока. Подаём питание и смотрим на показания амперметра, без подачи на вход сигнала усилитель должен потреблять примерно 15-20 мА. Ток покоя задаётся резистором R6, для его увеличения нужно уменьшить сопротивление этого резистора. Слишком сильно поднимать ток покоя не следует, т.к. увеличится выделение тепла на выходных транзисторах. Если ток покоя в норме, можно подавать на вход сигнал, например, музыку с компьютера, телефона или плеера, подключать на выход динамик и приступать к прослушиванию.

Хоть усилитель и прост в исполнении, он обеспечивает весьма приемлемое качество звука. Для воспроизведения одновременно двух каналов, левого и правого, схему нужно собрать дважды. Обратите внимание, что если источник сигнала находится далеко от платы, подключать его нужно экранированным проводом, иначе не избежать помех и наводок.

Таким образом, данный усилитель получился полностью универсальным благодаря небольшому потреблению тока и компактным размерам платы. Его можно использовать как в составе компьютерных колонок, так и при создании небольшого стационарного музыкального центра.

-6

#усилитель звука #усилитель на транзисторах