Добавить в корзинуПозвонить
Найти в Дзене

Простая портативная КВ ЧМ радиостанция РК-Р01. Часть 5. Доработки: стабилизация частоты и увеличение мощности передатчика.

В этой и последующей статьях приводится пошаговое описание одного из возможных вариантов некоторых доработок портативной радиостанции РК-Р01, первоначально собранной из радиоконструктора от "РадиоКОТструктора". Каждая из доработок независима от остальных. Доработки могут быть выполнены как по отдельности, так и все вместе. Доработка 1. Замена генератора несущей частоты передатчика на схему с кварцевой стабилизацией. Цели доработки: Что потребуется помимо инструментов: Шаг 1. Выпаиваем с платы радиостанции детали генератора несущей частоты, отмеченные на схеме красным цветом, а именно: Шаг 2. Детали, отмеченные на схеме синим цветом нужно будет перенести на обратную сторону печатной платы радиостанции, высвободив ещё немного свободного места на плате. Это относящиеся к усилителю мощности передатчика следующие радиодетали: После выполнения первых двух шагов на печатной плате радиостанции появится место, вполне достаточное для размещения платы нового генератора несущей частоты. Примери
Оглавление

В этой и последующей статьях приводится пошаговое описание одного из возможных вариантов некоторых доработок портативной радиостанции РК-Р01, первоначально собранной из радиоконструктора от "РадиоКОТструктора".

Каждая из доработок независима от остальных.

Доработки могут быть выполнены как по отдельности, так и все вместе.

Доработка 1. Замена генератора несущей частоты передатчика на схему с кварцевой стабилизацией.

Цели доработки:

  • повышение стабильности работы в режиме приёма-передачи
  • отказ от необходимости постоянной донастройки

Что потребуется помимо инструментов:

  • собранная и протестированная плата генератора несущей частоты с частотной модуляцией из предыдущей статьи
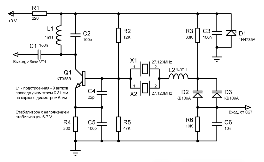
Принципиальная схема генератора несущей частоты с кварцевой стабилизацией и модулятором.
Принципиальная схема генератора несущей частоты с кварцевой стабилизацией и модулятором.
  • четыре отрезка многожильного монтажного провода разных цветов, каждый длиной около 14 см
  • кусочек зачищенного лужёного провода диаметром 0.75 мм и длиной около 8 см для крепления платы генератора
  • однорядный четырёхконтактный разъём (мама) с шагом контактов 2.54 мм для подключения платы генератора
Для доработки потребуются плата генератора несущей частоты, провода, разъём.
Для доработки потребуются плата генератора несущей частоты, провода, разъём.

Шаг 1. Выпаиваем с платы радиостанции детали генератора несущей частоты, отмеченные на схеме красным цветом, а именно:

  • полевой транзистор VT2 ‒ КП307Б
  • катушку индуктивности генератора L5
  • варикап VD3 ‒ КВ109А
  • стабилитрон VD2 ‒ КС162
  • резисторы R5, R7, R8, R10
  • конденсаторы C14, C17, C20, C22, C23, C25
Принципиальная электрическая схема радиостанции РК-Р01. Красным цветом отмечены детали для выпайки, синим - детали, переносимые на сторону печатных проводников.
Принципиальная электрическая схема радиостанции РК-Р01. Красным цветом отмечены детали для выпайки, синим - детали, переносимые на сторону печатных проводников.

Шаг 2. Детали, отмеченные на схеме синим цветом нужно будет перенести на обратную сторону печатной платы радиостанции, высвободив ещё немного свободного места на плате. Это относящиеся к усилителю мощности передатчика следующие радиодетали:

  • резисторы R2, R3
  • конденсатор C4
Перенесённые на обратную сторону печатной платы радиодетали.
Перенесённые на обратную сторону печатной платы радиодетали.

После выполнения первых двух шагов на печатной плате радиостанции появится место, вполне достаточное для размещения платы нового генератора несущей частоты.

Свободное место на плате радиостанции.
Свободное место на плате радиостанции.

Примерим платы радиостанции и генератора несущей частоты друг к другу.

Примерка платы генератора несущей частоты к плате радиостанции.
Примерка платы генератора несущей частоты к плате радиостанции.

Шаг 3. Припаяем к выводам ответной части разъёма для подключения генератора несущей частоты монтажные провода в следующем порядке:

  • Вывод 1 ‒ чёрный ‒ общий провод
  • Вывод 2 ‒ зелёный ‒ выходной сигнал генератора
  • Вывод 3 ‒ красный ‒ плюс источника питания 9 вольт
  • Вывод 4 ‒ белый ‒ входной сигнал, поступающий на модулятор платы генератора

Чтобы уложиться по высоте провода припаиваем как можно ближе к основаниям выводов разъёма, выступающие части выводов (примерно 2 мм) откусываем кусачками.

Разъём с припаянными цветными проводами.
Разъём с припаянными цветными проводами.

Шаг 4. На печатной плате радиостанции, примерно посредине между конденсатором C8 и платой повышающего преобразователя напряжения просверлим отверстие диаметром 4 мм. Так, чтобы оно не задевало печатные проводники платы радиостанции. Через данное отверстие впоследствии будут проходить монтажные провода разъёма на сторону печатных проводников платы радиостанции.

Приложим плату генератора несущей частоты к плате радиостанции. У двух углов платы генератора (со стороны варикапов и со стороны конденсатора C5) наметим и просверлим в плате радиостанции по два отверстия диаметром 0.8 мм. Друг от друга отверстия в каждой паре расположены на расстоянии примерно в 5 мм. Размечать и сверлить их тоже нужно так, чтобы впоследствии проложенные через них проволочные скобки крепления не касались печатных проводников платы радиостанции.

Просверливаем отверстия для проводов и для крепления платы генератора несущей частоты.
Просверливаем отверстия для проводов и для крепления платы генератора несущей частоты.
И ещё пару отверстий с противоположного (по диагонали) угла платы генератора.
И ещё пару отверстий с противоположного (по диагонали) угла платы генератора.

Шаг 5. Пропустив монтажные провода разъёма через просверленное отверстие в плате радиостанции и отрегулировав их длину при подключённой плате генератора (пока не закреплённой) подпаиваем их к соответствующим печатным проводникам платы радиостанции.

  • чёрный ‒ к общему проводу
  • красный ‒ к цепи питания +9 вольт передатчика (после кнопки переключения режимов приёма-передачи)
  • белый ‒ к выходу микрофонного усилителя, конденсатору C27
  • зелёный ‒ к базе транзистора VT1 выходного каскада передатчика
Распайка проводов разъёма к печатным проводникам платы радиостанции.
Распайка проводов разъёма к печатным проводникам платы радиостанции.

Шаг 6. Включив радиостанцию убеждаемся в работоспособности собранной конструкции, при необходимости проводим донастройку.

Шаг 7. Из зачищенного и облуженного кусочка провода диаметром 0.75 мм делаем две П-образные проволочные скобки. Заводим их в просверленные на плате радиостанции пары небольших отверстий и фиксируем с их помощью плату генератора на плате радиостанции. Вполне достаточно припаять верхние стороны скобок к общему экранирующему слою фольги в двух уголках по диагонали платы генератора.

Закреплённая в уголках плата генератора несущей частоты.
Закреплённая в уголках плата генератора несущей частоты.

Доработка 2. Повышение выходной мощности передатчика.

Цели доработки:

  • увеличение максимальной дальности связи

Что потребуется помимо инструментов:

  • транзистор КТ603Б
  • дополнительно подобранный постоянный резистор R2 в цепи базы транзистора
Транзистор КТ603Б и один подобранный резистор потребуются для данной доработки.
Транзистор КТ603Б и один подобранный резистор потребуются для данной доработки.

Про идею данной доработки я впервые узнал в одной из статей на сайте "РадиоКот", где схема и работа данной радиостанции описывались подробно.

А потом о ней же любезно напомнил в комментариях один из читателей статей данного канала, Вариос∀.

Доработка, на первый взгляд, довольно простая ‒ выходной транзистор передатчика VT1 (КТ3117А1) заменяется на более мощный КТ603Б (или КТ608).

После чего подбором включённого в цепь базы транзистора постоянного резистора R2 устанавливаем нужный выходной ток коллектора VT1.

Таким образом можно повысить выходную мощность передатчика с заявленных изначально в радиоконструкторе 50 мВт до 0.5 Вт (максимально допустимая постоянная мощность, рассеивающаяся на коллекторе транзистора).

При подборе резистора нужно не допускать превышения тока коллектора для КТ3117 более 30 мА, а для КТ603 более 50 мА.

Контролировать температуру корпуса транзистора можно простым прикосновением.

Транзистор не должен очень сильно нагреваться.

Если в дальнейших рассуждениях, расчётах или действиях мной где-то была допущена ошибка ‒ большая просьба сообщить об этом в комментариях.

Перед заменой замерил ток коллектора транзистора VT1 (КТ3117А1). Он составил 10 мА при значении сопротивления R2 24 кОм.

После замены транзистора на КТ603Б оставил резистор R2 с тем же сопротивлением 24 кОм.

Ток коллектора транзистора при этом составляет 19-22 мА.

Если поставить R2 с меньшим сопротивлением ‒ я пробовал ‒ транзистор начинает очень сильно нагреваться.

Установленный вместо КТ3117А1 транзистор КТ603Б в выходном каскаде передатчика.
Установленный вместо КТ3117А1 транзистор КТ603Б в выходном каскаде передатчика.

При подключении к выходному каскаду передатчика резистора нагрузки сопротивлением 50 Ом, включённом между общим проводом и точкой соединения L1C2, транзистор греется слабо, чуть заметно.

При отключённой антенне в ходе подстройки сердечника катушки L2 максимальная амплитуда напряжения на резисторе нагрузки сопротивлением 50 Ом для обоих экземпляров радиостанций составила около 5.6 вольт. Измерение проводил осциллографом FNIRSI-1C15. Щуп при этом был подключен в режиме 1:10. Измерения проводились в течение нескольких минут работы схемы, после её "прогрева".

При этом выходная мощность передатчика, рассчитываемая по формуле, взятой отсюда

составила

-16

После отключения резистора нагрузки и подключения раскрытой на все секции антенны максимальная амплитуда напряжения, измеренная тем же способом увеличилась до 10-11 Вольт.

Тестовый стенд подключения осциллографа.
Тестовый стенд подключения осциллографа.

Показания осциллографа.

Показания осциллографа при измерении амплитуды напряжения на выходе передатчика.
Показания осциллографа при измерении амплитуды напряжения на выходе передатчика.

При этом выходной транзистор снова стал ощутимо нагреваться. Судя по тому, что удаётся удержать на его корпусе палец более трёх секунд ориентировочная температура нагрева составляет около 55-60 градусов по Цельсию. (Насколько это допустимо? Или это её нормальный режим работы? Как долго сможет проработать радиостанция в таком режиме? Интересно будет это проверить!).

Но лучше, конечно, для определения температуры нагрева использовать термометр, хотя бы самый простой.

Вполне возможно, что нагрев выходного транзистора связан с недостаточной отдачей мощности от передатчика в антенну радиостанции. Пробовал согласовывать антенну с выходным каскадом радиостанции с помощью подстройки сердечника катушки L1 или укорачивая-удлиняя общий размер телескопической антенны, но каких-то заметных результатов это пока не дало.

Для более точного согласования данной телескопической антенны с радиостанцией или вообще замены её на более подходящую другой конструкции здесь очень пригодился бы прибор для измерения коэффициента стоячей волны (КСВ-метр или SWR-метр). Пока у меня его нет, сейчас этот вопрос решается. И если удастся продвинуться в этом направлении ‒ обязательно напишу об этом дополнительно.

А в следующей статье рассмотрим ещё одну доработку данной радиостанции ‒ генератор вызова.

27 августа 2021 года.

С уважением, Ваш @mp42b.

Предыдущие статьи по теме:

1. Повысить? Можно! Про преобразователь напряжения на микросхеме MC34063 из конструктора

2. Простая портативная КВ ЧМ радиостанция РК-Р01. Из радиоконструктора. От "РадиоКОТструктора". Часть 1. Распаковка, комплектующие, схема, плата, пайка

3. Простая портативная КВ ЧМ радиостанция РК-Р01. Из радиоконструктора. От "РадиоКОТструктора". Часть 2. Первоисточники, антенна, электропитание

4. Простая портативная КВ ЧМ радиостанция РК-Р01. Из радиоконструктора. От "РадиоКОТструктора". Часть 3. Включение и настройка.

5. Простая портативная КВ ЧМ радиостанция РК-Р01. Из радиоконструктора. От "РадиоКОТструктора". Часть 4. Сборка конструкции.

6. Генератор несущей частоты с кварцевой стабилизацией. Для портативной КВ ЧМ радиостанции РК-Р01.

<-- Предыдущая статья | Содержание 2019-2021 | Следующая статья -->

-19

#простые вещи #mp42b #радиосвязь_mp42b

#сделай сам #электроника #электроника для начинающих #радио #радиоконструктор