Добавить в корзинуПозвонить
Найти в Дзене

Кейс продвижения сайта по позициям

Сегодня мы рассмотрим работу над сайтом https://teaworkshop.ru. У данного сайта уже есть неплохая посещаемость около 150 человек в день с поисковых систем. В данной ситуации я разработал стратегию продвижения по позициям что бы укрепить позиции важных категории, и сегодня мы посмотрим как это можно было сделать. Что было сделано над сайтом ? Так как у сайта уже был трафик с поисковых систем мы решили первым делом найти слабые страницы которые были далеко от ТОП 10 и поднять позиции по ключевым словам довольно быстро Было решено не делать аудит сайта и также не внедрять коммерческие факторы так как у сайта с этим уже было все хорошо. Первым мы сделали анализ конкурентов что бы увидеть лидеров ниши и понять почему они в топе. Выявилось несколько конкурентов, которые были успешные и мы строили свою стратегию основываясь на них. 2. Была собранна структура в тематике «Чай Пуэр» и все что относилось к этому виду чая. Структуру собирали на основании конкурентов и баз вида Букварикс. Работая
Оглавление

Сегодня мы рассмотрим работу над сайтом https://teaworkshop.ru. У данного сайта уже есть неплохая посещаемость около 150 человек в день с поисковых систем. В данной ситуации я разработал стратегию продвижения по позициям что бы укрепить позиции важных категории, и сегодня мы посмотрим как это можно было сделать.

Что было сделано над сайтом ?

Так как у сайта уже был трафик с поисковых систем мы решили первым делом найти слабые страницы которые были далеко от ТОП 10 и поднять позиции по ключевым словам довольно быстро

Было решено не делать аудит сайта и также не внедрять коммерческие факторы так как у сайта с этим уже было все хорошо. Первым мы сделали анализ конкурентов что бы увидеть лидеров ниши и понять почему они в топе.

Выявилось несколько конкурентов, которые были успешные и мы строили свою стратегию основываясь на них.

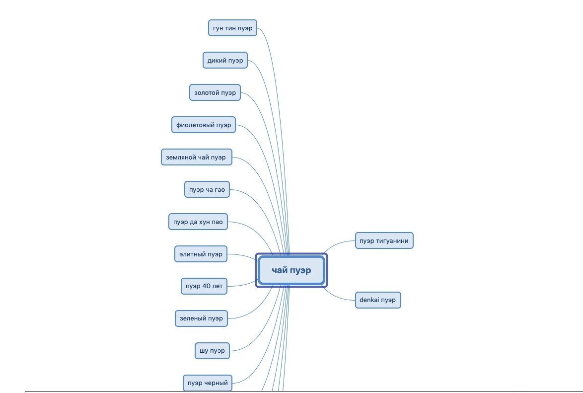
2. Была собранна структура в тематике «Чай Пуэр» и все что относилось к этому виду чая. Структуру собирали на основании конкурентов и баз вида Букварикс.

-2

Работая с этой структурой мы смогли попасть в запросный индекс и на своей страницы ответить лучше всех на запрос пользователя.

3. Настал этап внедрения структуры. Конечно же мы это сделали через плитку тегов.

-3

4. После этого нужно было проработать плотность в активных элементах, так как плотность очень многое решает в Яндексе.

-4

Нужно было в разы увеличить плотность и также увеличить ширину листинга, плотности ключевых слов нам было не достаточно.

5. Далее также продолжали работать с активными элементами и внедрили список LSI слов в плитку тегов и название товаров, в элементы сортировки и прочее.

-5

6. Также закупили мощные ссылки для роста в Google

Теперь результат

После внедрения всех правок результат не заставил себя ждать. Самый главный запрос « Пуэр купить» зашел в топ и достаточно быстро.

-6

Тоже самое было и на категории « Чай улун»

-7

P.S. В Яндексе можно очень хорошо и быстро продвигать страницы за счет оптимизации текстовых элементов. Обращайтесь ко мне за позиционным продвижением вашего сайта.