Добавить в корзинуПозвонить
Найти в Дзене
Endrus Рукожоп ТВ

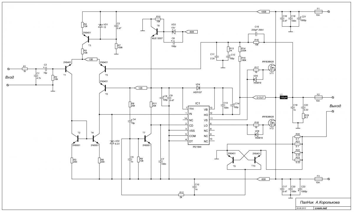
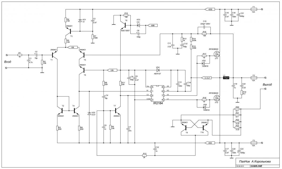
Простой усилитель для сабвуфера 350 Ватт

В этой статье будет рассмотрена конструкция и схема простого, и довольно бюджетного усилителя низкой частоты, - для Сабвуфера. Корпус хотел сделать компактным, и без D-класса тут не обошлось. За основу была взята проверенная и надёжная схема усилителя Алексея Королькова «Палник». Схема простая, при отсутствии ошибок в монтаже заводится с первого раза. Все необходимые компоненты для сборки усилителя были куплены на АлиЭкспресс, так как там они гораздо дешевле чем в радиомагазине. Посылка с деталями шла около месяца, после проверки содержимого я обнаружил что китайцы не доложили 2 транзистора, но это не страшно, так как в запасах были и транзисторы и другие необходимые детали, которых на Али не нашлось. Первым делом был рассчитан силовой трансформатор. Далее намотал необходимое количество витков первичной обмотки, за изолировал лейкопластырем, поверх намотал вторичные обмотки. В итоге у меня получилось 2 первичных и 6 вторичных обмоток (да, Карл, 6 штук, 4 из которых силовые и 2 слабо
Оглавление

В этой статье будет рассмотрена конструкция и схема простого, и довольно бюджетного усилителя низкой частоты, - для Сабвуфера. Корпус хотел сделать компактным, и без D-класса тут не обошлось. За основу была взята проверенная и надёжная схема усилителя Алексея Королькова «Палник». Схема простая, при отсутствии ошибок в монтаже заводится с первого раза.

-2

Все необходимые компоненты для сборки усилителя были куплены на АлиЭкспресс, так как там они гораздо дешевле чем в радиомагазине. Посылка с деталями шла около месяца, после проверки содержимого я обнаружил что китайцы не доложили 2 транзистора, но это не страшно, так как в запасах были и транзисторы и другие необходимые детали, которых на Али не нашлось.

-3

Первым делом был рассчитан силовой трансформатор.

Далее намотал необходимое количество витков первичной обмотки, за изолировал лейкопластырем, поверх намотал вторичные обмотки. В итоге у меня получилось 2 первичных и 6 вторичных обмоток (да, Карл, 6 штук, 4 из которых силовые и 2 слаботочные для питания блока фильтров). Затем зачистил все концы обмоток от лака ножиком и залудил. Проверил правильность намотки и фазировку обмоток с помощью компьютера путём измерения индуктивности каждой.

Намотка трансформатора

-4

Далее намотал силовой дроссель и напоследок изготовил выходной дроссель, без которого усилитель не сможет работать. Его также рассчитывал в программе и мотал на Ш-образном сердечника с зазором.

В качестве прокладки между сердечниками был использован отрезок линолеума необходимой длины.

-5
-6

Сначала на деревянной оправе намотал витки, затем одел на сердечник, все просто!
Проектирование и сборка печатной платы заняли у меня больше всего времени, я решил все элементы усилителя расположить на одной плате, как в заводских усилителях. Сложные элементы замерил штангель-циркулем и нарисовал в программе Sprint-Layot, потом скомпоновал элементы на плате и развел дорожки.

На плате размером 130*200 мм удалось разместить преобразователь напряжения 12-2*55 В, усилитель, фильтр и блок защит.

Далее рисунок платы распечатал на лазерном принтере и перенес горячим утюгом на зачищенную медную поверхность текстолита. Смыл бумагу водой, плату вытравил в подогретом растворе хлорного железа, просверлил отверстия и все, плата готова.

Плата готова
Плата готова

Далее залудил, разместил детали согласно схемы и припаял — тут все просто.

-8
-9
Со стороны дорожек силовые элементы, транзисторы и диоды Шоттки
Со стороны дорожек силовые элементы, транзисторы и диоды Шоттки

Первый раз блок питания запускал путем подачи 12 В не напрямую, а через Токоограничивающий резистор 2 Ома, чтобы ничего не спалить в случае короткого замыкания. ПН завелся не сразу, но не протравленный участок удалось быстро найти и устранить. Запустил, замерил напряжение на выходе: +-48в, -+12 в, все отлично.

Далее подал питание от преобразователя на усилитель, но тоже через резисторы 100 Ом в каждом плече, подключил динамик, включил. Ура! Завелся! Осталось только настроить защиту усилителя.

Система защит состоит из 3-х блоков:

  1. Защита от короткого замыкания в нагрузке, отключающая усилитель при превышении выходного тока.
  2. Защита от постоянного напряжения на выходе, отключающая динамик с помощью двух запараллеленных реле.
  3. Защита от клиппа на выходе. Это, наверное, самая необычная функция, придумал я её сам. Она заключается в следующем: в нормальном режиме усилитель работает как положено, но стоит на нагрузке при большой мощности появится малейшим искажениям сигнала, защита мгновенно глушит усилитель на несколько секунд, давая понять водителю, что нужно убавить немного громкость, и через 5 секунд усилитель снова входит в рабочий режим. Тем самым спалить динамик клиппом просто не удастся.

Фильтр построен на двух операционных усилителях NE5532, имеется фиксированный сабсоник, регулируемый фильтр низких частот 4-го порядка ну и регулировка чувствительности (Gain). Питается фильтр стабилизированными +-12В.

Для изготовления корпуса долго искал у нас в городе алюминий, и тут случайно заехал в пункт приёма цветного металлолома.

Выкупил у барыг подходящий алюминиевый профиль и дюралевый лист толщиной 2мм.

-11
-12

Кстати, дюралька пилится лучше алюминия с помощью обычного лобзика.

-13

Переднюю и заднюю крышки тоже изготовил вручную с помощью свёрл и различных напильников. В задней крышке сделал отверстия для больших клеммников и держателей предохранителей.

-14

Для придания поверхности корпуса однотонного матового вида я прошёлся по нему обычной металлической щёткой. Стенки стянул с помощью саморезов со сверлом и пресс-шайбой.

В основании сделал отверстия со снятием фаски для утопления потай-винтов.

-15

RCA разъемы эти мне очень нравятся, надёжные и с изолирующими втулками, что облегчает монтаж на алюминиевой крышке.

-16

Держатели предохранителей с декоративными крышками.

-17

В итоге получилась вот такая не сложная конструкция без особых дефицитных деталей и простая в повторении.

-18

Ставим крышку на место.

-19

Колодки не особо симпатичные, но за то надежные, залазит до 25кв.мм.

-20

Вид фронтальной панели, все сделано своими руками!

-21

Усилитель получился небольших размеров и достаточно компактный.

Тесты при напряжении 13В показали, что усилитель с легкостью отдает 240 Ватт на нагрузку в 4 Ом и 350 Ватт на 2 Ом чистого синуса без искажений. Мощность не выдающаяся, но для такого малыша вполне достойный результат. Я старался использовать только высокоэффективные полевые транзисторы и диоды Шоттки, КПД получился высокий, корпус почти не греется. Далее усилитель ждут продолжительные тесты на выживаемость и надёжность.

Для тех кто осилил и решил попробовать собрать вот тема по сбоорке усилителя на форуме Палник Королькова.

Скачать ПП в Lay

Купить мосфеты и прочее, можно на Aliexpress

-22