Найти в Дзене

Ремонт импульсного блока питания спутникового ресивера. Замена шим.

Всем здравствуйте! Сегодня у нас на ремонте блок питания от спутникового ресивера GS8300. Модель конечно устаревшая, но человек попросил сделать.

Скажу сразу сегодня к сожалению без фото. Телефон забыл дома, но попробуем со схемами.

И так самое интересное то, что этот ресивер уже когда-то ремонтировали и блок питания был почему-то переделан на микросхему Viper22a , а не на ka5m0380r как это обычно делается. Я и сам так делал и не раз, а тут такое. Видимо не было деталей и чинили как могли из того что было.

Позже я спросил у клиента,он сказал что так ресивер отработал около года! Если честно то и не удивительно, а почему я скажу ниже.

Ранее в других статьях я рассказывал о взаимозаменяемости шим. А сейчас покажу на примере что и как я сделал. Мы будем делать по стандарту на KA5L0380R

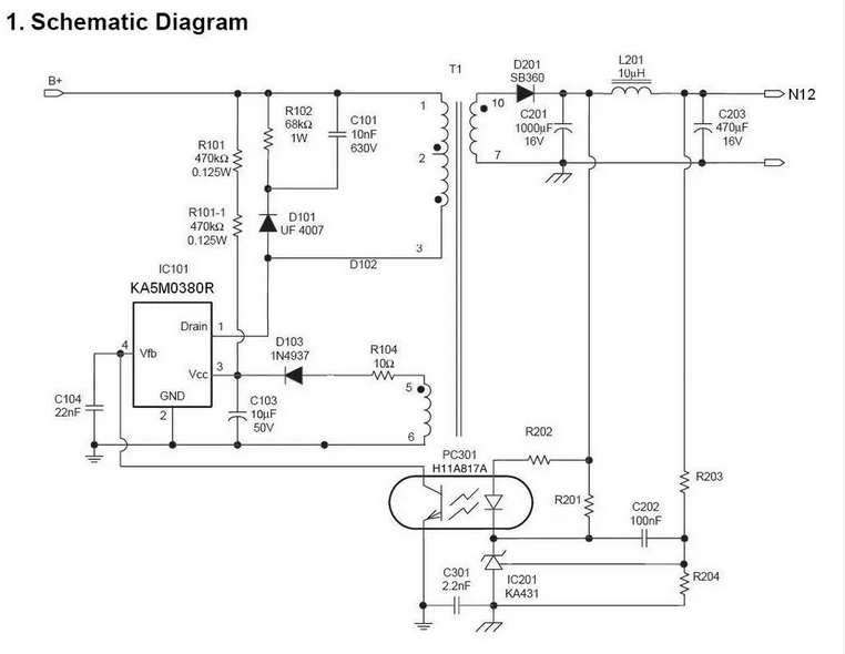
Ниже приведена схема включения ka5m0380r

Схема из интернета.
Схема из интернета.

На вторичную часть не нужно обращать внимания , она у нас немного другая и на несколько напряжений. Нам важна первичка.

Что-же я делаю? Смотрю схему включения Viper22a.

-2

Как раньше я уже говорил что при подборе аналогов лучше подыскивать схемы с бОльшим количеством деталей! Так бывает проще прикинуть.

Ну что сравним эти две схемы? Ну очень похожи не правда-ли? А дальше на нужно добавить 1 резистор на ножку vcc ka5m0380r от горячего плюса. Я установил 910 кОм. Наше СССР-овское МЛТ :) Конденсатор (по верхней схеме С103) был установлен новый и полностью исправен.

Давайте сравним даташиты (datasheet) этих микросхем.

ka5l0380r datasheet нам говорит следующее.

-3

А у viper22a datasheet такой

-4

Я сравнил всего несколько параметров такие как

1- Drain у них примерно одинаков, разница в 70 вольт...

2- Напряжение Vcc не совсем конечно, но всё-же хотя у viper22a даже чуть выше, но это не главное.

А вот по мощности эти микросхемы конечно разнятся достаточно сильно. ka5l0380r по мощности порядка 75 Ватт, а вот viper22a всего 12 Ватт и то максимальная.

Получается то, что эти микросхемы в принципе своём взаимозаменяемые, но вот только при обратной замене. БОльшая мощность на меньшую.Но с другой стороны, для проверки работоспособности устройства можно применить и такую замену.

viper был запаян на проводочках, правильно распинован, но не было сделано охлаждение , возможно это и стало первопричиной его скорого выхода из строя. Но я честно говоря поражён , что он даже в таком состоянии отработал год!!!!

После установки ka5l0380r блок запустился, ресивер выдал приветственную надпись. Тарелки для проверки у меня нет, но я так погонял ресивер, проверил на нагрев блок питания и выдал аппарат клиенту.

Похожие статьи по блокам питания и шим контроллерам можно почитать здесь и здесь и тут :)

Таким вариантом ремонта хотел сегодня с вами поделиться.

Всем спасибо за внимание!

Если статья поможет вам в решении некоторых проблем, буду очень рад.

Остались вопросы или пожелания? Не стесняйтесь, пишите в комментариях, с удовольствием пообщаемся.

Ставьте лайки и подписывайтесь на канал и вы всегда будете в курсе новых публикаций.

Приходите почаще будет много интересного, а также читайте и другие статьи нашей странички и смотрите видео.

Всем удачных ремонтов!