Добавить в корзинуПозвонить
Найти в Дзене

Генераторы прямоугольных импульсов. Парочка интегральных мультивибраторов

Ух, пришло время интегральных схем для генерации прямоугольных импульсов. Начнем с великого и ужасного таймера 555, его знают все :) В момент своего выхода в 1971 году данный таймер жестко ворвался на рынок, за счет удобства использования и низкой цены (меньше доллара). Позже разными фирмами выпускались (и выпускаются) разнообразные аналоги 555 таймера - и на КМОП логике (для экономия энергии), и сдвоенные (NE556), и счетверенные (NE558), и более скоростные. Зацените разнообразие: Отечественными аналогами являются КР1006ВИ1 и КР1087ВИ2 (555), КР1087ВИ3 (556), КР1087ВИ1 (558). Нынешняя NE555 фирмы TI, также, как и оригинальная, построена на ТТЛ логике, питается напряжениями 4,5-16 В и может выдавать ток до 200 мА. Минимальная частота 1 мГц, максимальная 100 кГц. Принцип работы Компараторы сравнивают 1/3 напряжения питания с напряжением на входе TRIG, и 2/3 напряжения Vcc с напряжением на входе THRES. Уровни сравнения TRIG и THRES можно изменять с помощью входа CONT. Если напряжени
Оглавление

Ух, пришло время интегральных схем для генерации прямоугольных импульсов.

Начнем с великого и ужасного таймера 555, его знают все :)

В момент своего выхода в 1971 году данный таймер жестко ворвался на рынок, за счет удобства использования и низкой цены (меньше доллара).

Позже разными фирмами выпускались (и выпускаются) разнообразные аналоги 555 таймера - и на КМОП логике (для экономия энергии), и сдвоенные (NE556), и счетверенные (NE558), и более скоростные.

Зацените разнообразие:

Скрин из английской Wikipedia, потому что очень удобная подборка
Скрин из английской Wikipedia, потому что очень удобная подборка

Отечественными аналогами являются КР1006ВИ1 и КР1087ВИ2 (555), КР1087ВИ3 (556), КР1087ВИ1 (558).

Нынешняя NE555 фирмы TI, также, как и оригинальная, построена на ТТЛ логике, питается напряжениями 4,5-16 В и может выдавать ток до 200 мА. Минимальная частота 1 мГц, максимальная 100 кГц.

Принцип работы

Структура 555 таймера
Структура 555 таймера

Компараторы сравнивают 1/3 напряжения питания с напряжением на входе TRIG, и 2/3 напряжения Vcc с напряжением на входе THRES. Уровни сравнения TRIG и THRES можно изменять с помощью входа CONT.

Если напряжение на входе TRIG ниже заданного, RS-триггер устанавливается в единицу, его выход усиливается с помощью выходного каскада - на выходе 555 также единица.

Если напряжение на входе TRIG выше заданного, а на входе THRES - ниже заданного, триггер сбрасывается в единицу.

Вход RESET также позволяет сбросить триггер в ноль.

С помощью транзистора можно подключать вход DISCH к земле, когда триггер сброшен. Обычно он используется для разрядки конденсатора.

Теперь можно рассмотреть схемы:

Мультивибратор

Схема сгенерирована автоматически с помощью Multisim
Схема сгенерирована автоматически с помощью Multisim

При заряде конденсатора ток идет через оба резистора R1 + R2, а при разряде ток идет через внутренний транзистор и R2.

Время во включенном и выключенном состоянии считаются по формулам:

th = 0,693 x (R1 + R2) x C

tl = 0,693 x R2 x C

Видно, что переключения происходят при напряжениях Vcc/3 и 2Vcc/3
Видно, что переключения происходят при напряжениях Vcc/3 и 2Vcc/3

Для схемы выше:

th = 0.693*(9.02 + 721.5) кОм * 100 пФ = 50,6 мкс

tl = 0.693*721.5 кОм * 100 пФ = 50 мкс

Логично, что достичь 50% заполнения можно, когда R2 >> R1.

Теперь, вспоминая принципы работы мультивибраторов на RC-цепочках, рисуем схему с регулируемой скважностью, в которой разряд и разряд идет через разные резисторы.

Мультивибратор с регулируемой скважностью и частотой

Rwidth регулирует коэффициент заполнения, Rfreq - частоту
Rwidth регулирует коэффициент заполнения, Rfreq - частоту

Важное замечание: при увеличении сопротивления Rfreq диапазон регулирования коэффициента заполнения уменьшается.

Живые картинки
Живые картинки

Одновибратор

-7

В одновибраторе импульс равен времени, за которое конденсатор С зарядится до 2/3 Vcc. Ширина импульса будет равна t = 1.1 x R1 x C.

-8

Для примера: T = 1.1 * 18.18 кОм * 1 нФ = 19,98 мкс.

В моем любимом Multisim, кстати, есть интересный инструмент для автоматического расчета мультивибраторов и одновибраторов на 555 таймере. Настраиваем параметры, нажимаем Build circuit и ставим на рабочее поле всю схему целиком.

Схем на этом таймере необычайно много: тут и диммеры, и реле времени, и сигналки, и металлоискатели, и усилители класса D....

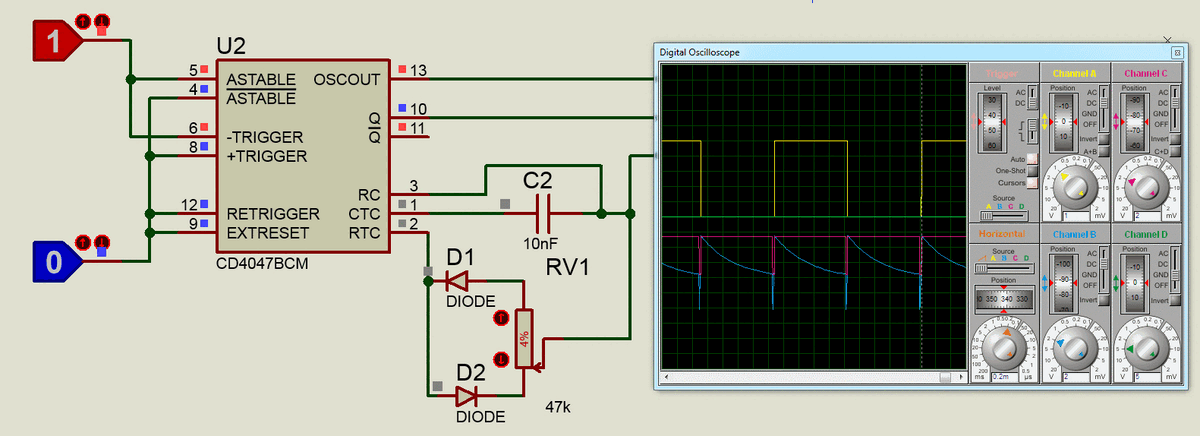
На закуску рассмотрю еще один мультивибратор/одновибратор CD4047.

Данная КМОП микросхема может работать как мультивибратор (если ASTABLE = 1, НЕ(ASTABLE) = 0), или одновибратор (когда ASTABLE = 0).

Вход EXTRESET, как понятно из названия, "обнуляет" микруху по единице.

Мультивибратор

-10

Период меандра составит: tа = (4,4...4,62) x RV1 x C2.

Т.к. в состав микрухи входит делитель частоты на 2, выходные импульсы Q будут появляться на каждый второй импульс OSCOUT (выход внутреннего мультивибратора).

Желтый график - выход Q, красный - OSCOUT, синий - напряжение на конденсаторе
Желтый график - выход Q, красный - OSCOUT, синий - напряжение на конденсаторе

Для схемы выше tа = 4,4 * 47 кОм * 10 нФ = 2,07 мс.

Сигнал на выходе Q/ НЕ Q всегда будет иметь коэффициент заполнения 50%.

А вот коэффициентом заполнения OSCOUT можно управлять точно так же, как в схемах, рассмотренных до этого:

Диоды завсегда помогут :)
Диоды завсегда помогут :)

Мультивибратор можно перезапустить, подав на +TRIGGER и RETRIGGER положительный импульс.

Одновибратор

В ждущем режиме запуск происходит положительным импульсом на TRIGGER+ (в то время как на TRIGGER- напряжение низкого уровня) или отрицательным импульсом на TRIGGER- (на TRIGGER+ в это время положительное напряжение).

-13

Время выходного импульса составляет: t = (2,48...2,7) x RV1 x C2

Для моего примера: t = 2,48*47 кОм * 10 нФ = 1,17 мс

Длина 1,37 мс... Почти правильно :)
Длина 1,37 мс... Почти правильно :)

На CD4047 почему-то очень любят делать инверторы на 220 В (видела в Дзене). Даже не знаю, слишком прямоугольно выйдет... Каким-нить устройствам с импульсным БП, может и нормально (все равно выпрямлять и преобразовывать потом), а двигателям, ну, такое :)

Большинство других мультивибраторов (серии 74 и т.п.) - одностабильные, их рассматривать неинтересно.

Генераторы тактовых импульсов - немного другой класс устройств, о них в следующий раз поговорим.

Приглашаю глянуть предыдущие статьи из цикла: Мультивибраторы на логике и Мультивибраторы на транзисторах и ОУ.