Добавить в корзинуПозвонить
Найти в Дзене

Гравитационные потери скорости

Гравитационные потери скорости –наиболее существенный фактор, на что расходуется скорость, вырабатываемая КСВ при выведении КА на орбиту. Это происходит прежде всего за счет перепада высот между высотой старта и высотой целевой орбиты, а также в следствие не нулевого наклона траектории. Формула гравитационных потерь скорости в общем виде выглядит следующим образом: где θ – угол наклона траектории, r – текущее значение радиуса орбиты, µк – относительная масса ракеты. Из этой формулы видим, что если угол наклона траектории мал, то можно ожидать, что значение интеграла будет не велико. Однако на практике это приводит к удлинению траектории выведения, от чего эффект от такого приема не велик. Как же проинтегрировать это выражение. Полагая, что что характерно для траекторий гравитационного разворота ( α=0), получим после интегрирования Здесь g – ускорение силы тяжести на высоте начала участка гравитационного разворота, no – стартовая тяговооруженность КСВ, с – скорость истечения газов из со

Гравитационные потери скорости –наиболее существенный фактор, на что расходуется скорость, вырабатываемая КСВ при выведении КА на орбиту. Это происходит прежде всего за счет перепада высот между высотой старта и высотой целевой орбиты, а также в следствие не нулевого наклона траектории.

Формула гравитационных потерь скорости в общем виде выглядит следующим образом:

где θ – угол наклона траектории, r – текущее значение радиуса орбиты, µк – относительная масса ракеты. Из этой формулы видим, что если угол наклона траектории мал, то можно ожидать, что значение интеграла будет не велико. Однако на практике это приводит к удлинению траектории выведения, от чего эффект от такого приема не велик.

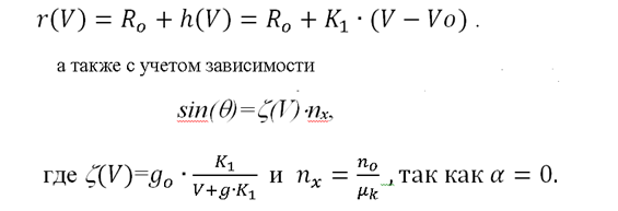
Как же проинтегрировать это выражение.

Полагая, что

-2

что характерно для траекторий гравитационного разворота ( α=0), получим после интегрирования

-3

Здесь g – ускорение силы тяжести на высоте начала участка гравитационного разворота, no – стартовая тяговооруженность КСВ, с – скорость истечения газов из сопла двигателя, К1 - коэффициент, определяющий наклон траектории.

На рисунке ниже в качестве иллюстрации показан график зависимости интеграла I1 от значений µк1 и К1. Сравнивая значение интеграла I1 со значениями интеграла I2 при тех же значениях параметров µк1 и К1 видим, что для I1 они на порядок выше, чем для аэродинамических потерь скорости.

-4