Найти в Дзене
Дружелюбный философ

Рациональные уравнения с одним неизвестным: метод подбора рациональных корней

Здравствуйте, уважаемые читатели! Мы собрались снова на этом канале для того, чтобы продолжить изучение одного из интереснейших разделов алгебры. В двух предыдущих статьях (ссылки я прикреплю в конце) было рассмотрено 8 видов уравнений. В этой публикации я расскажу только об одном уравнении, к сожалению, не очень любимом учениками за продолжительность его решения. Но сначала обратимся к теории. 9. Рациональные уравнения, решаемые методом подбора рациональных корней Алгоритм метода подбора рациональных корней Рассмотрим на следующих примерах, как решаются уравнения методом подбора рациональных корней. Ещё один пример, иллюстрирующий метод подбора. Ура! Мы справились. Как видно, решение рациональных уравнений методом подбора рациональных корней - это достаточно трудоёмкая процедура. Надо быть предельно внимательными и, главное, не забывать о корнях, найденных с помощью теорем 3 и 4. А сейчас я предлагаю Вам прорешать подготовленные мною уравнения по этой теме. Ответы, как обычно, я пр
Оглавление

Здравствуйте, уважаемые читатели!

Мы собрались снова на этом канале для того, чтобы продолжить изучение одного из интереснейших разделов алгебры. В двух предыдущих статьях (ссылки я прикреплю в конце) было рассмотрено 8 видов уравнений. В этой публикации я расскажу только об одном уравнении, к сожалению, не очень любимом учениками за продолжительность его решения.

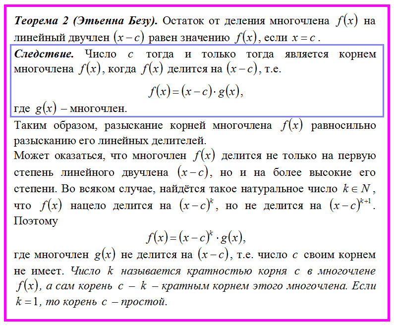
Но сначала обратимся к теории.

-2

9. Рациональные уравнения, решаемые методом подбора рациональных корней

-3

Алгоритм метода подбора рациональных корней

-4

Рассмотрим на следующих примерах, как решаются уравнения методом подбора рациональных корней.

Начало решения уравнения 9.1
Начало решения уравнения 9.1
Продолжение решения уравнения 9.1
Продолжение решения уравнения 9.1
Продолжение решения уравнения 9.1
Продолжение решения уравнения 9.1
Окончание решения уравнения 9.1
Окончание решения уравнения 9.1

Ещё один пример, иллюстрирующий метод подбора.

Начало решения уравнения 9.2
Начало решения уравнения 9.2
Продолжение решения уравнения 9.2
Продолжение решения уравнения 9.2
Окончание решения уравнения 9.2
Окончание решения уравнения 9.2

Ура! Мы справились. Как видно, решение рациональных уравнений методом подбора рациональных корней - это достаточно трудоёмкая процедура. Надо быть предельно внимательными и, главное, не забывать о корнях, найденных с помощью теорем 3 и 4.

А сейчас я предлагаю Вам прорешать подготовленные мною уравнения по этой теме. Ответы, как обычно, я прикреплю в комментариях.

-12

Привожу названия и ссылки на статьи, в которых положено начало цикла: 1) "Рациональные уравнения с одним неизвестным: простейшие, решаемые методами разложения на множители и замены (не специальной)"; 2) "Рациональные уравнения с одним неизвестным: специальные замены".

Если Вы обратили внимание, то для того, чтобы легко находить материалы для 10-11 класса, я нарисовала соответствующую картинку и подписала её словом "Эпизод". Нумерация эпизодов идёт по порядку, начиная с первого.

Все материалы, публикуемые на канале Дружелюбный философ, разработаны мною и могут быть полезными не только для подготовки к экзаменам, но и для читателей, увлекающихся математикой, а также для родителей, которые хотят помочь своих детям в подготовке по предмету "Математика" в школе.

Спасибо, что интересуетесь математикой. Следите за выходом новых публикаций.

Вы находитесь на дружелюбном канале.

Уважайте себя. С уважением, автор.

Вот пример картинки для материалов 10-11 классов
Вот пример картинки для материалов 10-11 классов