Найти в Дзене

Моушн дизайн с нуля. Для самых маленьких

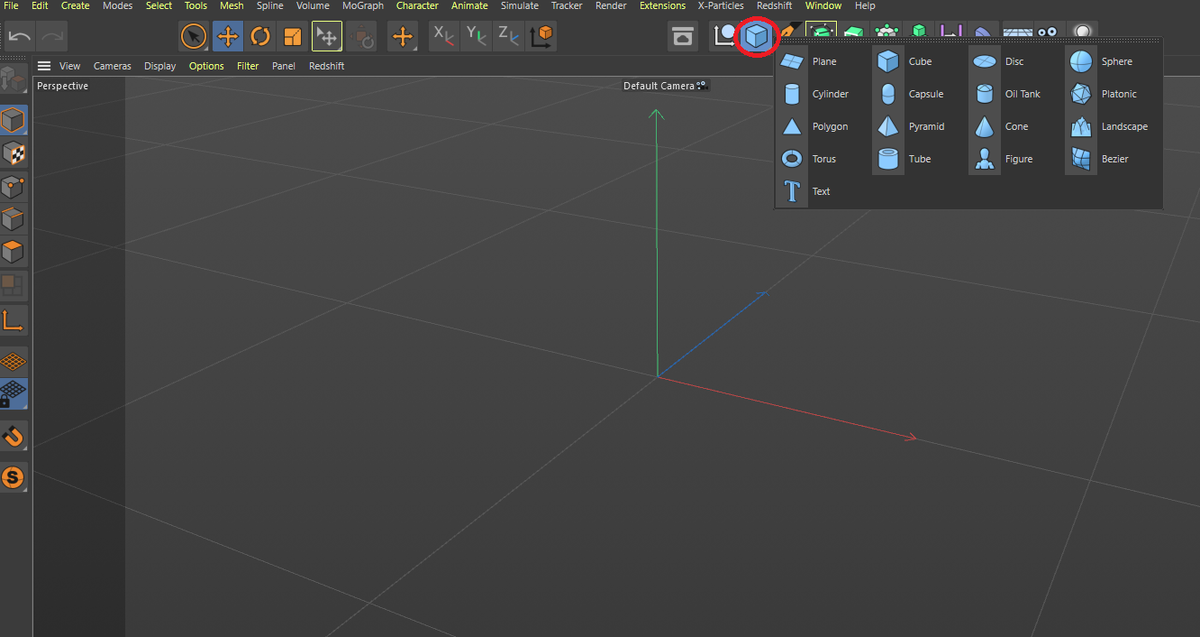
Ну вот и первый урок, как я и обещала. Будем изучать с тобой вместе программу Cinema 4d. Ты уже установила программу? Тогда начнём! Знакомство с программой. Создание примитивов. Вот ты открыла программу и глаза разбегаются, как много кнопочек. Куда же нажать? Неужели я смогу разобраться во всём этом? Сможешь! (вместе у нас всё получится). Начнём с простого, затем будем создавать более сложные сцены и анимировать их. Нажми на значок кубика левой кнопкой мыши и удерживай её, пока не раскроется меню примитивов. А теперь рассмотрим самые употребляемые примитивы и их параметры. Куб. Выбери Cube из всплывшего меню. Ровно в центре экрана у тебя появился куб. Теперь ты можешь произвести различные с ним трансформации. Перемещение объектов. Обрати внимание на панель сбоку, там где синим цветом выделено слово Coord. Изменяя цифры по оси x,y или z ты можешь передвигать кубик в пространстве (за это отвечает первый столбик). Также передвигать объекты ты можешь нажав левой кнопкой мыши на нужную те
Оглавление

Ну вот и первый урок, как я и обещала. Будем изучать с тобой вместе программу Cinema 4d.

Ты уже установила программу? Тогда начнём!

Знакомство с программой. Создание примитивов.

Вот ты открыла программу и глаза разбегаются, как много кнопочек. Куда же нажать? Неужели я смогу разобраться во всём этом? Сможешь! (вместе у нас всё получится).

Начнём с простого, затем будем создавать более сложные сцены и анимировать их.

Нажми на значок кубика левой кнопкой мыши и удерживай её, пока не раскроется меню примитивов.

А теперь рассмотрим самые употребляемые примитивы и их параметры.

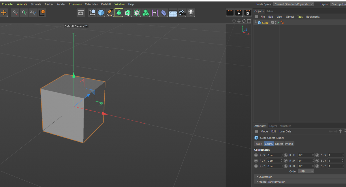
Куб.

Выбери Cube из всплывшего меню. Ровно в центре экрана у тебя появился куб. Теперь ты можешь произвести различные с ним трансформации.

-2

Перемещение объектов.

-3

Обрати внимание на панель сбоку, там где синим цветом выделено слово Coord. Изменяя цифры по оси x,y или z ты можешь передвигать кубик в пространстве (за это отвечает первый столбик). Также передвигать объекты ты можешь нажав левой кнопкой мыши на нужную тебе стрелочку и потянув за неё, не отжимая мышь.

Изменение размеров объекта.

-4

Третий столбик отвечает за изменение размеров объекта. Если ты хочешь, чтобы у тебя был не куб, а прямоугольник просто увеличивай значение по одной из осей.

Поворот объекта.

Как ты могла уже догадаться, за поворот объекта в пространстве отвечает второй столик.

-5

Теперь ты уже можешь создать свою первую анимацию! Знай, любой из параметров можно заанимировать. Давай сделаем анимацию по увеличению кубика.

Шкала времени.

Внизу у тебя есть так называемая шкала времени

Посмотри, синий ползунок должен быть на нулевом кадре!
Посмотри, синий ползунок должен быть на нулевом кадре!
-7

Теперь вернись к уже знакомому меню с координатами и нажми на кружок, в третьем столбике. Кружок должен стать красным

-8

Теперь передвинь синий ползунок по шкале времени на 30 кадр и в шкале масштаба поставь цифру 3. Внимание! Теперь обязательно нажми на оранжевый кружочек, чтобы он снова стал красным!

-9

Теперь верни синий ползунок на 0 кадр и нажми кнопочку "плей"

-10

Первая анимация готова! Теперь попробовать заанимировать по вращению и по позиции! Порядок действий такой-же.

Сделаем кубик красивее!

Чтобы кубик смотрелся красивее, создадим ему фасочки (скругления по краям).

Нажми на вкладку Object рядом с Coord. внизу есть слово fillet. Поставь напротив него галочку и выбери радиус скругления.

-11

Сфера

Удали кубик, выделив его и нажав кнопку "Del" на клавиатуре.

Теперь в меню примитивов выбери сферу

-12
-13

У тебя появится сфера в центре экрана. Сразу сбоку переключи вкладку coord. на object. Здесь у нас хранится информация о размере объекта и его подразделениях. Чтобы сфера была гладкой, а не ребристой сразу увеличь количество сегментов с 16 до 32.

Цилиндр

Далее предлагаю поиграться с настройками цилиндра. В меню примитивов выбери цилиндр.

-14

Во вкладке object меняя rotation segments можно получить фигуры координально отличающиеся друг от друга.

-15
-16

Также мы можем менять высоту и радиус цилиндра

-17

Во вкладке caps можно скруглить края цилиндра. Нажми на квадратик напротив слова Filet и выбери радиус скругления.

-18

Во вкладке Slice можно обрезать наш цилиндр, оставив лишь нужный нам кусочек.

-19

Думаю, для первого урока информации предостаточно! Обязательно поиграйся и с другими примитивами!

Пиши в комментарии всё ли у тебя получилось?