Добавить в корзинуПозвонить
Найти в Дзене
ЕгорСлесарь

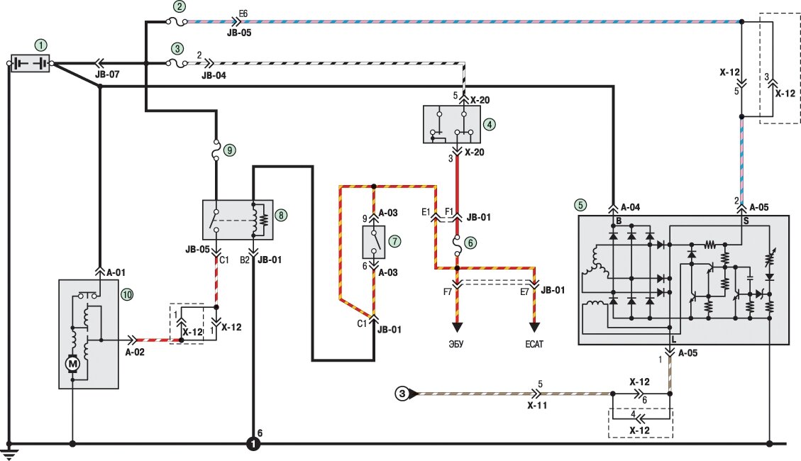
схема системы пуска и генераторной установки Kia Spectra 2000-2011

1 – аккумуляторная батарея; 2 – плавкая вставка HEAD (25 A); 3 – плавкая вставка IG2 (30 А); 4 – выключатель (замок) зажигания; 5 – генератор; 6 – предохранитель цепи стартера (10 А); 7 – выключатель блокировки стартера (только на автомобилях с автоматической коробкой передач); 8 – реле стартера; 9 – предохранитель стартера (20 А); 10 – стартер

1 – аккумуляторная батарея;

2 – плавкая вставка HEAD (25 A);

3 – плавкая вставка IG2 (30 А);

4 – выключатель (замок) зажигания;

5 – генератор;

6 – предохранитель цепи стартера (10 А);

7 – выключатель блокировки стартера (только на автомобилях с автоматической коробкой передач);

8 – реле стартера;

9 – предохранитель стартера (20 А);

10 – стартер