Добавить в корзинуПозвонить
Найти в Дзене
Олег Привалов

DAC "Genesis-2" на AK4493 - история одной неудачи.

Пребывая в полнейшем восторге от своего нового цифроаналогового преобразователя на AK4495 и от того, что все-таки смог его сделать, разобравшись во всем самостоятельно, решил сделать DAC уровнем выше. Поскольку процесс изготовления шел не быстро, за это время я смог узнать некоторые новые вещи, которые решил тут же и применить в новой конструкции. Итак, по порядку. Первое изменение - это желание попробовать новую микросхему, по заявлениям разработчика, более высокого уровня – АК4493. Вторым – желание установить в питании оу фильтра более новые и качественные стабилизаторы TPS7A3001\TPS7A4901 Сама схема «выхлопа» была скопирована с Lynx D60. Также для любителей поиграться операционные усилители предполагалось ставить в «кроватки» DIP8 (да-да, я уже начал вынашивать планы продаж моей "вундервафли") Третьим – было желание установить в аналоговом питании формирования сигнала VDDL\R стабилизаторы LT3042, обладающие несколько лучшими параметрами по сравнению с предыдущими TPS7A4700. В питан

Пребывая в полнейшем восторге от своего нового цифроаналогового преобразователя на AK4495 и от того, что все-таки смог его сделать, разобравшись во всем самостоятельно, решил сделать DAC уровнем выше. Поскольку процесс изготовления шел не быстро, за это время я смог узнать некоторые новые вещи, которые решил тут же и применить в новой конструкции.

Итак, по порядку.

Первое изменение - это желание попробовать новую микросхему, по заявлениям разработчика, более высокого уровня – АК4493.

Вторым – желание установить в питании оу фильтра более новые и качественные стабилизаторы TPS7A3001\TPS7A4901 Сама схема «выхлопа» была скопирована с Lynx D60. Также для любителей поиграться операционные усилители предполагалось ставить в «кроватки» DIP8 (да-да, я уже начал вынашивать планы продаж моей "вундервафли")

-2

Третьим – было желание установить в аналоговом питании формирования сигнала VDDL\R стабилизаторы LT3042, обладающие несколько лучшими параметрами по сравнению с предыдущими TPS7A4700.

-3

В питании опорного напряжения я решил оставить микросхемы ADM7150ARDZ-5.0.

-4

Все это установлено раздельно для каждого канала устройства ЦАП.

Также аналоговое питание микросхемы AVDD решено было заменить на ADM7150ARDZ-3.3

Питание остальной цифровой части тоже было изменено с LP2985 на LP5907

Для уменьшения джиттера установлены отдельно вблизи микросхемы DAC генераторы частот (на 22МГц и 24МГц) на все возможные режимы частот дискретизации.

-5

Так как, из-за наличия отдельных генераторов, USB приемник должен работать в режиме «Slave», применена микросхема ISO7241, один канал которой работает в противоположном другим трем направлении.

В качестве USB приемника работать должен был Amanero, перешитый в режим "slave" (там это делается с помощью родного по, поставив галочку в нужном месте)

Так как программировать микроконтроллеры я еще не научился, также решено было использовать hardware режим (хотя параллельно была разведена плата с микроконтроллером ATmega328 - копия этой).

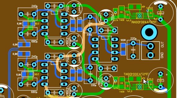
Сразу же было решено не мелочиться и делать все «по-взрослому» на четырех слоях. "Ну, чтобы прямо вот выглядело внушительно", как «СОКОЛ ТЫСЯЧИЛЕТИЯ», как у самого Lynx`а!!! ;-)

В итоге все это было изготовлено и имело вот такой вид.

-6
-7

И вот вся эта красота… не запустилась!

В процессе запуска стали потихоньку проявляться «косяки».

Переходные отверстия соединявшие дорожки в части LT3042 были не изолированы на внутренних слоях и получался кз.

Дорожки, ведущие к микросхеме ISO7241 со стороны ЦАП, были перепутаны. Дорожка, идущая на USB приемник с сигналом генераторов, была заведена на неправильный вывод (ножку) и при запусках генераторы вышли из строя.

Напомню, делалось все в Sprint Layout, и схема вся была в голове, что не представляло особых трудностей, части целого были частицами из datasheet производителей. Поэтому и здесь схему не привожу – тупо лень ее рисовать… Напишите в комментариях, нужна ли?

-8

Просто вот скриншот большого разрешения выложу. Там уже, вроде, все исправлено. Файл давать не буду, вряд ли сейчас найдется желающий потратиться на 4 слоя-)

Кое-как удалось выправить ситуацию и запустить все это, но уже нужного градуса удовольствия не оставило и было отложено до поры до времени… Платы, предполагаемые к продаже (да, тогда еще что-то продавалось, не так, как сейчас), отправились в помойку. (все оставшиеся 9 штук). Делал сразу 10 не мелочась ;-)). Не самая дешевая ошибка в моей жизни. Но и не самая дорогая...

Какие выводы из этого можно сделать?

1. Всегда нужно «семь раз отмерить, один отрезать». Впрочем, как и везде. Не знаю даже, где раздолбайство в сумме с самоуверенностью не вредит.

2. Столько трудов и сил вкладывается в устройство, что делать второй раз уже желания и моральных сил нет, а поэтому и продавать это очень-очень жалко (не знаю, как вам – пишите в комментариях).

3. Тогда же пришла здравая, как я считаю, идея. Зачем этот выпендреж с 4-мя слоями, если можно все сделать на двух. Часто это просто ненужные понты и переплата за них. Например, то же самое на двух слоях выглядит так.

-9
-10

Но это уже следующая история.

Впрочем, если кто-то хочет пощупать или даже изготовить, вот ссылка на Lay-ку.

И конечно же, без паяльного фена, хорошего паяльника или паяльной станции, и прочих полезных приспособлений для пайки, лучше, наверное, даже не начинать…