Добавить в корзинуПозвонить
Найти в Дзене
Решать просто!

Область сходимости рядов.

Найти область сходимости ряда. Назвать и сформулировать все использованные при этом признаки сходимости. Вычислить сумму. Вычислить интеграл с точностью 0,0001, разложив подынтегральную функцию в степенной ряд и проинтегрировав его почленно Задана непpеpывная слева, кусочно-линейная на отрезке [0; T] функция F(x). Функция равна нулю на интервалах (0; A) и (D; T) и равна единице на интервале (B;C). Разложить функцию F(x) в интервале (0; Т), если А=0; В=6; C=18; D=24; T=24, в неполные ряды Фуpье двумя способами

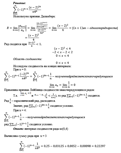
Найти область сходимости ряда. Назвать и сформулировать все использованные при этом признаки сходимости. Вычислить сумму.

Вычислить интеграл с точностью 0,0001, разложив подынтегральную функцию в степенной ряд и проинтегрировав его почленно

-2

Задана непpеpывная слева, кусочно-линейная на отрезке [0; T] функция F(x). Функция равна нулю на интервалах (0; A) и (D; T) и равна единице на интервале (B;C). Разложить функцию F(x) в интервале (0; Т), если А=0; В=6; C=18; D=24; T=24, в неполные ряды Фуpье двумя способами

-3
-4
-5
-6