Добавить в корзинуПозвонить
Найти в Дзене
Твой 3D мир

Плоскость..Трудности 3D

Шаг-11 Привет! немного поговорим о плоскости в 3dsmax.. да и во всём 3d в целом. Почему я задался таким вопросом..? Да потому, что в трехмерной графике у плоскости есть только одна сторона.. это сторона из которой нормаль выходит с положительным вектором Построю плоскость разделенную на несколько полигонов и применю е ней модификатор EditMesh(редактировать по вершинам). Установлю галочку в чек боксе Show Normals(показывать нормали) Чтобы было понятно синим цветом показаны нормали полигонов. С вида, как на картинке снизу, мы видим плоскость, но 3ds max её не увидит. И если мы проведем оцифровку этого вида, то убедимся в этом. Как видно окно рендера чисто. Но если поставим галочку в окошке 2sides, то случится "волщебство" и программа увидит плоскость. Программа эмулировала эту плоскость, создала копию и развернула нормали у неё в обратную сторону. К сожалению многие современные движки, на которых разрабатываются игры до сих пор не умеют так делать..и видят плоскости только со стороны

Шаг-11

Привет! немного поговорим о плоскости в 3dsmax.. да и во всём 3d в целом.

Почему я задался таким вопросом..? Да потому, что в трехмерной графике у плоскости есть только одна сторона.. это сторона из которой нормаль выходит с положительным вектором

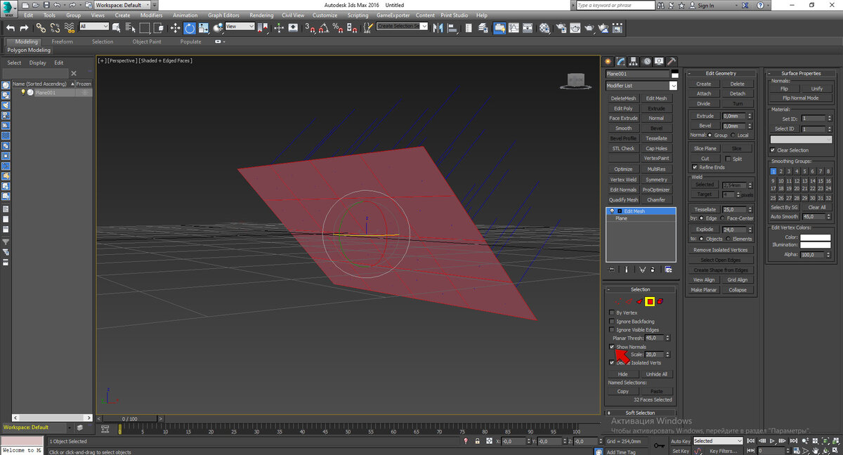
Построю плоскость разделенную на несколько полигонов и применю е ней модификатор EditMesh(редактировать по вершинам). Установлю галочку в чек боксе Show Normals(показывать нормали)

картинка автора
картинка автора

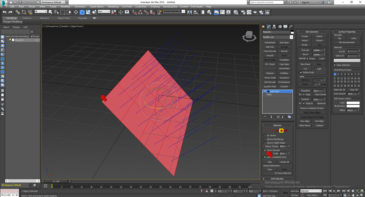
Чтобы было понятно синим цветом показаны нормали полигонов. С вида, как на картинке снизу, мы видим плоскость, но 3ds max её не увидит.

картинка автора
картинка автора

И если мы проведем оцифровку этого вида, то убедимся в этом.

картинка автора
картинка автора

Как видно окно рендера чисто. Но если поставим галочку в окошке 2sides, то случится "волщебство" и программа увидит плоскость.

картинка автора
картинка автора

Программа эмулировала эту плоскость, создала копию и развернула нормали у неё в обратную сторону. К сожалению многие современные движки, на которых разрабатываются игры до сих пор не умеют так делать..и видят плоскости только со стороны нормалей.. При создании и редактировании объектов применяя модификаторы, часто можно обратить одну или несколько нормалей в другую сторону.. и тогда при экспорте модели в игру мы получим дырки в сетке.. Об этом надо помнить и при конечном экспорте объекта проверять направление нормалей или создавать копии объекта с отраженными нормалями.

Это лирическое отступление я делаю на случай, если вы захотите в последствии созданную модель вставить в какую-либо игру.. Но это немного другая история)