Добавить в корзинуПозвонить
Найти в Дзене
Твой 3D мир

Разминка для ума. Ребра.

Шаг-9 Немного отвлечемся.. И посмотрим несколько приёмов работы с вершинами, рёбрами и полигонами в 3ds max. В прошлом уроке мы создали сцену и немного похулиганили с вершинами. Я буду продолжать на той же сцене, Вы можете создать новую сцену, если Вас не было на прошлом уроке или не сохранилась старая.. Создайте примитивный объект Box(параллелепипед). В его настройках Я применю кнопку Remove modifier from the stack, тем самым удалю модификатор из стека и если вы, только, что создали сцену и успели построить параллелепипед, то мы с вами стали на равных. На вкладке свойств нашего примитива добавим ему сегментов по 3 на ширину и длину. Применим к "кубику" модификатор EditPoly. Нажмем цифру [2] на клавиатуре или кнопке Egde в свитке Selections. В свитке EditEdges нам доступны те же команды что и с вершинами, однако остановлюсь на нескольких. Команда InsertVertex, по активации можем делить ребра на вершины. Соответственно разбивая ребро на два, разделяя из создаваемой вершиной. Connect-с

Шаг-9

Немного отвлечемся.. И посмотрим несколько приёмов работы с вершинами, рёбрами и полигонами в 3ds max.

В прошлом уроке мы создали сцену и немного похулиганили с вершинами. Я буду продолжать на той же сцене, Вы можете создать новую сцену, если Вас не было на прошлом уроке или не сохранилась старая.. Создайте примитивный объект Box(параллелепипед). В его настройках

Remove modifier from the stack
Remove modifier from the stack

Я применю кнопку Remove modifier from the stack, тем самым удалю модификатор из стека и если вы, только, что создали сцену и успели построить параллелепипед, то мы с вами стали на равных.

Исходная сцена
Исходная сцена

На вкладке свойств нашего примитива добавим ему сегментов по 3 на ширину и длину.

Добавили сегментов
Добавили сегментов

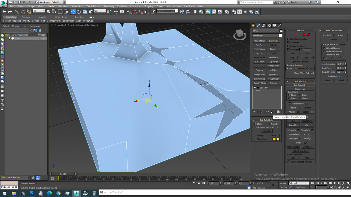
Применим к "кубику" модификатор EditPoly.

Применили модификатор Edit Poly
Применили модификатор Edit Poly

Нажмем цифру [2] на клавиатуре или кнопке Egde в свитке Selections. В свитке EditEdges нам доступны те же команды что и с вершинами, однако остановлюсь на нескольких.

Команда InsertVertex, по активации можем делить ребра на вершины. Соответственно разбивая ребро на два, разделяя из создаваемой вершиной.

команда InsertVertex
команда InsertVertex

Connect-создает ребро между двумя выбранными. Принцип как с вершинами, выбрали два ребра и нажали Connect

Применяем модификатор Connect
Применяем модификатор Connect
Выбрали сколько надо добавить ребер
Выбрали сколько надо добавить ребер

Интересный результат повторного применения модификатора Connect)

Результат двойного применения Connect
Результат двойного применения Connect

Следующая команда Bridge(мост)

Нажмем [4] переключимся на режим полигонов выберем произвольный полигон и удалим его

Удаляем полигон
Удаляем полигон

Выбираем два ребра и нажимаем Bridge.

Выбираем два ребра
Выбираем два ребра

Выбираем сколько граней необходимо создать в нашем "мосту" между гранями (допустим 4) и получаем застройку удаленного раннее полигона из 4 полигонов)

Результат команды Bridge
Результат команды Bridge
Приподнимем выделенные ребра
Приподнимем выделенные ребра

Обратите внимание полученный "мостик" никак не связан с гранями по сторонам!

Чуть ниже нас заинтересует ещё одна важная для нас вкладка свитка EditEdges- Edge Properties

Выберем ребро
Выберем ребро
присвоим значение Crease=1
присвоим значение Crease=1

Выделим ребро и присвоим значение 1 в параметре Crease(складка). На первый взгляд ничего не произошло, но макс запомнил жто ребро и свойство которое ему было присвоено. Это свойство он будет впоследствии использовать при возможных модификациях над объектом содержащим эту грань. Например если применим модификатор MeshSmooth (сглаживание вершин) то увидим, что наше ребро он оставил не сглаженным, а острым.

Грань с параметром Crease=1 не сгладилась.
Грань с параметром Crease=1 не сгладилась.

Таким образом на вкладке Edge Properties(свойства ребра) задаваемыми параметрами можно настроить каждое ребро объекта. Настроить кромку модно как острой(1), так и гладкой(0), а также задать промежуточное свойство (0-1)..Это очень удобная штука и она нам понадобится и не раз.

Редактирование объекта на уровне граней, несомненно очень многофункционально, однако надо учитывать особенности его применения и не наплодить ошибок.

На этом пока всё, Далее продолжим нашу работу над самолетом.