Найти в Дзене
Дружелюбный философ

Рациональные уравнения с одним неизвестным: простейшие, решаемые методами разложения на множители и замены (не специальной)

Уважаемые читатели, эта статья, посвящённая рациональным уравнениям, является первой из нескольких статей по рассматриваемой теме. В настоящей и последующих публикациях я расскажу о 18 видах различных уравнений этого типа. Считаю, что, овладев этой темой, проще справиться с решением других видов уравнений: иррациональных, тригонометрических, показательных и логарифмических, многие из которых сводятся к рациональным. Замечу, что мною будут не только приведены решения уравнений, иллюстрирующие методы, обозначенные в заголовке, я предложу Вам задания для самостоятельной работы. Свериться с ответами к ним Вы сможете в разделе "Комментарии" в конце статьи. При решении уравнений, приводимых в качестве примеров, я буду находить только действительные корни (хотя с введением на ЕГЭ темы "Комплексные числа" можно ожидать, что этого будет не достаточно). Сначала немного теории (листайте вправо). Для чего нам нужно понятие равносильности двух уравнений? Дело в том, что заданное уравнение може
Оглавление

Уважаемые читатели, эта статья, посвящённая рациональным уравнениям, является первой из нескольких статей по рассматриваемой теме. В настоящей и последующих публикациях я расскажу о 18 видах различных уравнений этого типа. Считаю, что, овладев этой темой, проще справиться с решением других видов уравнений: иррациональных, тригонометрических, показательных и логарифмических, многие из которых сводятся к рациональным.

Замечу, что мною будут не только приведены решения уравнений, иллюстрирующие методы, обозначенные в заголовке, я предложу Вам задания для самостоятельной работы. Свериться с ответами к ним Вы сможете в разделе "Комментарии" в конце статьи.

При решении уравнений, приводимых в качестве примеров, я буду находить только действительные корни (хотя с введением на ЕГЭ темы "Комплексные числа" можно ожидать, что этого будет не достаточно).

Сначала немного теории (листайте вправо).

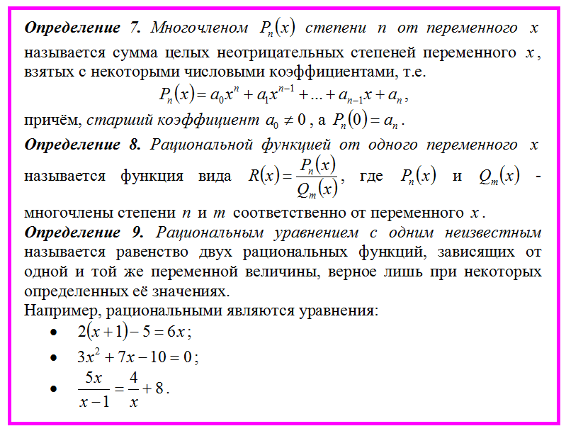
Для чего нам нужно понятие равносильности двух уравнений?

Дело в том, что заданное уравнение может быть записано в сложном виде, и найти без каких-либо преобразований все его корни не представляется возможным. Применив равносильные преобразования (приводящие к равносильным уравнениям), мы сможем заменить сложное уравнение более простым, имеющим те же самые корни. Переходя от одного уравнения к другому, мы достигаем нужного нам результата именно с помощью этих равносильных преобразований.

Основные равносильные преобразования над рациональными уравнениями

-2

1. Простейшие рациональные уравнения

-3

Уравнения видов 1 и 2 будут встречаться часто в моём изложении, поэтому сейчас я не буду приводить их примеры.

2. Квадратное уравнение

О 10 способах решения квадратного уравнения я написала статью "Топ-10 способов решения квадратного уравнения". Вы можете перейти по голубой ссылке и увидеть, как решаются такие уравнения.

3. Рациональные уравнения, решаемые методом разложения на множители

Алгоритм решения рационального уравнения методом разложения на множители
Алгоритм решения рационального уравнения методом разложения на множители

А теперь разберём решение уравнений этим методом на примерах.

-5
-6
Начало решения номера 3.3 по алгоритму
Начало решения номера 3.3 по алгоритму
Окончание решения номера 3.3 по алгоритму
Окончание решения номера 3.3 по алгоритму
Упрощённый (?) способ решения номера 3.3
Упрощённый (?) способ решения номера 3.3

4. Рациональные уравнения, решаемые методом замены (не специальной)

Алгоритм решения рационального уравнения методом замены
Алгоритм решения рационального уравнения методом замены
-11
-12
-13

Попробуйте решить следующие уравнения, используя методы, которым я посвятила эту статью.

-14

Ещё раз напомню, что сравнить свои ответы с правильными ответами к этим заданиям Вы сможете в разделе "Комментарии".

Следите за следующими выпусками моих статей.

Продолжение цикла опубликовано в статье "Рациональные уравнения с одним неизвестным: специальные замены".

Вы находитесь на дружелюбном канале.

Уважайте себя. С уважением, автор.

-15