Найти в Дзене
СамЭлектрик.ру

Наладка регулятора мощности на симисторе

Материал будет интересен тем, что показывает экспериментальную возможность подбора состава элементов и их номиналов, исходя из наличия. Вместе с тем, дает практику работы с электронной таблицей Excel в виде ссылки на xls-файл с открытым кодом [1]. Excel – мощный инструмент и для дома, и для работы любого специалиста, великолепно поддается программированию на языке VB Excel. Литературы и справочников по  Excel масса, наиболее удачные, с моей точки зрения, могу отметить в комментариях на СамЭлектрик. Автор разработал ряд программ на базе Excel, успешно используемых теперь реальными предприятиями. Исходная схема регулятора мощности Исходная схема с «приблизительными» номиналами элементов была собрана на плате от регулятора яркости бывшей настольной лампы из 70-х годов прошлого века, а элементы  L1, C1, L2, C2 просто остались. В качестве прототипа взята  схема регулятора мощности [2]  на симисторе с неоновой лампой на управляющем электроде. Элементная база, включая симистор BT139-600B,  из
Оглавление

Материал будет интересен тем, что показывает экспериментальную возможность подбора состава элементов и их номиналов, исходя из наличия. Вместе с тем, дает практику работы с электронной таблицей Excel в виде ссылки на xls-файл с открытым кодом [1].

Excel – мощный инструмент и для дома, и для работы любого специалиста, великолепно поддается программированию на языке VB Excel. Литературы и справочников по  Excel масса, наиболее удачные, с моей точки зрения, могу отметить в комментариях на СамЭлектрик. Автор разработал ряд программ на базе Excel, успешно используемых теперь реальными предприятиями.

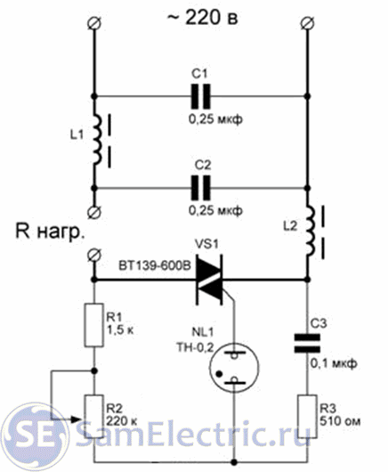
Исходная схема регулятора мощности

Исходная схема с «приблизительными» номиналами элементов была собрана на плате от регулятора яркости бывшей настольной лампы из 70-х годов прошлого века, а элементы  L1, C1, L2, C2 просто остались. В качестве прототипа взята  схема регулятора мощности [2]  на симисторе с неоновой лампой на управляющем электроде. Элементная база, включая симистор BT139-600B,  изменена по наличию. Элементы силовой цепи на схемах [3] рис.1 и рис.4 выполнены толстыми линиями, элементы управления – тонкими.

Рис.1. Исходная схема  регулятора мощности.
Рис.1. Исходная схема регулятора мощности.

Экспериментальная наладка

Наладка обычно производится после нового монтажа, а также после замены какого-либо элемента изделия. Цель – согласование номиналов элементов управления с силовой цепью устройства, главным образом с конкретным симистором,  при удовлетворительной линейности характеристики. В процессе наладки рассматриваемого устройства производились измерения напряжения и тока нагрузки (для расчета мощности) или непосредственно  измерение потребляемой мощности при различных углах поворота движка регулятора.

Для оценки работы регулятора мощности фиксировались параметры одних и тех же, но разных по мощности активных нагрузок (лампа накаливания, кипятильник в стакане с водой и утюг номинальной мощностью соответственно 100, 500 и 1000 Вт). С целью удобства сопоставления и обобщения результатов экспериментов, анализировались не абсолютные значения мощности, а их относительные (приведенные) величины.

Рис.2. Внешний вид регулятора мощности.
Рис.2. Внешний вид регулятора мощности.

Параметры нагрузки в зависимости от угла поворота движка регулятора

Таблица 1

-3
-4
-5

Пояснения к таблице, скопированной из Excel-файла:

  • угол поворота 290° [4] – это упор резистора;
  • U – напряжение на нагрузке, прямое измерение, мультиметр M890F (исходная схема без R4);
  • I – ток нагрузки, прямое измерение, мультиметр DT9208A (исходная схема без R4);
  • P = U * I – потребляемая мощность, расчетное значение;
  • Pотн. = P / Pmax – относительная (приведенная) мощность, расчетное значение;
  • расцветка выделенных значений параметров соответствует расцветке линий на графике;
  • индекс “w” относится к измерениям с использованием ваттметра DuVolt PowerMeter (уже с R4);
  • «цифровое заполнение» каждой ячейки в строках “P” , “Pотн.” и “Pw отн.” происходит автоматически согласно формуле в ячейке (=результат математических действий со ссылкам на другие ячейки, содержащие известные величины).
Рис.3. Экспериментальные кривые при наладке регулятора мощности: тонкие линии – исходная схема, толстые линии – схема после наладки.
Рис.3. Экспериментальные кривые при наладке регулятора мощности: тонкие линии – исходная схема, толстые линии – схема после наладки.

В среде Excel кривые на графике выстраиваются «автоматически» по величинам  из заданного диапазона ячеек таблицы. Все параметры построения и оформления графика задаются по желанию пользователя.

Как видно по ходу кривых, регулировка мощности в исходной схеме начинается только после поворота движка регулятора на угол более 45° (это поворот «впустую»), и лишь после наблюдается нарастание мощности, причем, не пропорционально углу поворота.

С целью “линеаризации” (выпрямления) регулировочной характеристики параллельно потенциометру R2 был установлен добавочный постоянный резистор R4=750к.

Но прежде я экспериментально подобрал этот номинал, временно впаяв в схему переменный резистор 1M:

– установил угол поворота движка потенциометра/резистора R2 в положение “0” (ноль) мощности регулятора;

– вращая движок резистора R4, добился момента полного гашения нагрузки (по амперметру/ваттметру 0 – это важно! – момент эффективного воздействия всех элементов управления на открытие/закрытие симистора);

– после отключений (схемы от 220 В и R4 от схемы!) измерил сопротивление переменного резистора (у меня получилось 750к) и заменил постоянным номиналом.

Теперь (при R4=const) нужно снять характеристики наших нагрузок при различном положении движка резистора R2 (группа кривых толстыми линиями).

Измерение мощности на нагрузках

К этому времени я получил через Интернет-магазин бытовой ваттметр DuVolt PowerMeter 3 (анализатор расхода электроэнергии) и предварительно сделал несколько контрольных измерений мощности новым ваттметром и параллельно моими цифровыми мультиметрами на совпадение показаний/расчетных значений мощности. Результаты уложились в паспортные показатели точности упомянутых приборов. Покупкой ваттметра доволен.

Дальнейшее снятие характеристик (заполнение таблицы) с теми же нагрузками производил с использованием этого прибора уже без измерения напряжения и тока на нагрузке. Видно, что после установки резистора R4 характеристики сместились и стали более прямолинейными, исходящими из «0», чего и добиваются «линеаризацией».

Рис.4. Схема регулятора мощности после наладки.
Рис.4. Схема регулятора мощности после наладки.

Индуктивности/дроссели L1 и L2,  как оказалось позже, сыграли отрицательную роль. А именно, будучи намотаны на ферритовых стержнях, при длительной нагрузке 1..1,5 кВт стали перегреваться, и их ПХВ-оболочка оплавилась и обуглилась. Изначально ПХВ-оболочка скрыла их “коварную” ферритовую сущность, дроссели превратились в серьезную нагрузку в силовой цепи регулятора, и их пришлось удалить из схемы. Убрал и конденсаторы на входе питания 220в.

Анализ максимальных табличных значений мощностей по нагрузкам показывает, что включенные через регулятор электроприборы не добирают своей полной мощности даже при крайнем положении движка регулятора, особенно  кипятильник (470 вместо 500 Вт – 94%) и утюг (790 вместо 1000 Вт – 80%). Получается, для работы нагрузок/электроприборов на полную мощность их следует включать в сеть напрямую.

Так и предусмотрено  в схемах фирменных электроинструментов – при полном нажатии курка срабатывают контакты прямого включения, минуя регулятор оборотов. Этот недостаток кроется и в схемном решении рассматриваемого регулятора и его устранение, вероятно, потребует детального  анализа осциллограмм работы схемы и корректировки ее элементов, что не входит в объем представленной статьи.

Источник статьи - там можно скачать файлы по теме и почитать ответы автора на вопросы.

Автор - Алексей Сидоркин

-------------------------------------------------------------------

Статья заинтересовала? Лайк, подписка, комментарий!

СамЭлектрик.ру
СамЭлектрик.ру

Ещё больше статей на канале СамЭлектрик.ру

и на блоге СамЭлектрик.ру.

Спасибо, что читаете меня! Мне тоже интересно то, о чем я пишу!

Пожалуйста, будьте вежливы и уважайте мнение автора и читателей!

Внимание!
Автор не гарантирует, что всё написанное на этой странице - истина.
За ваши действия и за вашу безопасность ответственны только вы!