Добавить в корзинуПозвонить
Найти в Дзене

Кусочно-линейная аппроксимация синуса на ОУ и диодах

И снова проверка схемы из книги Титце и Шенка "Полупроводниковая схемотехника". Попытаюсь понять расчеты :) Изначально операционные усилители предназначались для выполнения математических операций в аналоговых компьютерах... А если можно складывать да умножать, можно сделать и более сложную функцию. А чего бы не сделать аппроксимацию синуса? Поломаем один полупериод на 6 точек (т.к. функция симметричная, можно разделить четверть периода на 3 точки) по формуле, где Ue - максимальное значение входного напряжения (±5 В): Амплитуда (2/π)Ue взята из той логики, чтобы возле нуля на входе наша аппроксимация тоже была близка к нулю. Точки получились: Uk = 0, 1.381, 2.489, 3.103, 3.103, 2.489, 1.381. И посмотрим, как это должно выглядеть на графике: Для кусочно-линейной аппроксимации используются диодно-резистивные цепочки. Эмиттерные повторители задают напряжение "верхушки" синусоиды, а также компенсируют изменение прямого напряжения диодов от изменения температуры. Наклон отрезка считается по

И снова проверка схемы из книги Титце и Шенка "Полупроводниковая схемотехника". Попытаюсь понять расчеты :)

Изначально операционные усилители предназначались для выполнения математических операций в аналоговых компьютерах... А если можно складывать да умножать, можно сделать и более сложную функцию.

А чего бы не сделать аппроксимацию синуса? Поломаем один полупериод на 6 точек (т.к. функция симметричная, можно разделить четверть периода на 3 точки) по формуле, где Ue - максимальное значение входного напряжения (±5 В):

Срисовано из книжки
Срисовано из книжки

Амплитуда (2/π)Ue взята из той логики, чтобы возле нуля на входе наша аппроксимация тоже была близка к нулю.

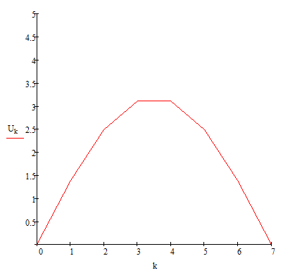
Точки получились: Uk = 0, 1.381, 2.489, 3.103, 3.103, 2.489, 1.381. И посмотрим, как это должно выглядеть на графике:

Спасибо, Matchad
Спасибо, Matchad

Для кусочно-линейной аппроксимации используются диодно-резистивные цепочки. Эмиттерные повторители задают напряжение "верхушки" синусоиды, а также компенсируют изменение прямого напряжения диодов от изменения температуры.

Наклон отрезка считается по формуле, где Uk, Uk+1 - выходные напряжения; Ue(k), Ue(k+1) - входные:

Продолжаем списывать :)
Продолжаем списывать :)

Итак, наклоны: mk = 0.967, 0.775, 0.43, 0, -0.43, -0.775, -0.967.

Осталось посчитать резисторы R7 и R8, насчет значений остальных доверимся авторам.

Das model
Das model
Округлено до 7,8 кОм
Округлено до 7,8 кОм
Округлено до 2,1 кОм
Округлено до 2,1 кОм

Ну, и наконец, проверка подачей треугольного напряжения: коэффициент гармонических искажений в идеальной модели чуть больше 0,1%.

Красота!
Красота!

Если хотите узнать больше, лучше сами прочитайте книжку, а я просто хотела немного расчеты проверить и добавить гармонии синусоид в жизнь.